首页
学习
活动
专区
圈层
工具
发布
社区首页 >专栏 >揭秘AI Agent:下一代人工智能的“全能管家”

揭秘AI Agent:下一代人工智能的“全能管家”

作者头像
用户11993241
发布2026-01-15 14:58:54
发布2026-01-15 14:58:54
1200
举报

你是否厌倦了繁琐的重复性工作?是否幻想拥有一个能听懂需求、自主决策、帮你搞定一切的私人助理?

AI Agent(人工智能代理)的出现,正在将这个幻想变为现实。如果说大语言模型(LLM)是拥有了丰富知识和逻辑推理能力的“超级大脑”,那么AI Agent就是这个大脑长出了“手脚”,能够真正在现实世界中采取行动。

什么是AI Agent?

AI Agent可以被定义为:一个能够感知环境、做出决策并执行动作以实现特定目标的自主系统。

与传统AI最大的区别在于“自主性”和“闭环能力”:

  • 传统AI:你问我答(被动响应)。例如:“帮我写一首诗”。
  • AI Agent:我说你做(主动执行)。例如:“帮我策划一场周末的朋友聚会,包括选址、订餐厅、安排活动并打印路线图”。

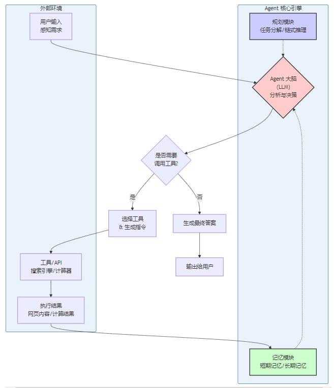
AI Agent是如何工作的?(附流程图)

AI Agent的核心工作流程可以看作一个持续的“感知-思考-行动”循环。下图清晰地展示了这一过程:

流程图详解:
  1. 感知(Perception)
    • Agent从用户那里接收原始需求(如“帮我预订明天飞往上海的机票”),或者通过传感器感知外部环境的变化。
  2. 记忆(Memory)
    • 短期记忆:存储当前任务的上下文信息(如刚才提到的目的地和时间)。
    • 长期记忆:存储历史数据和经验,方便Agent在未来做出更好的决策(如记住用户的座位偏好)。
  3. 规划(Planning)
    • Agent的大脑(LLM)开始工作,将复杂的任务分解成一系列可执行的子任务。
    • 例如:“搜索航班信息” -> “比较价格” -> “确认乘客信息” -> “调用预订API”。
  4. 决策与行动(Decision & Action)
    • Agent根据规划的结果,决定是否需要调用外部工具(Tools)。
    • 如果需要,它会生成相应的指令,调用如搜索引擎、计算器、代码解释器或企业API等工具。
    • 工具执行后,将结果返回给Agent。
  5. 输出(Output)
    • Agent整合所有信息,生成最终的答案或执行结果,并将其呈现给用户。
    • 整个循环完成,Agent等待下一个任务。

AI Agent的典型应用场景

  • 个人助理:管理日程、预订旅行、自动回复邮件。
  • 企业服务:智能客服、市场分析、代码自动生成与测试。
  • 行业专家:金融领域的投资顾问、医疗领域的辅助诊断、教育领域的个性化辅导。

未来展望

随着大模型技术的不断成熟和算力的提升,AI Agent正从“单任务”向“多任务协同”进化,甚至开始出现多个Agent协作完成复杂项目的雏形。

未来,我们可能会看到:

  • Agent市场:像应用商店一样,用户可以下载和组合不同的Agent来满足需求。
  • 具身智能:Agent与机器人结合,直接操控物理世界。

AI Agent不仅仅是一个技术概念,它正在成为我们工作与生活中不可或缺的合作伙伴。你准备好迎接你的第一个AI Agent了吗?

本文参与 腾讯云自媒体同步曝光计划,分享自作者个人站点/博客。
原始发表:2026-01-12,如有侵权请联系 cloudcommunity@tencent.com 删除

本文分享自 作者个人站点/博客 前往查看

如有侵权,请联系 cloudcommunity@tencent.com 删除。

本文参与 腾讯云自媒体同步曝光计划  ,欢迎热爱写作的你一起参与!

评论
登录后参与评论
0 条评论
热度
最新
推荐阅读
目录
  • 什么是AI Agent?
  • AI Agent是如何工作的?(附流程图)
    • 流程图详解:
  • AI Agent的典型应用场景
  • 未来展望
领券
问题归档专栏文章快讯文章归档关键词归档开发者手册归档开发者手册 Section 归档