
🚀 欢迎来到我的CSDN博客:Optimistic _ chen ✨ 一名热爱技术与分享的全栈开发者,在这里记录成长,专注分享编程技术与实战经验,助力你的技术成长之路,与你共同进步!
🚀我的专栏推荐:
专栏 | 内容特色 | 适合人群 |
|---|---|---|
🔥C语言从入门到精通 | 系统讲解基础语法、指针、内存管理、项目实战 | 零基础新手、考研党、复习 |
🔥Java基础语法 | 系统解释了基础语法、类与对象、继承 | Java初学者 |
🔥Java核心技术 | 面向对象、集合框架、多线程、网络编程、新特性解析 | 有一定语法基础的开发者 |
🔥Java EE 进阶实战 | Servlet、JSP、SpringBoot、MyBatis、项目案例拆解 | 想快速入门Java Web开发的同学 |
🔥Java数据结构与算法 | 图解数据结构、LeetCode刷题解析、大厂面试算法题 | 面试备战、算法爱好者、计算机专业学生 |
🔥Redis系列 | 从数据类型到核心特性解析 | 项目必备 |
🚀我的承诺: ✅ 文章配套代码:每篇技术文章都提供完整的可运行代码示例
✅ 持续更新:专栏内容定期更新,紧跟技术趋势
✅ 答疑交流:欢迎在文章评论区留言讨论,我会及时回复(支持互粉)
🚀 关注我,解锁更多技术干货! ⏳ 每天进步一点点,未来惊艳所有人!✍️ 持续更新中,记得⭐收藏关注⭐不迷路 ✨
📌 标签:#技术博客 #编程学习 #Java #C语言 #算法 #程序员
Redsi作为一个内存数据库,是把数据存储到内存中,这也是为什么它比其他类型的数据库更快的原因;但是我们不仅要速度快还要数据在内存上,还要数据持久,得想办法存储到硬盘上,避免不可抗力(断电)导致内存数据丢失。
所以为了数据持久化,就需要把这个数据同时写入内存和硬盘,当查询某个数据的时候,先去内存查找,找不到再到Redis数据库中查找。硬盘的数据只是在redis重启后用来恢复内存中数据的。
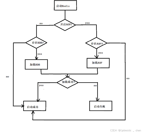
持久化功能有效地避免因进程退出造成数据丢失问题,当下次重启时利⽤之前持久化的⽂件即可实现数据恢复。Redis实现持久化的两个策略分别是RDB、AOF,接下来我们详细了解这两种策略。
RDB(Redis DataBase):把当前进程数据生成快照保存到硬盘。也就是定期把Redis内存中数据生成”快照“,都写给硬盘。
触发RDB持久化过程分为两种:手动触发和自动触发
程序员通过redis客户端执行手动特定命令,来触发快照生成。
save配置。如" savemn "表⽰m秒内数据集发⽣了n次修改,就⾃动触发RDB持久化。shutdown命令关闭redis时,进行RDB持久化redis是使用bgsave后台异步生成RDB快照文件,它不会阻塞主进程处理客户端请求。
fork()系统调用,创建一个子进程,子进程复制主进程的内存数据;主进程在 fork 之后立即返回,继续处理客户端请求,不受子进程影响
redis生成的RDB文件是存放在redis的工作目录(/var/lib/redis/)中,dump.rdb是rdb机制生成的镜像文件;它是一个二进制文件,redis把内存中的数据以压缩的形式保存到这个二进制文件中;如果rdb文件有损坏,后续redis重启可能数据会加载失败。
当生成rdb镜像的时候,生成的快照数据会保存到临时文件中,然后把之前的rdb文件删除,新的临时文件名修改为dump.rdb。
总结:
AOF(Append Only File)持久化:以独⽴⽇志的⽅式记录每次写命令,重启时再重新执⾏AOF⽂件中的命令达到恢复数据的⽬的。
AOF的主要作⽤是解决了数据持久化的实时性,⽬前已经是Redis 持久化的主流⽅式 开启AOF功能需要设置配置:appendonlyyes,默认不开启;appendfilename 文件名"appendonly.aof";所在位置和rdb目录一样(/var/lib/redis),它的工作流程:

AOF命令写入的内容直接是文本协议格式,遵守redis格式协议,并且文本协议具有较好的兼容性、具备可读性。
因为Redis使⽤单线程响应命令,如果命令每次写入AOF后直接同步到硬盘,那么内存读写的速度一定会降低,先写入缓冲区积累一定量后再同步到硬盘比较合理。
主要介绍缓冲区同步文件的策略,由参数appendfsync配置
可配置值 | 介绍 |
|---|---|
always | 命令写入缓冲区后直接调用fsync同步 |
everysec | 命令写入缓冲区后只进行write操作,不调用fsync;每秒由同步线程进⾏fsync |
no | 命令写入缓冲区后只进行write操作,不调用fsync;由操作系统进⾏fsync |
总结:当配置为always时,每次写入都会同步AOF文件,这会显著降低性能;若设为no,虽然性能有所提升,但由于操作系统同步策略不可控,数据丢失风险会大幅增加;默认推荐的everysec配置则实现了性能与数据安全性的平衡,理论上最多只会丢失1秒内的数据。
随着命令不断写⼊AOF,⽂件会越来越⼤,为了解决这个问题,Redis引⼊AOF重写机制压缩⽂件体积。AOF⽂件重写是把Redis进程内的数据转化为写命令同步到新的AOF⽂件。
但是为什么重写后的AOF文件就变小了?
AOF重写过程可以⼿动触发和⾃动触发:
auto-aof-rewrite-min-size和auto-aof-rewrite-percentage两个参数后,确认触发自动重写机制
auto-aof-rewrite-min-size:表⽰触发重写时AOF的最⼩⽂件⼤⼩,默认为64MBauto-aof-rewrite-percentage:代表当前AOF占⽤⼤⼩相⽐较上次重写时增加的⽐例
优化后的重写流程:


总结:

如果这篇博客对你有帮助,不妨点个赞支持一下吧!👍 你的鼓励是我创作的最大动力~
✨ 想获取更多干货? 欢迎关注我的专栏 → optimistic_chen 📌 收藏本文,下次需要时不迷路!
我们下期再见!💫 持续更新中……
悄悄说:点击主页有更多精彩内容哦~ 😊