

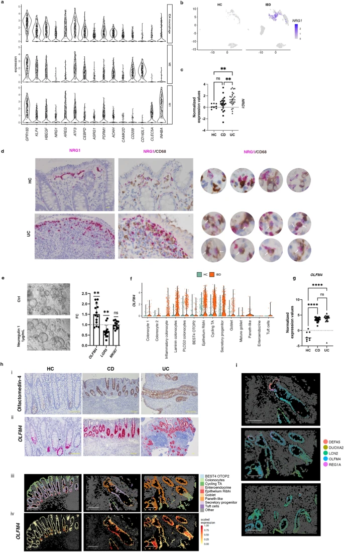
A. scRNA-seq(发现层)
M0/M2)与IBD相关炎症状态(包括M1样分支、炎症单核细胞样等)。B. CosMx空间转录组(定位层)
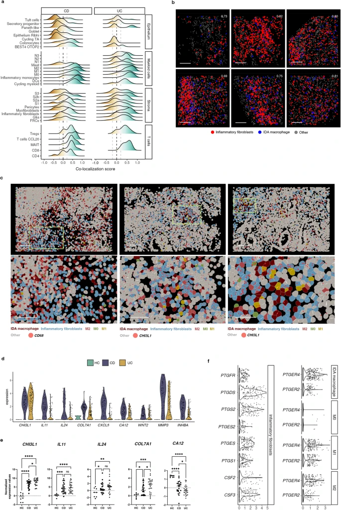
IDA巨噬细胞在空间上与特定基质细胞(炎症性成纤维细胞)形成生态位;同时IDA内部还存在与空间位置相关的分层(例如NRG1高低对应不同部位/病理结构)。C. 机制指向与验证(解释层)






补充图4:人类单核-巨噬细胞数据库,该数据库包含41项关于多个器官和疾病的研究数据(MoMac-VERSE) [1]
参考资料
[1]
https://pubmed.ncbi.nlm.nih.gov/34331874: 人类单核-巨噬细胞数据库