Spring是⼀个开源框架,他让我们的开发更加简单.他支持广泛的应用场 景,有着活跃而庞大的社区,这也是Spring能够长久不衰的原因.
Spring是包含了众多工具方法的loC容器
容器是用来容纳某种物品的(基本)装置。一来自:百度百科
生活中的水杯,垃圾桶,冰箱等等这些都是容器。
我们想想,之前课程我们接触的容器有哪些?
在前面讲到,在类上面添加@RestController 和 @Controller 注解,就是把这个对象交给Spring管理,Spring框架启动时就会加载该类.把对象交 给Spring管理,就是IoC思想.
IoC:Inversion of Control(控制反转),也就是说Spring是一个"控制反转"的容器.
什么是控制反转呢?也就是控制权反转.什么的控制权发生了反转?获得依赖对象的过程被反转了 也就是说,当需要某个对象时,传统开发模式中需要自己通过new创建对象,现在不需要再进行创 建,把创建对象的任务交给容器,程序中只需要依赖注入(DependencyInjection,DI)就可以了. 这个容器称为:loC容器.Spring是一个loC容器,所以有时Spring也称为Spring容器.
控制反转是一种思想,在生活中也是处处体现
比如自动驾驶,传统驾驶方式,车辆的横向和纵向驾驶控制权由驾驶员来控制,现在交给了驾驶自 动化系统来控制,这也是控制反转思想在生活中的实现 比如招聘,企业的员工招聘,入职,解雇等控制权,由老板转交给给HR(人力资源)来处理
先设计轮子(Tire),然后根据轮子的大小设计底盘(Bottom),接着根据底盘设计车身(Framework),最后根据车身设计好整个汽车(Car)。这里就出现了一个"依赖”关系:汽车依赖车身,车身依赖底盘,底盘依赖轮子.

public class NewCarExample {
public static void main(String[] args) {
Car car = new Car(20);
car.run();
}
/**
* 汽车对象
*/
static class Car {
private Framework framework;
public Car(int size) {
framework = new Framework(size);
System.out.println("Car init....");
}
public void run(){
System.out.println("Car run...");
}
}
/**
* 车⾝类
*/
static class Framework {
private Bottom bottom;
public Framework(int size) {
bottom = new Bottom(size);
System.out.println("Framework init...");
}
}
/**
* 底盘类
*/
static class Bottom {
private Tire tire;
public Bottom(int size) {
this.tire = new Tire(size);
System.out.println("Bottom init...");
}
}
/**
* 轮胎类
*/
static class Tire {
// 尺寸
private int size;
public Tire(int size){
this.size = size;
System.out.println("轮胎尺⼨:" + size);
}
}
}从以上代码可以看出,以上程序的问题是:当最底层代码改动之后,整个调用链上的所有代码都需要修改.
程序的耦合度非常高(修改一处代码,影响其他处的代码修改)
在上面的程序中,我们是根据轮子的尺寸设计的底盘,轮子的尺寸一改,底盘的设计就得修改,同样因为我们是根据底盘设计的车身,那么车身也得改,同理汽车设计也得改,也就是整个设计几乎都得改

我们尝试换一种思路,我们先设计汽车的大概样子,然后根据汽车的样子来设计车身,根据车身来设计底盘,最后根据底盘来设计轮子.这时候,依赖关系就倒置过来了:轮子依赖底盘,底盘依赖车身,车身依赖汽车

我们可以尝试不在每个类中自己创建下级类,如果自己创建下级类就会出现当下级类发生改变操作,自己也要跟着修改.此时,我们只需要将原来由自己创建的下级类,改为传递的方式(也就是注入的方式),因为我们不需要在当前类中创建下级类了,所以下级类即使发生变化(创建或减少参数),当前类本身也无需修改任何代码,这样就完成了程序的解耦
public class IocCarExample {
public static void main(String[] args) {
Tire tire = new Tire(20);
Bottom bottom = new Bottom(tire);
Framework framework = new Framework(bottom);
Car car = new Car(framework);
car.run();
}
static class Car {
private Framework framework;
public Car(Framework framework) {
this.framework = framework;
System.out.println("Car init....");
}
public void run() {
System.out.println("Car run...");
}
}
static class Framework {
private Bottom bottom;
public Framework(Bottom bottom) {
this.bottom = bottom;
System.out.println("Framework init...");
}
}
static class Bottom {
private Tire tire;
public Bottom(Tire tire) {
this.tire = tire;
System.out.println("Bottom init...");
}
}
static class Tire {
private int size;
public Tire(int size) {
this.size = size;
System.out.println("轮胎尺寸:" + size);
}
}
}
从上面也可以看出来,IoC容器具备以下优点:
汽车建造各个零件对外进行外包,我不需要关心实现的细节,只需要提对应的要求即可
资源不由使用资源的双方管理,而由不使用资源的第三方管理,这可以带来很多好处。第一,资源集中管理,实现资源的可配置和易管理。第二,降低了使用资源双方的依赖程度,也就是我们说的耦合度。
Spring就是一种loC容器,帮助我们来做了这些资源管理.
依赖注入体现


DI: Dependency Injection(依赖注入)
容器在运行期间,动态的为应用程序提供运行时所依赖的资源,称之为依赖注入。
程序运行时需要某个资源,此时容器就为其提供这个资源。 从这点来看,依赖注入(DI)和控制反转(IoC)是从不同的角度的描述的同一件事情,依赖注入是 从应用程序的角度来描述,就是指通过引入loC容器,利用依赖关系注入的方式,实现对象之间的解 耦.
上述代码中,是通过构造函数的方式,把依赖对象注入到需要使用的对象中的
loC是一种思想,也是"目标",而思想只是一种指导原则,最终还是要有可行的落地方案,而DI就属于
具体的实现。所以也可以说,DI是IoC的一种实现.
比如说我今天心情比较好,吃一顿好的犒劳犒劳自己,那么"吃一顿好的”是思想和目标(是 loC),但最后我是吃海底捞还是杨国福?这就是具体的实现,就是DI。
Spring是一个IoC(控制反转)容器,作为容器具备的两个最基础的功能就是存和取
Spring容器管理的主要是对象,这些对象称之为"Bean",我们把这些对象交由Spring来管理,由Spring来负责对象的创建和销毁,我们程序只需要告诉Spring,哪些需要寸,以及如何从Spring中取出对象
package com.example.demo.controller;
import com.example.demo.model.BookInfo;
import com.example.demo.service.BookService;
import org.springframework.beans.factory.annotation.Autowired;
import org.springframework.web.bind.annotation.RequestMapping;
import org.springframework.web.bind.annotation.RestController;
import java.util.List;
//控制层:接收前端发送的请求,对请求进行处理,并响应数据
//获取图书列表
@RequestMapping("/book")
@RestController
public class BookController {
@Autowired//从Spring中取出对象放入
private BookService bookService;//依赖注入
@RequestMapping("/getList")
public List<BookInfo> getList(){
//获取数据
List<BookInfo> books = bookService.getBookList();
return books;
}
}把 BookService 类标记为 Spring 管理的组件(Bean),交给Spring管理
@Component 注解在这里就是让 BookService 能被 Spring 容器识别和管理,成为整个 Spring 依赖注入、组件管理体系中的一部分,这样后续才能顺利进行 BookService 自身的依赖注入(比如注入 BookDao ),以及被其他组件(比如 BookController )依赖注入使用 。
package com.example.demo.service;
import com.example.demo.model.BookInfo;
import com.example.demo.dao.BookDao;
import org.springframework.beans.factory.annotation.Autowired;
import org.springframework.stereotype.Component;
import java.util.List;
//业务逻辑层:处理具体的业务逻辑。
@Component
public class BookService {
@Autowired
private BookDao bookDao;
public List<BookInfo> getBookList(){
//获取数据
List<BookInfo> books = bookDao.mockData();
//处理页面展示
for(BookInfo book:books){
if(book.getStatus() == 1) {
book.setStatusCN("可借阅");
}else{
book.setStatusCN("不可借阅");
}
}
return books;
}
}package com.example.demo.dao;
import com.example.demo.model.BookInfo;
import org.springframework.stereotype.Component;
import java.math.BigDecimal;
import java.util.ArrayList;
import java.util.List;
import java.util.Random;
//数据访问层:负责数据访问操作,包括数据的增、删、改、查
@Component
public class BookDao {
public List<BookInfo> mockData() {
List<BookInfo> books = new ArrayList<>();
for (int i = 0; i < 10; i++) {
BookInfo book = new BookInfo();
book.setId(i);
book.setBookName("书籍" + i);
book.setAuthor("作者" + i);
book.setCount(i * 5 + 3);
book.setPrice(new BigDecimal(new Random().nextInt(100)));
book.setPublish("出版社" + i);
book.setStatus(1);
books.add(book);
}
return books;
}
}@Autowired
private BookService bookService; 依赖注入就体现在借助@Autowired,让 Spring 自动把BookService的实例给BookController的bookService字段,不用自己手动创建,实现了对象依赖的 “自动装配” 。
@Autowired
private BookDao bookDao;这段代码里依赖注入体现在通过 @Autowired 注解,让 Spring 容器自动为 BookService 类注入 BookDao 的实例,解耦了 BookService 和 BookDao 之间的对象创建依赖关系,符合 Spring 框架依赖注入的设计思想,让代码更易于维护和扩展(比如更换 BookDao 的实现类时,在一定程度上不用改动 BookService 的代码 )。
交给Spring管理的类
两类注解:
注解加在类上,告诉 Spring:“这个类是一个组件(Bean),需要被扫描并纳入容器管理”。 (Spring 扫描到以上五大注解后,创建 UserService 的实例,其他组件可通过 @Autowired 注入。)
@Bean 加在方法上,告诉 Spring:“这个方法返回的对象需要注册为 Bean”。
package com.example.demo.controller;
import org.springframework.stereotype.Controller;
@Controller //将对象存储到Spring中
public class UserController {
public void say(){
System.out.println("UserController say...");
}
}从Spring容器中获取对象
package com.example.demo;
import com.example.demo.controller.UserController;
import org.springframework.boot.SpringApplication;
import org.springframework.boot.autoconfigure.SpringBootApplication;
import org.springframework.context.ConfigurableApplicationContext;
@SpringBootApplication
public class Demo2Application {
public static void main(String[] args) {
//获取Spring上下文对象
ConfigurableApplicationContext context = SpringApplication.run(Demo2Application.class, args);
//从Spring上下文中获取对象
UserController userController = context.getBean(UserController.class);
//使用对象
userController.say();
}
}SpringApplication.run() 方法:
作用:启动SpringBoot应用,创建并返回一个Spring应用上下文(ApplicationContext)
执行流程:
UserController userController = context.getBean(UserController.class);作用:从Spring上下文中获取UserController类型的Bean
关键点:
@Autowired 注入 UserController。
package com.example.demo.service;
import org.springframework.stereotype.Service;
@Service
public class UserService {
public void say(){
System.out.println("UserService say...");
}
}UserService userService = context.getBean(UserService.class);
UserService userService3 =(UserService) context.getBean("userService");
UserService userService2 = context.getBean("userService", UserService.class);@Repository
public class UserRepository {
public void say(){
System.out.println("UserRepository say...");
}
}@Component
public class UserComponent {
public void say(){
System.out.println("UserComponent say...");
}
}@Configuration
public class UserConfiguration {
public void say(){
System.out.println("UserConfiguration say...");
}
}与应用分层是呼应的,让程序员看到类注解之后,就能直接了解当前类的用途,

类注解之间的关系
查看@Controller /@Service /@Repository /@Configuration 等注解的源码发现:

其实这些注解里面都有一个注解@Component,说明它们本身就是属于@Component的"子类".
@Component是一个元注解,也就是说可以注解其他类注解,如@Controller,@Service
@Repository等.这些注解被称为aComponent的衍生注解.
@Controller,@Service和@Repository用于更具体的用例(分别在控制层,业务逻辑层,持
久化层),在开发过程中,如果你要在业务逻辑层使用@Component或@Service,显然@Service是更
好的选择


UserController->userCotroller
UController->UController
UserController userController = context.getBean(UserController.class);
UserController userController2 = (UserController)context.getBean("userController");
UserController userController3 = context.getBean("userController", UserController.class);方式 | 优点 | 缺点 | 典型场景 |
|---|---|---|---|
getBean(Class) | 无需记名称,类型安全 | 无法区分同类型不同名称的 Bean | 单例、类型唯一的 Bean |
getBean(String) | 精准按名称查找 | 需手动强转,类型不安全 | 兼容旧代码、名称唯一的场景 |
getBean(String, Class) | 名称 + 类型双重匹配,类型安全 | 需记名称 | 多例、同类型不同名称的 Bean |
System.out.println(userController);
System.out.println(userController2);
System.out.println(userController3);
不同的方式拿到的是同一个对象,单例模式的体现
package com.example.demo.model;
import lombok.AllArgsConstructor;
import lombok.Data;
import lombok.NoArgsConstructor;
@Data
@AllArgsConstructor
@NoArgsConstructor
public class UserInfo {
private String name;
private Integer age;
}package com.example.demo.component;
import com.example.demo.model.UserInfo;
import org.springframework.context.annotation.Bean;
import org.springframework.stereotype.Component;
@Component
public class UserInfoComponent {
@Bean
public UserInfo userInfo(){
return new UserInfo("Jack",18);
}
}package com.example.demo;
import com.example.demo.model.UserInfo;
import org.springframework.boot.SpringApplication;
import org.springframework.boot.autoconfigure.SpringBootApplication;
import org.springframework.context.ConfigurableApplicationContext;
@SpringBootApplication
public class Demo2Application {
public static void main(String[] args) {
ConfigurableApplicationContext context = SpringApplication.run(Demo2Application.class, args);
UserInfo userInfo = context.getBean(UserInfo.class);
System.out.println(userInfo);
}
}@Bean(name = "Jack")
public UserInfo userInfo1(){
return new UserInfo("Jack",18);
}
@Bean(name = {"Lucy","userInfo2"})
public UserInfo userInfo2(){
return new UserInfo("Lucy",19);
}UserInfo userInfo1 = (UserInfo) context.getBean("Jack");
System.out.println(userInfo1);
UserInfo userInfo2 = (UserInfo) context.getBean("userInfo2");
UserInfo userInfo3 = (UserInfo) context.getBean("Lucy");
System.out.println(userInfo2);
System.out.println(userInfo3);
@Component 全家桶)类比:
你开了一家餐厅,类注解就像是给不同岗位的员工发工作牌,告诉顾客:“这个人是干啥的”。
注解 | 作用 | 类比场景 |
|---|---|---|
@Component | 通用员工牌,标记 “这是餐厅员工” | 杂工(哪里需要去哪里) |
@Controller | 前台接待员,专门负责迎接顾客、处理订单 | 服务员(接单、上菜) |
@Service | 厨师,负责做菜的核心业务 | 厨师(炒菜、炖汤) |
@Repository | 仓库管理员,负责食材的存取 | 库管(管冰箱、进货) |
@Configuration | 餐厅老板,专门配置餐厅的各种设备(如咖啡机、收银机) | 老板(买设备、定规则) |
@Bean)类比: 餐厅需要一些特殊工具(如咖啡机、收银机),但市场上买的都是 “半成品”,需要老板亲自组装。@Bean 就像是老板写的 “组装说明书”。
@Configuration // 餐厅老板
public class RestaurantConfig {
@Bean // 组装一台咖啡机
public CoffeeMachine coffeeMachine() {
CoffeeMachine machine = new CoffeeMachine();
machine.setBrand("星巴克"); // 自定义配置
machine.setCapacity(100); // 自定义容量
return machine;
}
}维度 | 类注解(如 @Service) | 方法注解(@Bean) |
|---|---|---|
作用对象 | 员工(类) | 工具(方法返回的对象) |
创建方式 | 餐厅自动招聘(Spring 自动创建实例) | 老板手动组装(自定义初始化逻辑) |
适用场景 | 餐厅内部员工(自己写的类) | 外部买来的工具(第三方类,如 Redis) |
@Bean:让 Spring 按你的规则创建特殊工具(如咖啡机、收银机)。
例子: 餐厅老板(@Configuration)组装好咖啡机(@Bean),服务员(@Controller)直接用咖啡机给顾客做咖啡,不用操心咖啡机怎么来的。
@Bean:写工具组装说明书,让 Spring 按你的规则创建工具(对象)。
Q:使用前面学习的四个注解声明的bean,一定会生效吗?
A:不一定(原因:bean想要生效,还需要被Spring扫描)
使用五大注解声明的bean,要想生效,还需要配置扫描路径,让Spring扫描到这些注解
也就是通过@ComponentScan来配置扫描路径.
了解:
@ComponentScan({"com.example.demo"})
@SpringBootApplication
public class SpringIocDemoApplication {
public static void main(String[] args) {
//获取Spring上下⽂对象
ApplicationContext context =
SpringApplication.run(SpringIocDemoApplication.class, args);
//从Spring上下⽂中获取对象
User u1 = (User) context.getBean("u1");
//使⽤对象
System.out.println(u1);
}
}@ComponentScan注解虽然没有显式配置,但是实际上已经包含在了启动类声明注解
@SpringBootApplication中了
默认扫描的范围是SpringBoot启动类所在包及其子包
把启动类放在我们希望扫描的包的路径下,这样我们定义的bean就都可以被扫描到
依赖注入是一个过程,是指IoC容器在创建Bean时,去提供运行时所依赖的资源,而资源指的就是对象
简单来说就是把对象取出来放到某个类的属性中
关于依赖注入,Spring也给我们提供了三种方式:
属性注入是使用@Autowired实现的,将 Service类注入到Controller类中.
@Controller
public class UserController {
@Autowired
private UserService userService;
public void say(){
System.out.println("UserController say...");
userService.say();
}
}@Service
public class UserService {
public void say(){
System.out.println("UserService say...");
}
}@SpringBootApplication
public class Demo2Application {
public static void main(String[] args) {
ConfigurableApplicationContext context = SpringApplication.run(Demo2Application.class, args);
UserController userController = context.getBean(UserController.class);
userController.say();
}
}
@Controller
public class UserController {
private final UserService userService;
public UserController(UserService userService) {
this.userService = userService;
}
public void say(){
System.out.println("UserController say...");
userService.say();
}
}
注意事项:如果类只有一个构造方法,那么@Autowired注解可以省略;如果类中有多个构造方法,那么需要添加上@Autowired来明确指定到底使用哪个构造方法。
@Controller
public class UserController {
private UserService userService;
@Autowired
public UserController(UserService userService) {
System.out.println("有参构造方法");
this.userService = userService;
}
public UserController() {
System.out.println("无参构造方法");
}
public void say(){
System.out.println("UserController say...");
userService.say();
}
}
Setter注入和属性的Setter方法实现类似,只不过在设置set方法的时候需要加上@Autowired注解,
如下代码所示:
@Controller
public class UserController {
private UserService userService;
@Autowired
public void setUserService(UserService userService) {
this.userService = userService;
}
public void say(){
System.out.println("UserController say...");
userService.say();
}
}注入方式 | 优点 | 缺点 | 适用场景 / 推荐版本 |
|---|---|---|---|
属性注入 | 简洁,使用方便,直接在属性上标注@Autowired等注解即可完成注入 | 1. 仅适用于 IoC 容器,非 IoC 容器环境无法使用; 2. 使用时才可能暴露 NPE(空指针异常); 3. 无法注入被final修饰的属性 | 简单场景快速开发,Spring 无特定版本强推(但因缺点,实际少用) |
构造函数注入 | 1. 可注入final修饰的属性; 2. 注入对象不可被修改,保证稳定性; 3. 依赖在构造阶段执行,对象使用前已完全初始化; 4. 通用性好,基于 JDK 构造方法,适配各类框架 | 注入多个对象时,构造函数参数多,代码繁琐 | 需确保依赖稳定、不可变场景,Spring 4.X 及以上推荐 |
Setter 注入 | 方便在类实例化后,重新配置、注入对象,灵活调整依赖 | 1. 无法注入final修饰的属性; 2. Setter 方法可能被多次调用,注入对象有被修改风险 | 需动态调整依赖场景,Spring 3.X 推荐(现在逐渐被构造注入替代) |
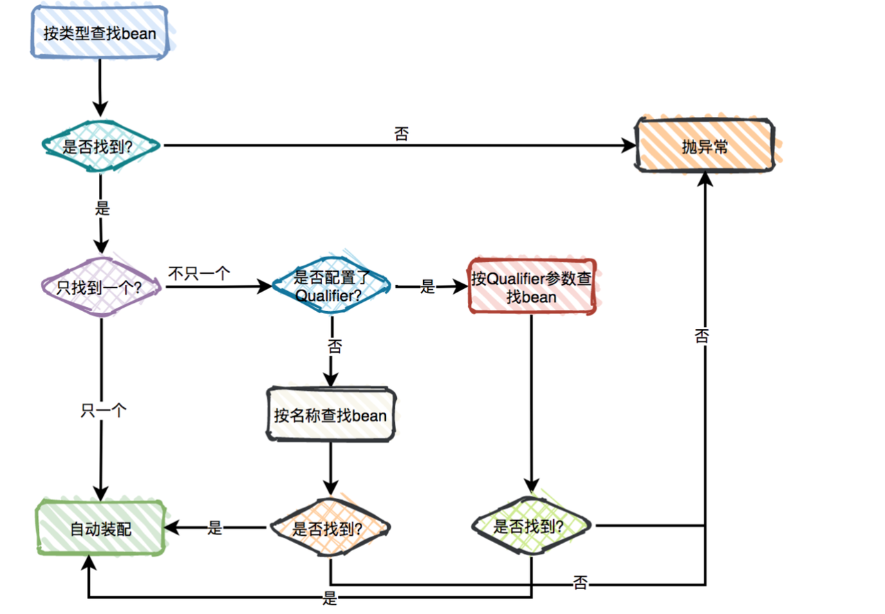
当同⼀类型存在多个bean时,使用@Autowired会存在问题

报错的原因是,非唯⼀的Bean对象。
如何解决上述问题呢?Spring提供了以下几种解决方案:
使用@Primary注解:当存在多个相同类型的Bean注入时,加上@Primary注解,来确定默认的实现
@Component
public class UserInfoComponent {
@Bean
public UserInfo userInfo(){
return new UserInfo("Jack",18);
}
@Bean
public UserInfo userInfo1(){
return new UserInfo("Jack",18);
}
@Primary//指定该bean为默认bean的实现
@Bean
public UserInfo userInfo2(){
return new UserInfo("Lucy",19);
}
}@Component
public class UserComponent {
@Autowired
private UserInfo ui;
public void say(){
System.out.println("UserComponent say");
System.out.println(ui);
}
}@SpringBootApplication
public class Demo2Application {
public static void main(String[] args) {
ConfigurableApplicationContext context = SpringApplication.run(Demo2Application.class, args);
UserComponent userComponent = context.getBean(UserComponent.class);
userComponent.say();
}
}
使用@Qualifier注解:指定当前要注入的bean对象。在@Qualifier的value属性中,指定注入的bean的名称。
@Component
public class UserComponent {
@Qualifier("userInfo2")
@Autowired
private UserInfo ui;
public void say(){
System.out.println("UserComponent say");
System.out.println(ui);
}
}
@Component
public class UserComponent {
@Qualifier("userInfo3")
@Autowired
private UserInfo ui;
public void say(){
System.out.println("UserComponent say");
System.out.println(ui);
}
}@Bean
public String name(){
return "Luka";
}
//方法一:
@Primary
@Bean
public String name1(){
return "Coco";
}
//@Primary
@Bean
public UserInfo userInfo3(String name3){
return new UserInfo(name3,22);
}
//方法二
@Bean
public String name(){
return "Luca";
}
@Bean
public UserInfo userInfo3(@Qualifier("name")String name3){
return new UserInfo(name3,22);
}

如果两个注解同时用的话,@Qualifier优先级更高
jdk提供的注解
使用@Resource注解:是按照bean的名称进行注入。通过name属性指定要注入的bean的名称。
@Component
public class UserComponent {
@Resource(name = "userInfo3")
@Autowired
private UserInfo ui;
public void say(){
System.out.println("UserComponent say");
System.out.println(ui);
}
}@Autowired和@Resource的区别

Spring:简单来说,Spring是一个轻量级,一站式,模块化,其目的是用于简化企业级应用程序开发
Spring的主要功能:管理对象,以及对象之间的依赖关系,面向切面编程,数据库事务管理,数据访 问,web框架支持等. 但是Spring具备高度可开放性,并不强制依赖Spring,开发者可以自由选择Spring的部分或者全 部,Spring可以无缝继承第三方框架,比如数据访问框架(Hibernate、JPA),web框架(如Struts、 JSF)
SpringMVC:SpringMVC是Spring的一个子框架,Spring诞生之后,大家觉得很好用,于是按照MVC
模式设计了一个MVC框架(一些用Spring解耦的组件),主要用于开发WEB应用和网络接口,所以,
SpringMVC 是一个Web框架.
SpringMVC基于Spring进行开发的,天生的与Spring框架集成.可以让我们更简洁的进行Web层 开发,支持灵活的URL到页面控制器的映射,提供了强大的约定大于配置的契约式编程支持,非常 容易与其他视图框架集成,如Velocity、FreeMarker等
SpringBoot:SpringBoot是对Spring的一个封装,为了简化Spring应用的开发而出现的,中小型
企业,没有成本研究自己的框架,使用SpringBoot可以更加快速的搭建框架,降低开发成本,让开发
人员更加专注于Spring应用的开发,而无需过多关注XML的配置和一些底层的实现。
SpringBoot是个脚手架,插拔式搭建项目,可以快速的集成其他框架进来. 比如想使用SpringBoot开发Web项目,只需要引入SpringMVC框架即可,Web开发的工作是 SpringMVC完成的,而不是SpringBoot,想完成数据访问,只需要引入Mybatis框架即可. SpringBoot只是辅助简化项目开发的,让开发变得更加简单,甚至不需要额外的web服务器,直接 生成jar包执行即可.
最后一句话总结:Spring MVC和Spring Boot都属于Spring,SpringMVC 是基于Spring的一个
MVC框架,而SpringBoot是基于Spring的一套快速开发整合包。


①前两位字母均为大写,bean名称为类名
②其他的为类名首字母小写
③通过value属性设置@Controller(value="user")
①bean名称为方法名
②通过name属性设置(@Bean(name= {"u1","user1"})