嗨٩(๑>◡<๑)۶ ,我们又见面啦,上一篇我们讲解了交换排序,见到了交换排序的魅力,今天我们来了解排序的最后一类——归并排序,让我们一起去了解吧!
归并排序(MERGE-SORT)是建立在归并操作上的一种有效的排序算法, 该算法是采用分治法(Divide and Conquer)的一个非常典型的应用。 将已有序的子序列合并,得到完全有序的序列;即先使每个子序列有序,再使子序列段间有序。若将两个有序表合并成一个有序表,称为二路归并。

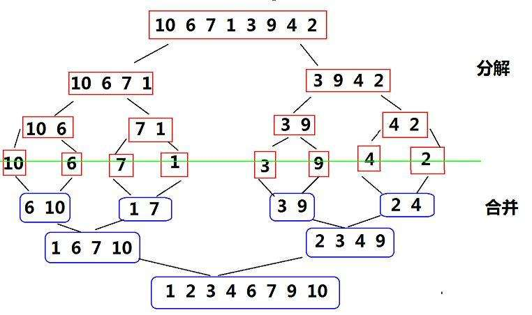
和我们之前写的把两个有序数组和并为一个有序数组一样,但数组无序怎么办呢? 那我们就把他分成一个一个元素——分解阶段 再创建一个新的数组,通过比较合并到新的数组中(防止覆盖原数组),最后再转移到原数组中——合并过程 可以结合下面这个动图来理解(不含分解过程(默认分解完成))

这里使用取中间元素进行分解数组
利用上面的思路进行实现 代码如下:
// 时间复杂度:O(N * logN)
// 空间复杂度:O(N)
// 递归实现归并排序
void _MergeSort(int* a, int* tmp, int begin, int end)
{
if (begin >= end)
return;
int mid = (begin + end) / 2;
// 如果[begin, mid][mid+1, end]有序就可以进行归并了
_MergeSort(a, tmp, begin, mid);
_MergeSort(a, tmp, mid + 1, end);//分解过程
// 归并
int begin1 = begin, end1 = mid;
int begin2 = mid + 1, end2 = end;
int i = begin;
while (begin1 <= end1 && begin2 <= end2)
{
if (a[begin1] <= a[begin2])
{
tmp[i++] = a[begin1++];
}
else
{
tmp[i++] = a[begin2++];
}
}
while (begin1 <= end1)
{
tmp[i++] = a[begin1++];
}
while (begin2 <= end2)
{
tmp[i++] = a[begin2++];
}
memcpy(a + begin, tmp + begin, (end - begin + 1) * sizeof(int));
}
void MergeSort(int* a, int n)
{
int* tmp = (int*)malloc(sizeof(int) * n);
if (tmp == NULL)
{
perror("malloc fail");
return;
}
_MergeSort(a, tmp, 0, n - 1);
free(tmp);
tmp = NULL;
}测试 递归
int main()
{
int arr[] = { 2,5,3,76,9,10,32,11,2 };
PrintArray(arr, sizeof(arr) / sizeof(int));
MergeSort(arr, sizeof(arr) / sizeof(int));
PrintArray(arr, sizeof(arr) / sizeof(int));
//TestOP();
return 0;
}
结果均正确

这里递归主函数只用传数组地址和元素个数就行啦,他会自己进行计算左右

这个函数是进行递归,取中间原素进行拆解

这里只能把它分解为【begin,mid】和【mid+1,end】这两个区间 为什么呢? 当我们把它换成【begin,mid-1】和【mid,end】 比如我们现在区间为【2,3】->[2,1][2,3]我们可以发现左区间错误,右区间不变导致死循环,所以我们采用【begin,mid】和【mid+1,end】
非递归版本的归并排序(迭代实现),核心思想是 “自底向上合并”子数组,无需递归,直接通过循环控制分组大小(gap),逐步完成排序。
相当于就是直接从最小的有序单元(长度为 1 的子数组)开始,主动将相邻的有序子数组两两合并,逐步扩大有序子数组的长度,最终是原数组变的有序

非递归归并的核心控制变量是gap,它代表当前待合并的有序子数组长度:
gap=1:此时每个元素都是长度为1的有序子数组(单个元素天然有序);gap会乘以2(即gap *= 2):有序子数组的长度随之倍增(1→2→4→8…);gap超过数组长度时,整个数组已合并为一个有序单元,排序完成。gap的倍增是驱动排序推进的关键:每一次倍增,有序子数组的规模扩大一倍,直到覆盖整个数组。同时,gap的作用是定义子组长度、划分待合并子组——每轮循环中,数组会被划分为若干个长度为gap的子组,每两个相邻子组构成一组“待合并对象”。
相当于比如刚开始gap=1,就是两个元素个数为1的数组合并,gap=2,就是两个元素个数为2的数组合并……直到所有数组合并为一个数组,就是有序的
具体思路如下图:

这里几几归并就是,元素个数为几的两个数组合并
非递归归并的每一轮循环遵循“分组→合并→覆盖”逻辑,gap的倍增贯穿全程:
gap划分相邻子组
以gap=1为例,数组[10,6,7,1,3,9,4,2]被划分为[10]&[6]、[7]&[1]等四对相邻子组;gap *= 2变为2时,子组长度扩为2,划分结果为[6,10]&[1,7]等;gap再倍增为4时,子组长度为4,划分结果为[1,6,7,10]&[2,3,4,9]。
[10]&[6]时,指针1指向10、指针2指向6,先存6再存10,得到有序子组[6,10]。
2*gap的整数倍,最后一组可能不完整:
gap=2时,最后一组仅[4]),则跳过该组;gap=2时,第二子组本应[4,5]),则将结束位置修正为数组最后一个元素的下标。// 非递归实现归并排序
// a: 待排序数组首地址,n: 数组元素个数
void MergeSortNonR(int* a, int n)
{
// 动态开辟临时数组,用于暂存归并结果(避免原数组数据覆盖)
int* tmp = (int*)malloc(sizeof(int) * n);
if (tmp == NULL) // 内存开辟失败处理
{
perror("malloc fail"); // 打印错误信息
return;
}
// gap:当前每一组待归并的子数组长度(初始为1,单个元素天然有序)
int gap = 1;
// 当gap小于数组长度时,继续归并(gap >=n 时数组已完全有序)
while (gap < n)
{
// 遍历数组,每次处理2*gap长度的区间(两组gap长度的子数组)
for (int i = 0; i < n; i += 2 * gap)
{
// 划分两组待归并的子数组区间:[begin1, end1] 和 [begin2, end2]
int begin1 = i, end1 = i + gap - 1; // 第一组区间
int begin2 = i + gap, end2 = i + 2 * gap - 1; // 第二组区间
// 打印当前处理的两组区间(用于调试观察分组情况)
// printf("[%d,%d][%d,%d] ", begin1, end1, begin2, end2);
// 边界处理1:第二组起始位置越界(第二组不存在),无需归并,直接跳出
if (begin2 >= n)
break;
// 边界处理2:第二组结束位置越界,修正为数组最后一个元素下标
if (end2 >= n)
end2 = n - 1;
// j:临时数组tmp的起始写入位置(与原数组i位置对齐)
int j = i;
// 双指针归并:合并两个有序子数组到tmp
while (begin1 <= end1 && begin2 <= end2)
{
// 取较小元素存入tmp,对应指针后移
if (a[begin1] <= a[begin2])
{
tmp[j++] = a[begin1++];
}
else
{
tmp[j++] = a[begin2++];
}
}
// 处理第一组剩余元素(若有)
while (begin1 <= end1)
{
tmp[j++] = a[begin1++];
}
// 处理第二组剩余元素(若有)
while (begin2 <= end2)
{
tmp[j++] = a[begin2++];
}
// 将tmp中合并好的有序区间拷贝回原数组a的对应位置
memcpy(a + i, tmp + i, sizeof(int) * (end2 - i + 1));
}
//printf("\n"); // 每轮gap处理完换行,方便调试观察分组结果
gap *= 2; // gap倍增,下一轮处理更长的有序子数组
}
free(tmp); // 释放临时数组,避免内存泄漏
tmp = NULL; // 防止野指针
}验证 非递归
int main()
{
int arr[] = { 2,5,3,76,9,10,32,11,2 };
PrintArray(arr, sizeof(arr) / sizeof(int));
MergeSortNonR(arr, sizeof(arr) / sizeof(int));
PrintArray(arr, sizeof(arr) / sizeof(int));
//TestOP();
return 0;
}
结果均正确
归并排序递归和非递归版本的时间复杂度完全一样,都是
。 原因很简单:两者本质都是“分组合并”,需要
层合并,每层合并都要遍历
个元素,总操作量就是
,只是实现方式(递归/迭代)不同而已。
又到了排序性能对比的时候啦,这次四大排序进行对比
#include"Sort.h"
void TestOP()
{
srand(time(0));
const int N = 100000;
int* a1 = (int*)malloc(sizeof(int) * N);
int* a2 = (int*)malloc(sizeof(int) * N);
int* a3 = (int*)malloc(sizeof(int) * N);
int* a4 = (int*)malloc(sizeof(int) * N);
int* a5 = (int*)malloc(sizeof(int) * N);
int* a6 = (int*)malloc(sizeof(int) * N);
int* a7 = (int*)malloc(sizeof(int) * N);
for (int i = 0; i < N; ++i)
{
// ÖØ¸´²»¶à
a1[i] = rand() + i;
// ÖØ¸´½Ï¶à
//a1[i] = rand();
a2[i] = a1[i];
a3[i] = a1[i];
a4[i] = a1[i];
a5[i] = a1[i];
a6[i] = a1[i];
a7[i] = a1[i];
}
int begin1 = clock();
InsertSort(a1, N);
int end1 = clock();
int begin2 = clock();
ShellSort(a2, N);
int end2 = clock();
//PrintArray(a2, N);
int begin3 = clock();
SelectSort(a3, N);
int end3 = clock();
int begin4 = clock();
HeapSort(a4, N);
int end4 = clock();
int begin5 = clock();
QuickSort(a5, 0, N - 1);
int end5 = clock();
int begin6 = clock();
MergeSort(a6, N);
int end6 = clock();
int begin7 = clock();
BubbleSort(a7, N);
int end7 = clock();
printf("InsertSort:%d\n", end1 - begin1);
printf("ShellSort:%d\n", end2 - begin2);
printf("SelectSort:%d\n", end3 - begin3);
printf("HeapSort:%d\n", end4 - begin4);
printf("QuickSort:%d\n", end5 - begin5);
printf("MergeSort:%d\n", end6 - begin6);
printf("BubbleSort:%d\n", end7 - begin7);
free(a1);
free(a2);
free(a3);
free(a4);
free(a5);
free(a6);
free(a7);
}
int main()
{
/*int arr[] = { 2,5,3,76,9,10,32,11,2 };
PrintArray(arr, sizeof(arr) / sizeof(int));
MergeSort(arr, sizeof(arr) / sizeof(int));
PrintArray(arr, sizeof(arr) / sizeof(int));*/
TestOP();
return 0;
}
我们可以看出冒泡和直接选择排序最慢,插入好点,其他4个挺快
这里就不把栈和队列的代码展示出来啦! Sort.h
#pragma once
#include<stdio.h>
#include<stdlib.h>
#include<string.h>
#include <time.h>
//直接插入排序
void InsertSort(int* a, int n);
// O(N ^ 1.3)
//希尔排序
void ShellSort(int* a, int n);
//打印
void PrintArray(int* a, int n);
//交换
void Swap(int* p1, int* p2);
//直接选择排序
void SelectSort(int* a, int n);
//堆排序
void HeapSort(int* a, int n);
//向下调整建堆
void AdjustDown(int* a, int n, int parent);
//冒泡排序
void BubbleSort(int* a, int n);
//快速排序
void QuickSort(int* arr, int left, int right);
//三数取中法
int GetMidi(int* a, int left, int right);
//hoare快排
int PartSort1(int* a, int left, int right);
//lomuto前后指针实现快排
int PartSort2(int* a, int left, int right);
// 挖坑法单趟排序(结合三数取中)
int PartSort3(int* a, int left, int right);
//用栈模拟快速排序
void QuickSortNonR(int* a, int left, int right);
// 用队列实现快速排序(非递归)
void QuickSortNonR2(int* a, int left, int right);
// 递归实现归并排序
void _MergeSort(int* a, int* tmp, int begin, int end);
void MergeSort(int* a, int n);
//非递归实现归并排序
void MergeSortNonR(int* a, int n);Sort.c
#define _CRT_SECURE_NO_WARNINGS 1
#include"Sort.h"
//直接插入排序
void InsertSort(int* a, int n)
{
// [0, n-1]
for (int i = 0; i < n - 1; i++)
{
// [0, n-2]是最后一组
// [0,end]有序 end+1位置的值插入[0,end],保持有序
int end = i;
int tmp = a[end + 1];
while (end >= 0)
{
//升序大于>,降序小于
if (tmp < a[end])
{
a[end + 1] = a[end];
--end;
}
else
{
break;
}
}
a[end + 1] = tmp;
}
}
// O(N ^ 1.3)
//希尔排序
void ShellSort(int* a, int n)
{
int gap = n;
while (gap > 1)
{
// +1保证最后一个gap一定是1
// gap > 1时是预排序
// gap == 1时是插入排序
gap = gap / 3 + 1;
for (int i = 0; i < n - gap; ++i)
{
int end = i;
int tmp = a[end + gap];
while (end >= 0)
{
if (tmp < a[end])
{
a[end + gap] = a[end];
end -= gap;
}
else
{
break;
}
}
a[end + gap] = tmp;
}
}
}
//打印
void PrintArray(int* a, int n)
{
for (int i = 0; i < n; i++)
{
printf("%d ", a[i]);
}
printf("\n");
}
void Swap(int* p1, int* p2)
{
int tmp = *p1;
*p1 = *p2;
*p2 = tmp;
}
void SelectSort(int* a, int n)
{
int begin = 0, end = n - 1;
while (begin < end)
{
int mini = begin, maxi = begin;
for (int i = begin + 1; i <= end; ++i)
{
if (a[i] > a[maxi])
{
maxi = i;
}
if (a[i] < a[mini])
{
mini = i;
}
}
Swap(&a[begin], &a[mini]);
if (begin == maxi)
maxi = mini;
Swap(&a[end], &a[maxi]);
++begin;
--end;
}
}
//向下调整建堆
void AdjustDown(int* a, int n, int parent)
{
// 先假设左孩子小
int child = parent * 2 + 1;
while (child < n) // child >= n说明孩子不存在,调整到叶子了
{
// 找出小的那个孩子
if (child + 1 < n && a[child + 1] > a[child])
{
++child;
}
if (a[child] > a[parent])
{
Swap(&a[child], &a[parent]);
parent = child;
child = parent * 2 + 1;
}
else
{
break;
}
}
}
//堆排序
void HeapSort(int* a, int n)
{
// 向下调整建堆 O(N)
for (int i = (n - 1 - 1) / 2; i >= 0; i--)
{
AdjustDown(a, n, i);
}
// O(N*logN)
int end = n - 1;
while (end > 0)
{
Swap(&a[0], &a[end]);
AdjustDown(a, end, 0);
--end;
}
}
// O(N^2) 最坏
// O(N) 最好
//冒泡排序
void BubbleSort(int* a, int n)
{
for (int j = 0; j < n; j++)
{
// 单趟
int flag = 0;
for (int i = 1; i < n - j; i++)
{
if (a[i - 1] > a[i])
{
Swap(&a[i - 1], &a[i]);
flag = 1;
}
}
if (flag == 0)
{
break;
}
}
}
//三数取中法
int GetMidi(int* a, int left, int right)
{
int midi = (left + right) / 2;
// left midi right
if (a[left] < a[midi])
{
if (a[midi] < a[right])
{
return midi;
}
else if (a[left] < a[right])
{
return right;
}
else
{
return left;
}
}
else // a[left] > a[midi]
{
if (a[midi] > a[right])
{
return midi;
}
else if (a[left] < a[right])
{
return left;
}
else
{
return right;
}
}
}
//hoare快排
int PartSort1(int* a, int left, int right)
{
// 三数取中
int midi = GetMidi(a, left, right);
Swap(&a[left], &a[midi]);
int keyi = left;
int begin = left, end = right;
while (begin < end)
{
// 右边找小
while (begin < end && a[end] >= a[keyi])
{
--end;
}
// 左边找大
while (begin < end && a[begin] <= a[keyi])
{
++begin;
}
Swap(&a[begin], &a[end]);
}
Swap(&a[keyi], &a[begin]);
return begin;
}
//lomuto前后指针实现快排
int PartSort2(int* a, int left, int right)
{
int midi = GetMidi(a, left, right); //三数取中
Swap(&a[left], &a[midi]);//将中间值与开头进行交换来作为key
int keyi = left;
//lomuto前后指针(单趟)
int prev = left;
int cur = left + 1;
while (cur <= right)
{
if (a[cur] < a[keyi]&&++prev!=cur)
{
Swap(&a[prev], &a[cur]);
}
cur++;
}
Swap(&a[keyi], &a[prev]);
return prev;
}
// 挖坑法单趟排序(结合三数取中)
int PartSort3(int* a, int left, int right)
{
// 三数取中优化:选中位数作为基准,交换到left位置
int midIdx = GetMidi(a, left, right);
Swap(&a[left], &a[midIdx]); // 将中位数换到left,作为基准
int key = a[left]; // 基准值
int pit = left; // 初始坑位
while (left < right)
{
// 右指针找比key小的元素,填左坑
while (left < right && a[right] >= key)
{
--right;
}
a[pit] = a[right];
pit = right; // 更新坑位
// 左指针找比key大的元素,填右坑
while (left < right && a[left] <= key)
{
++left;
}
a[pit] = a[left];
pit = left; // 更新坑位
}
a[pit] = key; // 基准值填入最终坑位
return pit; // 返回基准位置
}
// 避免有序情况下,效率退化
// 1、随机选key
// 2、三数取中
// 后续讲一下思路即可
void QuickSort(int* a, int left, int right)
{
if (left >= right)
return;
// 小区间优化,不再递归分割排序,减少递归的次数
if ((right - left + 1) < 10)
{
InsertSort(a + left, right - left + 1);
}
else
{
//int keyi = PartSort1(a, left, right);
int keyi = PartSort2(a, left, right);
// int keyi = PartSort3(a, left, right);
// [left, keyi-1] keyi [keyi+1, right]
QuickSort(a, left, keyi - 1);
QuickSort(a, keyi + 1, right);
}
}
#include"Stack.h"
//用栈模拟快速排序
void QuickSortNonR(int* a, int left, int right)
{
ST st;
STInit(&st);
STPush(&st, right);
STPush(&st, left);
while (!STEmpty(&st))
{
int begin = STTop(&st);
STPop(&st);
int end = STTop(&st);
STPop(&st);
// 小区间优化:长度<10时用插入排序,跳过后续分治
if (end - begin + 1 < 10)
{
InsertSort(a + begin, end - begin + 1); // a+begin指向区间起始位置
continue; // 跳过后面的PartSort和入栈,处理下一个栈内区间
}
int keyi = PartSort2(a, begin, end);
// [begin, keyi-1] keyi [keyi+1, end]
if (keyi + 1 < end)
{
STPush(&st, end);
STPush(&st, keyi + 1);
}
if (begin < keyi - 1)
{
STPush(&st, keyi - 1);
STPush(&st, begin);
}
}
STDestroy(&st);
}
#include"Queue.h"
// 用队列实现快速排序(非递归)
void QuickSortNonR2(int* a, int left, int right)
{
Queue qe;
QueueInit(&qe);
QueuePush(&qe, left);//先进先出先加左边
QueuePush(&qe, right);
while (!QueueEmpty(&qe))
{
int begin = QueueFront(&qe);
QueuePop(&qe);
int end = QueueFront(&qe);
QueuePop(&qe);
// 小区间优化:长度<10时用插入排序,跳过后续分治
if (end - begin + 1 < 10)
{
InsertSort(a + begin, end - begin + 1); // a+begin指向区间起始位置
continue; // 跳过后面的PartSort和入栈,处理下一个栈内区间
}
int key = PartSort1(a, begin, end);
if (key - 1 > begin)//如果左存在先压左
{
QueuePush(&qe, begin);
QueuePush(&qe, key - 1);
}
if (key + 1 < end)//如果右存在先压右
{
QueuePush(&qe, key + 1);
QueuePush(&qe, end);
}
}
QueueDestroy(&qe);
}
// 时间复杂度:O(N * logN)
// 空间复杂度:O(N)
// 递归实现归并排序
void _MergeSort(int* a, int* tmp, int begin, int end)
{
if (begin >= end)
return;
int mid = (begin + end) / 2;
// 如果[begin, mid][mid+1, end]有序就可以进行归并了
_MergeSort(a, tmp, begin, mid);
_MergeSort(a, tmp, mid + 1, end);//分解过程
// 归并
int begin1 = begin, end1 = mid;
int begin2 = mid + 1, end2 = end;
int i = begin;
while (begin1 <= end1 && begin2 <= end2)
{
if (a[begin1] <= a[begin2])
{
tmp[i++] = a[begin1++];
}
else
{
tmp[i++] = a[begin2++];
}
}
while (begin1 <= end1)
{
tmp[i++] = a[begin1++];
}
while (begin2 <= end2)
{
tmp[i++] = a[begin2++];
}
memcpy(a + begin, tmp + begin, (end - begin + 1) * sizeof(int));
}
void MergeSort(int* a, int n)
{
int* tmp = (int*)malloc(sizeof(int) * n);
if (tmp == NULL)
{
perror("malloc fail");
return;
}
_MergeSort(a, tmp, 0, n - 1);
free(tmp);
tmp = NULL;
}
void MergeSortNonR(int* a, int n)
{
int* tmp = (int*)malloc(sizeof(int) * n);
if (tmp == NULL)
{
perror("malloc fail");
return;
}
// gap每组归并数据的数据个数
int gap = 1;
while (gap < n)
{
for (int i = 0; i < n; i += 2 * gap)
{
// [begin1, end1][begin2, end2]
int begin1 = i, end1 = i + gap - 1;
int begin2 = i + gap, end2 = i + 2 * gap - 1;
//printf("[%d,%d][%d,%d] ", begin1, end1, begin2, end2);
// 第二组都越界不存在,这一组就不需要归并
if (begin2 >= n)
break;
// 第二的组begin2没越界,end2越界了,需要修正一下,继续归并
if (end2 >= n)
end2 = n - 1;
int j = i;
while (begin1 <= end1 && begin2 <= end2)
{
if (a[begin1] <= a[begin2])
{
tmp[j++] = a[begin1++];
}
else
{
tmp[j++] = a[begin2++];
}
}
while (begin1 <= end1)
{
tmp[j++] = a[begin1++];
}
while (begin2 <= end2)
{
tmp[j++] = a[begin2++];
}
memcpy(a + i, tmp + i, sizeof(int) * (end2 - i + 1));
}
//printf("\n");
gap *= 2;
}
free(tmp);
tmp = NULL;
}test.c
#include"Sort.h"
void TestOP()
{
srand(time(0));
const int N = 100000;
int* a1 = (int*)malloc(sizeof(int) * N);
int* a2 = (int*)malloc(sizeof(int) * N);
int* a3 = (int*)malloc(sizeof(int) * N);
int* a4 = (int*)malloc(sizeof(int) * N);
int* a5 = (int*)malloc(sizeof(int) * N);
int* a6 = (int*)malloc(sizeof(int) * N);
int* a7 = (int*)malloc(sizeof(int) * N);
for (int i = 0; i < N; ++i)
{
// ÖØ¸´²»¶à
a1[i] = rand() + i;
// ÖØ¸´½Ï¶à
//a1[i] = rand();
a2[i] = a1[i];
a3[i] = a1[i];
a4[i] = a1[i];
a5[i] = a1[i];
a6[i] = a1[i];
a7[i] = a1[i];
}
int begin1 = clock();
InsertSort(a1, N);
int end1 = clock();
int begin2 = clock();
ShellSort(a2, N);
int end2 = clock();
//PrintArray(a2, N);
int begin3 = clock();
SelectSort(a3, N);
int end3 = clock();
int begin4 = clock();
HeapSort(a4, N);
int end4 = clock();
int begin5 = clock();
QuickSort(a5, 0, N - 1);
int end5 = clock();
int begin6 = clock();
MergeSort(a6, N);
int end6 = clock();
int begin7 = clock();
BubbleSort(a7, N);
int end7 = clock();
printf("InsertSort:%d\n", end1 - begin1);
printf("ShellSort:%d\n", end2 - begin2);
printf("SelectSort:%d\n", end3 - begin3);
printf("HeapSort:%d\n", end4 - begin4);
printf("QuickSort:%d\n", end5 - begin5);
printf("MergeSort:%d\n", end6 - begin6);
printf("BubbleSort:%d\n", end7 - begin7);
free(a1);
free(a2);
free(a3);
free(a4);
free(a5);
free(a6);
free(a7);
}
int main()
{
/*int arr[] = { 2,5,3,76,9,10,32,11,2 };
PrintArray(arr, sizeof(arr) / sizeof(int));
MergeSort(arr, sizeof(arr) / sizeof(int));
PrintArray(arr, sizeof(arr) / sizeof(int));*/
TestOP();
return 0;
}嗨(๑╹◡╹)ノ"“”!本篇到这里就结束啦!本篇主要讲了归并排序的递归和非递归两种排序方式,到现在为止,我们已经将比较常见的类的各种排序都实现完啦,下一篇我们将讲解非比较排序的计数排序和稳定性等等,让我们敬请期待吧!感谢大家的支持啦!