
Berberine(BBR, 小檗碱,AbMole,M9168)是一种异喹啉类生物碱,广泛存在于黄连等植物中,具有多靶点作用机制和广泛的科研应用价值,近年来备受关注。在细胞模型中,研究显示Berberine可通过调控多种信号通路发挥效应。例如,Berberine(小檗碱)在肝癌细胞HepG2中以剂量和时间依赖性方式抑制Cyclin D1表达,并通过促进其磷酸化加速降解[1]。在卵巢癌细胞SKOV3和3AO中,Berberine(BBR,CAS No.:2086-83-1)通过抑制c-Myc下调SLC1A5的表达,从而抑制谷氨酰胺摄取,干扰肿瘤细胞的氨基酸代谢[2]。并且,Berberine在弥漫大B细胞淋巴瘤(DLBCL)模型中,通过抑制c-Myc的转录降低了CD47表达,增强巨噬细胞的吞噬作用[3]。Berberine(小檗碱)在动物实验中也有着广泛的应用。在类风湿关节炎研究中,Berberine聚合物胶束通过AMPK通路显著提升了抗炎效果,其效能较游离分子提高了约10倍[4]。Berberine在Balb/c裸鼠异种移植肿瘤模型中,通过调节脂代谢抑制肿瘤生长[5]。Berberine在糖尿病动脉粥样硬化的研究中,通过激活KLF16-PPARα轴改善脂糖代谢紊乱,并减少血管炎症,从而稳定动脉斑块[6]。Berberine在小鼠胰岛素抵抗模型中,可逆转高果糖饮食诱导的大鼠体重增加、血脂异常和胰岛素耐受,同时提升L6骨骼肌细胞的葡萄糖摄取能力[7]。
范例详解
Chem Biol Drug Des. 2025 Apr;105(4):e70111.
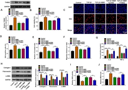
上海复旦大学、南京中医药大学的科研人员在上述文章中使用了AbMole的Berberine(小檗碱,BBR, AbMole,M9168),以探究Berberine对小鼠肺纤维化模型的抑制效果。实验人员利用博来霉素(Bleomycin,BLM)构建了小鼠纤维化模型,结果显示,博来霉素诱导的小鼠肺组织中存在THBS2表达上调的现象,该蛋白主要参与组织修复和血管生成。而Berberine在小鼠体内缓解了博来霉素诱导的肺部纤维化。科研人员发现BBR通过使THBS2/Smad2/3通路失活,抑制了博来霉素诱导的纤维化,这为Berberine的应用提供了理论基础。

Berberine通过抑制THBS2表达,减弱了纤维生成反应
参考文献及鸣谢
[1] Wang, N.; Wang, X.; Tan, H. Y.; et al. Berberine Suppresses Cyclin D1 Expression through Proteasomal Degradation in Human Hepatoma Cells. International journal of molecular sciences 2016, 17 (11).
[2] Li, J.; Zou, Y.; Pei, M.; et al. Berberine inhibits the Warburg effect through TET3/miR-145/HK2 pathways in ovarian cancer cells. Journal of Cancer 2021, 12 (1), 207-216.
[3] Ren, S.; Cai, Y.; Hu, S.; et al. Berberine exerts anti-tumor activity in diffuse large B-cell lymphoma by modulating c-myc/CD47 axis. Biochemical pharmacology 2021, 188, 114576.
[4] Fan, X. X.; Xu, M. Z.; Leung, E. L.; et al. ROS-Responsive Berberine Polymeric Micelles Effectively Suppressed the Inflammation of Rheumatoid Arthritis by Targeting Mitochondria. Nano-micro letters 2020, 12 (1), 76.
[5] Li, L.; Peng, Z.; Hu, Q.; et al. Berberine Suppressed Tumor Growth through Regulating Fatty Acid Metabolism and Triggering Cell Apoptosis via Targeting FABPs. Evidence-based complementary and alternative medicine : eCAM 2020, 2020, 6195050.
[6] Man, B.; Hu, C.; Yang, G.; et al. Berberine attenuates diabetic atherosclerosis via enhancing the interplay between KLF16 and PPARalpha in ApoE(-/-) mice. Biochemical and biophysical research communications 2022, 624, 59-67.
[7] Cheng, J.; Ma, X.; Yan, G.; et al. High fructose-induced skeletal muscle insulin resistance could be alleviated by berberine via AMPD1 and ADSL. Food and chemical toxicology : an international journal published for the British Industrial Biological Research Association 2023, 175, 113731.
原创声明:本文系作者授权腾讯云开发者社区发表,未经许可,不得转载。
如有侵权,请联系 cloudcommunity@tencent.com 删除。
原创声明:本文系作者授权腾讯云开发者社区发表,未经许可,不得转载。
如有侵权,请联系 cloudcommunity@tencent.com 删除。