作者:HOS(安全风信子) 日期:2026-01-01 来源平台:GitHub 摘要: 失败回退机制是构建高可用、容错性强的 MCP Client 的核心技术。本文深入剖析 MCP v2.0 框架下 Client 的失败回退机制,从架构设计、触发条件到恢复策略,全面覆盖失败回退的核心技术。通过真实代码示例、Mermaid 流程图和多维度对比表,展示 MCP v2.0 如何实现智能重试、自动回退和故障恢复,为构建高可用、容错性强的 AI 工具调用系统提供实战指南。
在 AI 工具调用场景中,失败回退机制具有以下关键优势:
随着 MCP v2.0 的发布,失败回退机制成为构建高可用 AI 工具调用系统的重要基础。
根据 GitHub 最新趋势和 AI 工具生态的发展,MCP Client 的失败回退机制正朝着以下方向发展:
这些趋势反映了失败回退机制从简单的重试机制向更智能、更灵活的容错系统演进。
MCP v2.0 重新定义了 Client 的失败回退机制,其核心价值体现在:
理解 MCP Client 的失败回退机制,对于构建高可用、容错性强的 AI 工具调用系统至关重要。
MCP v2.0 实现了智能重试策略,基于错误类型和上下文决定是否重试。
新要素 1:基于错误类型的重试决策
新要素 2:指数退避重试
新要素 3:上下文感知重试
MCP v2.0 实现了多级回退机制,支持从简单重试到复杂的服务切换。
新要素 4:服务级回退
新要素 5:模型级回退
新要素 6:操作级回退
MCP v2.0 实现了自动恢复和动态配置机制,提高系统的灵活性和可维护性。
新要素 7:自动恢复机制
新要素 8:动态配置支持
新要素 9:可观测性增强
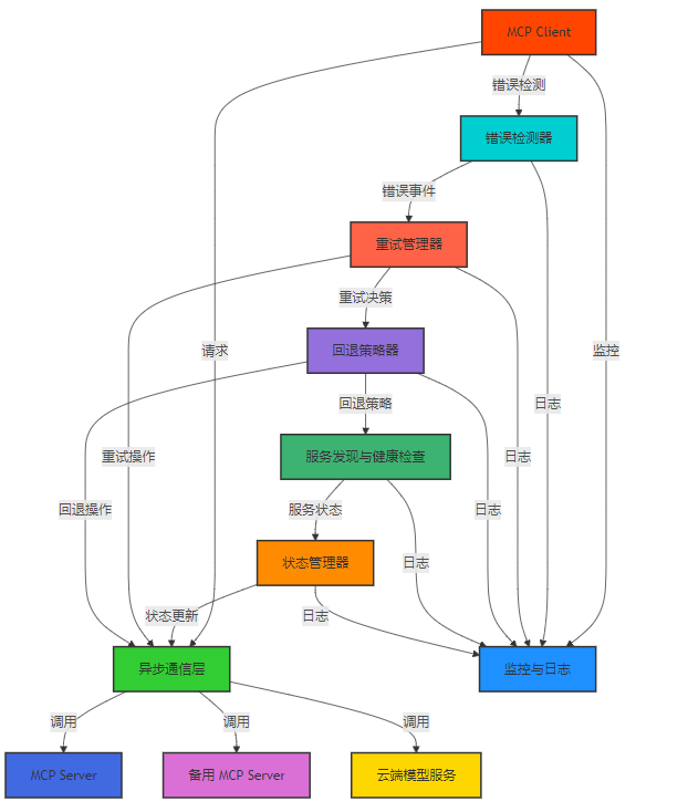
MCP Client 的失败回退机制架构包括以下核心组件:
Mermaid 架构图:MCP Client 失败回退机制架构

错误检测器负责检测各种错误和异常情况。
代码示例 1:错误检测器实现
from typing import Dict, Any, Optional, List
import re
class ErrorDetector:
"""错误检测器"""
def __init__(self):
"""初始化错误检测器"""
# 可重试错误类型列表
self.retryable_errors = [
"ConnectionError",
"TimeoutError",
"HTTPError",
"ServiceUnavailable",
"GatewayTimeout",
]
# 错误类型映射
self.error_type_map = {
r"connection\s+error": "ConnectionError",
r"timeout": "TimeoutError",
r"503\s+Service\s+Unavailable": "ServiceUnavailable",
r"504\s+Gateway\s+Timeout": "GatewayTimeout",
r"429\s+Too\s+Many\s+Requests": "TooManyRequests",
}
def detect_error_type(self, error: Exception) -> str:
"""
检测错误类型
Args:
error: 异常对象
Returns:
错误类型字符串
"""
# 首先尝试使用异常类名作为错误类型
error_type = type(error).__name__
# 然后检查异常消息,匹配更具体的错误类型
error_msg = str(error).lower()
for pattern, mapped_type in self.error_type_map.items():
if re.search(pattern, error_msg):
error_type = mapped_type
break
return error_type
def is_retryable(self, error: Exception) -> bool:
"""
判断错误是否可重试
Args:
error: 异常对象
Returns:
是否可重试
"""
error_type = self.detect_error_type(error)
return error_type in self.retryable_errors
def add_retryable_error(self, error_type: str):
"""
添加可重试错误类型
Args:
error_type: 错误类型字符串
"""
if error_type not in self.retryable_errors:
self.retryable_errors.append(error_type)
def remove_retryable_error(self, error_type: str):
"""
移除可重试错误类型
Args:
error_type: 错误类型字符串
"""
if error_type in self.retryable_errors:
self.retryable_errors.remove(error_type)
def detect_error_context(self, error: Exception, context: Dict[str, Any]) -> Dict[str, Any]:
"""
检测错误上下文信息
Args:
error: 异常对象
context: 请求上下文信息
Returns:
包含错误上下文的字典
"""
error_type = self.detect_error_type(error)
retryable = self.is_retryable(error)
return {
"error_type": error_type,
"retryable": retryable,
"error_message": str(error),
"request_context": context,
"timestamp": context.get("timestamp", 0),
"request_id": context.get("request_id", ""),
}代码解析:
重试管理器负责管理重试策略和执行重试操作。
代码示例 2:重试管理器实现
import asyncio
import time
from typing import Dict, Any, Optional, Callable, List
from dataclasses import dataclass, field
@dataclass
class RetryConfig:
"""重试配置"""
max_retries: int = 3 # 最大重试次数
initial_delay: float = 0.1 # 初始重试延迟,秒
max_delay: float = 60.0 # 最大重试延迟,秒
backoff_factor: float = 2.0 # 退避因子
retryable_errors: List[str] = field(default_factory=list) # 可重试错误类型
retry_condition: Optional[Callable] = None # 自定义重试条件函数
class RetryManager:
"""重试管理器"""
def __init__(self, config: Optional[RetryConfig] = None):
"""
初始化重试管理器
Args:
config: 重试配置
"""
self.config = config or RetryConfig()
async def retry(self, coro: Callable, context: Optional[Dict[str, Any]] = None) -> Any:
"""
执行带重试的异步操作
Args:
coro: 异步函数
context: 请求上下文
Returns:
异步操作结果
"""
context = context or {}
attempt = 0
delay = self.config.initial_delay
while attempt <= self.config.max_retries:
attempt += 1
context["attempt"] = attempt
try:
# 执行异步操作
result = await coro()
return result
except Exception as e:
# 检测错误类型和上下文
error_context = {
"error": e,
"attempt": attempt,
"delay": delay,
**context
}
# 检查是否需要重试
if not self._should_retry(error_context):
raise
# 检查是否已达到最大重试次数
if attempt >= self.config.max_retries:
raise
# 等待重试延迟
await asyncio.sleep(delay)
# 计算下一次重试延迟,使用指数退避
delay = min(delay * self.config.backoff_factor, self.config.max_delay)
# 理论上不会到达这里,因为上面已经处理了所有情况
raise Exception("重试次数超过最大值")
def _should_retry(self, error_context: Dict[str, Any]) -> bool:
"""
判断是否应该重试
Args:
error_context: 错误上下文
Returns:
是否应该重试
"""
error = error_context["error"]
# 1. 检查自定义重试条件
if self.config.retry_condition:
return self.config.retry_condition(error_context)
# 2. 检查错误类型是否在可重试列表中
error_type = type(error).__name__
if self.config.retryable_errors:
return error_type in self.config.retryable_errors
# 3. 默认检查:只有连接错误、超时错误等可重试
retryable_error_types = ["ConnectionError", "TimeoutError", "HTTPError", "ServiceUnavailable"]
return error_type in retryable_error_types
def update_config(self, config: RetryConfig):
"""
更新重试配置
Args:
config: 新的重试配置
"""
self.config = config
def get_config(self) -> RetryConfig:
"""
获取当前重试配置
Returns:
当前重试配置
"""
return self.config代码解析:
回退策略器负责根据错误类型和上下文选择合适的回退策略。
代码示例 3:回退策略器实现
from typing import Dict, Any, Optional, List, Callable
from dataclasses import dataclass, field
@dataclass
class FallbackStrategy:
"""回退策略"""
name: str # 策略名称
priority: int = 0 # 优先级,值越高优先级越高
condition: Optional[Callable] = None # 触发条件函数
action: Callable # 回退动作函数
description: str = "" # 策略描述
class FallbackStrategyManager:
"""回退策略管理器"""
def __init__(self):
"""初始化回退策略管理器"""
self.strategies: List[FallbackStrategy] = []
def add_strategy(self, strategy: FallbackStrategy):
"""
添加回退策略
Args:
strategy: 回退策略对象
"""
self.strategies.append(strategy)
# 按优先级排序,优先级高的在前
self.strategies.sort(key=lambda x: -x.priority)
def remove_strategy(self, strategy_name: str):
"""
移除回退策略
Args:
strategy_name: 策略名称
"""
self.strategies = [s for s in self.strategies if s.name != strategy_name]
def get_strategy(self, strategy_name: str) -> Optional[FallbackStrategy]:
"""
获取指定名称的回退策略
Args:
strategy_name: 策略名称
Returns:
回退策略对象,未找到则返回 None
"""
for strategy in self.strategies:
if strategy.name == strategy_name:
return strategy
return None
def select_strategy(self, error_context: Dict[str, Any]) -> Optional[FallbackStrategy]:
"""
根据错误上下文选择合适的回退策略
Args:
error_context: 错误上下文
Returns:
选中的回退策略,未找到则返回 None
"""
for strategy in self.strategies:
# 检查策略条件
if strategy.condition is None or strategy.condition(error_context):
return strategy
return None
async def execute_fallback(self, error_context: Dict[str, Any]) -> Any:
"""
执行回退操作
Args:
error_context: 错误上下文
Returns:
回退操作结果
"""
# 选择回退策略
strategy = self.select_strategy(error_context)
if not strategy:
raise Exception("未找到合适的回退策略")
# 执行回退动作
return await strategy.action(error_context)
def get_all_strategies(self) -> List[FallbackStrategy]:
"""
获取所有回退策略
Returns:
所有回退策略列表
"""
return self.strategies.copy()代码解析:
服务发现与健康检查负责发现可用服务和检查服务健康状态。
代码示例 4:服务发现与健康检查实现
import asyncio
import httpx
import time
from typing import Dict, Any, Optional, List
from dataclasses import dataclass, field
@dataclass
class ServiceInfo:
"""服务信息"""
name: str # 服务名称
url: str # 服务 URL
health_check_url: Optional[str] = None # 健康检查 URL
is_healthy: bool = True # 是否健康
priority: int = 0 # 优先级,值越高优先级越高
weight: float = 1.0 # 权重,用于负载均衡
last_checked: float = 0.0 # 最后检查时间
class ServiceDiscovery:
"""服务发现与健康检查"""
def __init__(self, check_interval: float = 30.0):
"""
初始化服务发现与健康检查
Args:
check_interval: 健康检查间隔,秒
"""
self.services: Dict[str, ServiceInfo] = {}
self.check_interval = check_interval
self.is_running = False
self.health_check_task: Optional[asyncio.Task] = None
self.client = httpx.AsyncClient()
def register_service(self, service: ServiceInfo):
"""
注册服务
Args:
service: 服务信息对象
"""
self.services[service.name] = service
def deregister_service(self, service_name: str):
"""
注销服务
Args:
service_name: 服务名称
"""
if service_name in self.services:
del self.services[service_name]
async def _check_service_health(self, service: ServiceInfo) -> bool:
"""
检查单个服务的健康状态
Args:
service: 服务信息对象
Returns:
服务是否健康
"""
try:
# 使用服务的健康检查 URL 或默认 URL
health_url = service.health_check_url or f"{service.url}/health"
response = await self.client.get(health_url, timeout=5.0)
response.raise_for_status()
return True
except Exception as e:
print(f"服务 {service.name} 健康检查失败: {e}")
return False
async def _health_check_loop(self):
"""
健康检查主循环
"""
while self.is_running:
# 检查所有服务的健康状态
for service_name, service in self.services.items():
is_healthy = await self._check_service_health(service)
service.is_healthy = is_healthy
service.last_checked = time.time()
# 等待下一次检查
await asyncio.sleep(self.check_interval)
async def start(self):
"""
启动健康检查
"""
if self.is_running:
return
self.is_running = True
# 启动健康检查任务
self.health_check_task = asyncio.create_task(self._health_check_loop())
async def stop(self):
"""
停止健康检查
"""
self.is_running = False
if self.health_check_task:
await self.health_check_task
self.health_check_task = None
# 关闭 HTTP 客户端
await self.client.aclose()
def get_healthy_services(self) -> List[ServiceInfo]:
"""
获取所有健康的服务
Returns:
健康服务列表,按优先级排序
"""
healthy_services = [service for service in self.services.values() if service.is_healthy]
# 按优先级排序,优先级高的在前
healthy_services.sort(key=lambda x: (-x.priority, x.name))
return healthy_services
def get_service(self, service_name: str) -> Optional[ServiceInfo]:
"""
获取指定名称的服务
Args:
service_name: 服务名称
Returns:
服务信息对象,未找到则返回 None
"""
return self.services.get(service_name)
def update_service(self, service: ServiceInfo):
"""
更新服务信息
Args:
service: 新的服务信息
"""
if service.name in self.services:
self.services[service.name] = service
async def __aenter__(self):
"""进入上下文管理器"""
await self.start()
return self
async def __aexit__(self, exc_type, exc_val, exc_tb):
"""退出上下文管理器"""
await self.stop()代码解析:
代码示例 5:失败回退机制示例
# 示例:失败回退机制使用示例
import asyncio
import time
from error_detector import ErrorDetector
from retry_manager import RetryManager, RetryConfig
from fallback_strategy_manager import FallbackStrategyManager, FallbackStrategy
from service_discovery import ServiceDiscovery, ServiceInfo
async def example_error_detector():
"""错误检测器示例"""
print("=== 错误检测器示例 ===")
detector = ErrorDetector()
# 测试不同类型的错误
test_errors = [
ConnectionError("Connection refused"),
TimeoutError("Request timed out"),
ValueError("Invalid parameter"),
Exception("Generic error"),
]
for error in test_errors:
error_type = detector.detect_error_type(error)
is_retryable = detector.is_retryable(error)
print(f"错误: {error}, 类型: {error_type}, 可重试: {is_retryable}")
# 添加自定义可重试错误类型
detector.add_retryable_error("ValueError")
error = ValueError("Invalid parameter")
print(f"添加 ValueError 到可重试列表后,可重试: {detector.is_retryable(error)}")
async def example_retry_manager():
"""重试管理器示例"""
print("\n=== 重试管理器示例 ===")
# 创建重试配置
config = RetryConfig(
max_retries=3,
initial_delay=0.1,
max_delay=1.0,
backoff_factor=2.0,
)
retry_manager = RetryManager(config)
# 模拟一个可能失败的异步操作
attempt_count = 0
async def failing_operation():
nonlocal attempt_count
attempt_count += 1
print(f"执行操作,尝试次数: {attempt_count}")
# 前 2 次尝试失败,第 3 次成功
if attempt_count < 3:
raise ConnectionError(f"尝试 {attempt_count} 失败")
return f"操作成功,尝试次数: {attempt_count}"
start_time = time.time()
result = await retry_manager.retry(failing_operation)
end_time = time.time()
print(f"重试结果: {result}")
print(f"耗时: {end_time - start_time:.2f} 秒")
async def example_fallback_strategy():
"""回退策略示例"""
print("\n=== 回退策略示例 ===")
fallback_manager = FallbackStrategyManager()
# 定义回退策略
strategies = [
FallbackStrategy(
name="service_retry",
priority=10,
condition=lambda ctx: ctx["error_context"]["error_type"] == "ConnectionError",
action=lambda ctx: f"执行服务重试回退,错误: {ctx['error_context']['error_message']}",
description="服务连接错误时的重试策略"
),
FallbackStrategy(
name="model_fallback",
priority=20,
condition=lambda ctx: ctx["error_context"]["error_type"] == "TimeoutError",
action=lambda ctx: f"执行模型回退,错误: {ctx['error_context']['error_message']}",
description="模型超时错误时的回退策略"
),
FallbackStrategy(
name="default_fallback",
priority=5,
condition=lambda ctx: True, # 无条件匹配,作为默认策略
action=lambda ctx: f"执行默认回退,错误: {ctx['error_context']['error_message']}",
description="默认回退策略"
),
]
# 注册回退策略
for strategy in strategies:
fallback_manager.add_strategy(strategy)
# 测试不同错误类型的回退策略选择
test_error_contexts = [
{
"error_context": {
"error_type": "ConnectionError",
"error_message": "Connection refused"
}
},
{
"error_context": {
"error_type": "TimeoutError",
"error_message": "Request timed out"
}
},
{
"error_context": {
"error_type": "ValueError",
"error_message": "Invalid parameter"
}
},
]
for i, error_ctx in enumerate(test_error_contexts):
strategy = fallback_manager.select_strategy(error_ctx)
result = await fallback_manager.execute_fallback(error_ctx)
print(f"测试 {i+1}: 错误类型 = {error_ctx['error_context']['error_type']}, 选择策略 = {strategy.name}, 回退结果 = {result}")
async def example_service_discovery():
"""服务发现示例"""
print("\n=== 服务发现示例 ===")
async with ServiceDiscovery(check_interval=10.0) as service_discovery:
# 注册服务
services = [
ServiceInfo(
name="primary_mcp_server",
url="http://localhost:8000/mcp",
health_check_url="http://localhost:8000/health",
priority=10,
weight=1.0
),
ServiceInfo(
name="secondary_mcp_server",
url="http://localhost:8001/mcp",
health_check_url="http://localhost:8001/health",
priority=5,
weight=0.5
),
ServiceInfo(
name="cloud_mcp_server",
url="https://api.example.com/mcp",
health_check_url="https://api.example.com/health",
priority=3,
weight=0.3
),
]
for service in services:
service_discovery.register_service(service)
# 等待一段时间,让健康检查运行一次
await asyncio.sleep(2.0)
# 获取健康服务
healthy_services = service_discovery.get_healthy_services()
print(f"健康服务列表: {[service.name for service in healthy_services]}")
# 查看具体服务信息
for service_name in service_discovery.services:
service = service_discovery.get_service(service_name)
print(f"服务 {service.name}: URL = {service.url}, 健康状态 = {service.is_healthy}, 优先级 = {service.priority}")
async def example_complete_fallback():
"""完整回退机制示例"""
print("\n=== 完整回退机制示例 ===")
# 1. 创建组件
error_detector = ErrorDetector()
retry_config = RetryConfig(
max_retries=3,
initial_delay=0.1,
max_delay=1.0,
backoff_factor=2.0,
)
retry_manager = RetryManager(retry_config)
fallback_manager = FallbackStrategyManager()
# 2. 注册回退策略
async def service_retry_action(error_context):
print(f"执行服务重试回退,错误: {error_context['error_context']['error_message']}")
# 这里可以实现实际的服务重试逻辑
return f"服务重试成功"
async def model_fallback_action(error_context):
print(f"执行模型回退,错误: {error_context['error_context']['error_message']}")
# 这里可以实现实际的模型回退逻辑
return f"模型回退成功"
fallback_manager.add_strategy(FallbackStrategy(
name="service_retry",
priority=10,
condition=lambda ctx: ctx["error_context"]["error_type"] == "ConnectionError",
action=service_retry_action,
description="服务连接错误时的重试策略"
))
fallback_manager.add_strategy(FallbackStrategy(
name="model_fallback",
priority=20,
condition=lambda ctx: ctx["error_context"]["error_type"] == "TimeoutError",
action=model_fallback_action,
description="模型超时错误时的回退策略"
))
# 3. 模拟一个可能失败的操作
async def main_operation():
print("执行主操作")
# 模拟不同类型的错误
import random
error_type = random.choice(["ConnectionError", "TimeoutError", "Success"])
if error_type == "ConnectionError":
raise ConnectionError("Connection refused")
elif error_type == "TimeoutError":
raise TimeoutError("Request timed out")
else:
return "主操作成功"
# 4. 执行带回退的操作
try:
result = await retry_manager.retry(main_operation)
print(f"操作结果: {result}")
except Exception as e:
# 检测错误
error_context = error_detector.detect_error_context(e, {"request_id": "test-123"})
# 执行回退
try:
fallback_result = await fallback_manager.execute_fallback({"error_context": error_context})
print(f"回退结果: {fallback_result}")
except Exception as fallback_e:
print(f"回退失败: {fallback_e}")
async def main():
"""主函数"""
# 依次运行所有示例
await example_error_detector()
await example_retry_manager()
await example_fallback_strategy()
await example_service_discovery()
await example_complete_fallback()
print("\n所有示例执行完成!")
if __name__ == "__main__":
asyncio.run(main())代码解析:
MCP v2.0 实现了全面的错误检测与分类机制,包括:
Mermaid 流程图:错误检测流程

MCP v2.0 实现了多种智能重试策略,包括:
MCP v2.0 实现了多级回退机制,包括:
MCP v2.0 实现了自动恢复机制,包括:
对比维度 | MCP v2.0 | 传统重试机制 | 基于熔断器的方案 | 手动回退方案 |
|---|---|---|---|---|
自动化程度 | 高,完全自动化 | 低,仅支持简单重试 | 中,支持自动熔断 | 低,需要手动干预 |
智能性 | 高,基于错误类型和上下文的智能决策 | 低,固定重试次数和间隔 | 中,基于错误率的决策 | 低,无智能决策 |
回退层级 | 多级,支持服务、模型和操作级回退 | 单级,仅支持简单重试 | 中,支持服务级回退 | 低,仅支持简单回退 |
自动恢复 | 支持,服务恢复后自动切换回正常模式 | 不支持,需要手动恢复 | 支持,熔断后自动恢复 | 不支持,需要手动恢复 |
可观测性 | 高,提供详细的回退事件日志和监控指标 | 低,缺乏详细的监控和日志 | 中,提供基本的监控指标 | 低,缺乏监控和日志 |
可扩展性 | 高,支持自定义回退策略和错误类型 | 低,难以扩展 | 中,支持自定义熔断规则 | 低,难以扩展 |
学习曲线 | 中,需要理解回退策略和配置 | 低,配置简单 | 中,需要理解熔断机制 | 低,使用简单但功能有限 |
适用场景 | 复杂系统,需要高可用性和容错性 | 简单系统,仅需要基本重试 | 微服务架构,需要熔断保护 | 小型系统,手动干预成本低 |
资源消耗 | 中,智能重试减少无效重试 | 高,可能导致无效重试 | 中,熔断减少无效请求 | 低,无额外资源消耗 |
实现复杂度 | 中,需要配置和管理多个组件 | 低,实现简单 | 中,需要实现熔断机制 | 低,实现简单但管理复杂 |
策略类型 | 优势 | 劣势 | 适用场景 |
|---|---|---|---|
重试策略 | 实现简单,成本低 | 可能导致无效重试,增加系统负载 | 临时网络错误、服务重启等短期故障 |
服务切换策略 | 高可用性,减少单点故障影响 | 实现复杂,需要服务发现和健康检查 | 主服务故障,需要切换到备用服务 |
模型切换策略 | 确保模型服务的连续性 | 可能导致模型性能差异,影响用户体验 | 本地模型故障,需要切换到云端模型 |
操作回退策略 | 确保操作的成功率,减少用户影响 | 可能导致功能降级,影响用户体验 | 复杂操作失败,需要回退到简单操作 |
数据回退策略 | 确保数据可用性,避免数据丢失 | 可能使用过时或默认数据,影响数据准确性 | 数据源故障,需要使用备用数据源或默认值 |
机制类型 | 优势 | 劣势 | 适用场景 |
|---|---|---|---|
固定间隔重试 | 实现简单,配置容易 | 可能导致无效重试,增加系统负载 | 简单系统,不需要复杂的重试策略 |
指数退避重试 | 逐渐增加重试间隔,减少系统负载 | 重试间隔可能过长,影响用户体验 | 网络错误、服务过载等需要逐渐增加重试间隔的场景 |
随机间隔重试 | 避免多个客户端同时重试,减少系统峰值负载 | 重试间隔不确定,可能影响用户体验 | 大规模分布式系统,需要避免重试风暴 |
上下文感知重试 | 基于请求上下文智能重试,提高重试成功率 | 实现复杂,需要分析请求上下文 | 重要请求,需要根据请求重要性调整重试策略 |
错误类型感知重试 | 只对可重试错误进行重试,避免无效重试 | 需要维护可重试错误类型列表,管理复杂 | 系统需要区分可重试和不可重试错误的场景 |
在实际工程实践中,MCP Client 的失败回退机制需要考虑以下几个方面:
MCP Client 的失败回退机制也面临一些潜在风险和挑战:
MCP v2.0 的失败回退机制目前仍存在一些局限性:
基于当前技术发展和社区动态,我预测 MCP Client 的失败回退机制将朝着以下方向发展:
MCP Client 失败回退机制的发展将对 AI 工具生态产生深远影响:
对于正在或计划使用 MCP Client 失败回退机制的开发人员,我提出以下建议:
错误类型 | 错误描述 | 推荐回退策略 | 重试次数 | 重试间隔(秒) |
|---|---|---|---|---|
ConnectionError | 连接错误,如连接拒绝、网络不可达等 | 重试 + 服务切换 | 3 | 0.1, 0.2, 0.4 |
TimeoutError | 请求超时,服务响应时间过长 | 重试 + 模型切换 | 2 | 0.5, 1.0 |
ServiceUnavailable | 服务不可用,如 503 错误 | 服务切换 + 模型切换 | 1 | 0.1 |
TooManyRequests | 请求过多,如 429 错误 | 指数退避重试 + 服务切换 | 5 | 1, 2, 4, 8, 16 |
InternalServerError | 服务器内部错误,如 500 错误 | 重试 + 服务切换 | 2 | 0.2, 0.4 |
BadGateway | 网关错误,如 502 错误 | 服务切换 + 模型切换 | 1 | 0.1 |
GatewayTimeout | 网关超时,如 504 错误 | 服务切换 + 模型切换 | 2 | 0.5, 1.0 |
InvalidParameter | 参数无效,如 400 错误 | 不重试,直接返回错误 | 0 | N/A |
Unauthorized | 未授权,如 401 错误 | 不重试,直接返回错误 | 0 | N/A |
Forbidden | 禁止访问,如 403 错误 | 不重试,直接返回错误 | 0 | N/A |
问题类型 | 症状 | 原因 | 解决方案 |
|---|---|---|---|
回退循环 | 系统在多个回退策略之间循环切换,无法稳定 | 回退策略设计不合理,存在循环依赖 | 重新设计回退策略,避免循环依赖;添加最大回退次数限制 |
无效重试 | 系统不断重试不可重试的错误,浪费资源 | 错误类型识别不准确,将不可重试错误标记为可重试 | 优化错误检测机制,确保错误类型识别准确;维护准确的可重试错误列表 |
回退延迟过高 | 回退操作延迟过高,影响用户体验 | 回退策略执行时间过长;健康检查间隔过长 | 优化回退策略执行流程,减少执行时间;调整健康检查间隔,提高及时性 |
误回退 | 系统在服务正常时触发回退,导致不必要的性能损失 | 健康检查误判;错误检测不准确 | 优化健康检查机制,减少误判;提高错误检测准确性,避免误触发回退 |
回退失败 | 回退操作本身失败,导致系统无法恢复 | 回退策略设计不合理;回退依赖的服务不可用 | 设计冗余回退策略,避免单一依赖;确保回退依赖的服务可靠性;测试回退策略的有效性 |
监控缺失 | 缺乏详细的回退事件日志和监控指标,无法分析和调试 | 监控机制不完善;日志记录不全面 | 实现详细的回退事件日志;提供全面的监控指标;集成到现有的监控系统 |
配置复杂 | 回退机制配置过于复杂,容易出错 | 回退策略设计过于复杂;配置接口不友好 | 简化回退策略设计,避免过度复杂;提供友好的配置接口和工具;支持基于模板的配置生成 |
学习曲线陡峭 | 开发人员难以理解和使用回退机制 | 文档不完善;缺乏示例和最佳实践 | 提供详细的文档和示例;总结最佳实践;组织培训和分享 |
MCP v2.0, 失败回退机制, 智能重试, 多级回退, 自动恢复, 错误检测, 健康检查, 高可用性