
工程师们喜欢什么?喜欢仪器,今天给大家分享一个奇奇怪怪的方案。需要一个示波器前端,一个 PXIe的盒子,然后需要一个转雷电的线,以及一个 NUC(其实就是小电脑的主机,需要的型号是PXIe-1071+PXIe-8379+PXIe-5160)
只是这个示波器模块便宜( 600),其他的我也知道价格,但是就不报了,我也不商家。

这个是插槽的盒子
8379 这个东西 NI 官网没有资料:

但是它长这样
作用是:PXIE -8379 (部件编号:782991-01)是一款MXI 控制器,支持通过 PC、笔记本电脑、台式机或机架式控制系统控制 PXI 机箱。PXIE -8379 可创建多机箱 PXI 系统,以实现最佳数据连接和同步。该控制器支持高达 13.7 GB/s 的数据吞吐量,并提供多种铜缆(最长 10 米)和光纤(最长 200 米)选项;PXIE -8379 无需编程即可实现软件透明链路。
PXIE-8379 MXI 控制器提供兼具 PXI 平台性能和优势的远程控制解决方案。此外,PXIE-8379 还支持通过台式电脑、机架式控制器、笔记本电脑或其他 PXI 系统进行高效的机箱控制。PXI 远程控制模块采用 MXIExpress 技术,可在主机和 PXI 机箱/仪器之间建立简单透明的连接。PXIE -8379 MXI 控制器提供多种远程控制选项,适用于需要高速数据吞吐量、长距离布线和主机外形尺寸的应用。MXI-Express 配置支持多个 PXI 机箱之间的数据流传输和通信。多机箱系统支持多种拓扑结构,例如菊花链或星形。此外,PXIE-8379 MXI 控制器多机箱配置允许通过单个控制器管理多个 PXI 机箱。除了主控制器和机箱之外,PXI 配置还具有高吞吐量数据移动,并利用 PCI 快速总线接口和亚纳秒同步以及集成定时和触发功能。
PXIE-8379 MXI 控制器具备多种功能,例如,以点对点方式在机箱分离的仪器之间实现同步和数据流传输。该配置可与台式机或笔记本电脑配合使用。
为了确保远程控制解决方案的兼容性和满足应用需求的能力,请考虑远程控制模块和主机接口组件的多种选择。有三种可行的远程控制方案:布线、数据吞吐量和PC兼容性。PXIE -8379 MXI 控制器通过软件透明链路使用PC或笔记本电脑控制PXI和PXI Express系统。

便宜的是 2 个通道

两个版本
PXIe-5160(500 MHz 带宽)/PXIe-5162(1.5 GHz 带宽)是基于 SMC 内核的高采样率示波/数字化仪,10-bit 分辨率,支持多记录触发、TClk 同步、以及 PCIe 点到点(P2P)直连数据流;4 通道机型在多通道时会降采样率。
通道数:2 或 4,同时采样。
垂直分辨率:10-bit。
最高采样率(内时钟):5160:单/双通道 2.5 GS/s;5162:单通道 5 GS/s;4 通道机型按通道组合降到 1.25–2.5 GS/s(CH0+CH2 可到 2.5 GS/s)。

参数蛮好
模拟带宽:5160:500 MHz(50 Ω),1 MΩ 为 300 MHz;5162:1.5 GHz(50 Ω),1 MΩ 为 300 MHz。
输入阻抗:可选 50 Ω / 1 MΩ;前面板额定:50 Ω 路径 5 Vpk MAX、1 MΩ 路径 42 Vpk MAX。
内存:最高 2 GB;多记录模式按记录分配最少 ~256 个 16-bit 样点缓存。
内置噪声滤波:20 MHz 与 175 MHz 两档(50 Ω 与 1 MΩ 路径都可用)。
耦合:AC/DC 可选;AC 截止频率见规格书。
触发:模拟沿/滞回(仅作 Reference/Stop 触发),外部 TRIG、PFI、PXI_Trig 等;部分数字触发不走 TDC,无亚采样精度。
触发保持(Holdoff):6.4 ns ~ 27.4 s;触发延迟(Delay)最长约 7.38×10⁷ s(≈28 个月)。
同步/时钟:内 2.5 GHz 采样时钟锁 10 MHz 参考(板载或 PXI_CLK10/外参);可用外采样时钟;外采样时钟不可导出。
P2P 流:PCIe 直连,不经主机内存;多种“相对触发”模式;10-bit 原始二进制不带标定,需要系数换算成电压。
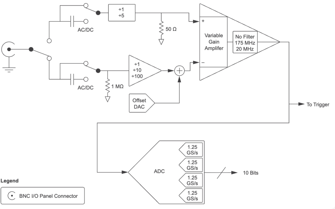
前端包含 衰减网络(÷1/÷10/÷100 或 ÷1/÷5)+ AC/DC 耦合 + 可变增益放大器 + 垂直偏置 DAC + 50 Ω/1 MΩ 切换,之后进 10-bit ADC。旁路一路用于触发。数字侧支持整型抽 decimation。

信号链
输入量程:50 Ω 支持 0.05–5 Vpk-pk;1 MΩ 支持 0.05–50 Vpk-pk。50 Ω 过压保护靠快速检测,瞬态太快可能来不及,所以设量程前先估峰值。

量程
垂直偏置(Vertical Offset):可做“单极性量程”(例如 2 Vpk-pk 量程配 −1 V 偏置 → 测 0…−2 V)。不同量程/阻抗对可加偏置的范围限制不同(如 2 Vpk-pk:50 Ω ±1.5 V;1 MΩ ±5 V;5 Vpk-pk@50 Ω 不允许偏置)。
20 MHz 噪声滤波:适合视频/低频信号(主要能量 < 8 MHz),能显著降低通带内噪声;
175 MHz 滤波:适合中频以下、但不需要全带宽的场景;在 API 里通过“Max Input Frequency”参数切换(设为 8 M 启用 20 MHz 滤波)。滤波是限带不是抗混叠,高于设定的频率成分会被抑制但不是“砖墙”。
AC 耦合用于去直流分量,但会牺牲低频幅度平坦;若关心低频/直流,请用 DC 耦合 + 垂直偏置。AC 截止频率见对应规格页。
采集状态机包含:Wait for Start → 预触发采样 →(Arm Ref)→ Wait for Reference → 后触发采样 → Record Complete 等。多记录模式下硬件自动重臂,减少软件参与的死区时间。
Reference(Stop)触发等价台式示波器的触发。只有在对应的 “Wait for …” 状态,硬件才对该触发源敏感。
Holdoff 在每个记录上生效(多记录才有意义),用于抑制重复触发或控制触发间隔。范围 6.4 ns–27.4 s。
触发延迟 通过增加后触发样点实现,最大约 7.38×10⁷ s。pxie-5160_5162_features_2025-10…2/4 通道机型的触发源略有差异;注意 PFI1/PXI_Trig 等某些数字触发不经过 TDC,达不到亚采样精度。外部 TRIG BNC 是模拟触发,不能被数字化。
内部 2.5 GHz 采样时钟由 10 MHz 参考锁相(板载、PXI_CLK10 或从 CLK IN 输入),到 ADC 前/后做分频分配;采样率可整型抽 decimation。
需要“非整分比”速率或与外设共时,可用外部采样时钟(从 CLK IN 送入),并通过时基倍率/分频器细调;外采样时钟不能被导出。
参考时钟(通常 10 MHz)可输入/输出,用于 TClk 跨板对齐。pxie-5160_5162_features_2025-10…
可把 Reference/Start/Advance 触发、Ready/End of Record/End of Acquisition 事件等路由到 PXI_Trig<0:6> 和 **PFI<0:1>**;参考时钟可从 CLK OUT 导出。样本时钟本机不出口(外采样也不支持导出)。
通过 NI-P2P 让设备间 PCIe 直连传输,绕过主机内存/CPU。启用后,所有已使能的通道会以升序交织到 FIFOEndpoint0;“Channels to Stream”必须与使能通道一致。
三种“相对触发”模式:
缩放/标定:P2P 写出的为未缩放的二进制,需用 API 提供的 Scaling/Normalization Coefficients:
电压 = Binary * Gain + Offset;
归一化后:Voltage = NormalizedBinary × (Range / 2^bits);归一化系数能让二进制端点精确映射到配置的电压量程。

去掉这个8877 的一套
这个就是完整一套设备:

上位机
当然也是可以编程控制的。