
DRUGONE
肿瘤微环境(TME)中丰富的可溶性因子与免疫抑制信号显著限制了嵌合抗原受体T细胞(CAR-T)的疗效。如何使T细胞在抑制性环境中动态调控信号并维持功能,是实现实体瘤免疫治疗突破的关键。研究人员开发了一种基于计算设计的合成受体平台,能够编程化调控信号强度与方向性。这一平台支持构建可响应TME可溶性因子的受体,并将外部信号转化为协同刺激与细胞因子信号,从而增强T细胞效应。研究人员将这一新型受体命名为 T-SenSER。他们设计并验证了针对 VEGFA 与 CSF1 的两类 T-SenSER,这两种因子在多种肿瘤组织中高丰度存在。通过计算建模与实验验证,研究人员证明这些受体能在生理浓度下被激活,并显著增强T细胞在肺癌与骨髓瘤模型中的抗肿瘤效能。该研究展示了合成免疫受体设计的计算化、可编程化方向,为下一代个性化T细胞疗法提供了新框架。

过继性T细胞疗法(如CAR-T)在血液肿瘤治疗中取得突破性进展,但在实体瘤中疗效受限。主要挑战包括:
研究人员设想通过构建人工受体,使T细胞能识别TME信号并将其转化为增强性信号,从而恢复活性。然而,合成受体的信号强度、配体依赖性和耦合效率难以预测。
因此,本研究提出一个基于蛋白计算设计的受体构建系统,旨在精准定义受体几何结构与信号传导模式,实现“输入—输出”可控的免疫调节。

图1. 研究概念与T-SenSER总体框架
方法
设计理念与计算流程
T-SenSER由三大模块组成:
研究人员利用 Rosetta、AlphaFold2、EFDOCK-TM、RoseTTAFold 等工具构建了多层计算筛选体系:
受体构建与实验验证
研究人员构建了两类T-SenSER:
每类受体设计了三种跨膜长度与linker构型(FL、INT、SHORT),用于比较构象变化与信号强度的影响。
在人T细胞中表达这些受体后,研究人员通过磷酸化STAT5信号检测受体活化,并与计算预测得分进行相关分析。
结果
分子模拟揭示受体构象变化与信号传导机制
分子动力学模拟表明,VEGF结合后T-SenSER的跨膜结构域发生几何旋转,使胞内c-MPL区域形成稳定的二聚体构象,促进信号传导。
关键残基(如R514、W515)在配体结合后形成稳定的π-阳离子相互作用,增强跨膜通信。这些结果证实了计算预测的活化构象与实验信号一致。

图2. 分子动力学模拟揭示T-SenSER的激活机制
T-SenSER信号强度与构象设计的定量关系
在人T细胞实验中:
这说明计算模型能有效预测受体活性,并支持通过结构优化实现信号定量调控。

图3. 不同构型T-SenSER在人源T细胞中的信号响应分析
T-SenSER激活下游JAK/STAT与PI3K信号通路
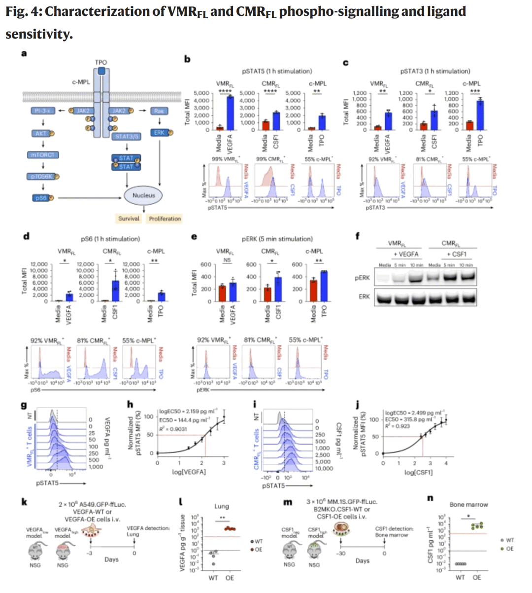
研究人员通过磷酸化蛋白组分析发现,T-SenSER激活后可显著增强STAT5、STAT3、S6与ERK磷酸化。
剂量依赖性实验显示:
均位于TME的生理浓度范围内。

图4. T-SenSER激活的下游信号网络与剂量响应曲线
T-SenSER增强CAR-T细胞的抗肿瘤效应
将T-SenSER与EphA2-CAR共表达于T细胞中后,在肺癌异种移植模型中:

图5. VEGFA-T-SenSER增强EphA2-CAR-T细胞在肺癌模型中的抗肿瘤效应
CSF1感应型T-SenSER增强骨髓瘤CAR-T功能
在BCMA-CAR骨髓瘤模型中:

图6. CSF1-T-SenSER增强BCMA-CAR-T细胞的持久性与细胞因子反应
转录组揭示T-SenSER驱动的免疫激活特征
RNA测序分析表明,T-SenSER激活的T细胞中:
这表明T-SenSER通过重塑信号平衡,促进T细胞从耗竭状态恢复到活化表型。

图7. 转录组分析揭示T-SenSER激活的免疫增强信号模式
讨论
T-SenSER代表了一种将计算蛋白设计与免疫工程相结合的可编程信号系统。研究人员通过精确控制受体构象与信号耦合,实现了对T细胞功能的空间与环境特异性调节。
主要创新点包括:
研究人员指出,未来可进一步扩展该框架以实现多输入信号整合(如pH、代谢因子、细胞因子)与自适应反馈控制,从而推动智能化T细胞疗法的开发。T-SenSER为精准免疫治疗提供了新思路,也为计算机辅助免疫受体设计奠定了重要基础。
整理 | DrugOne团队
参考资料
Rath, J.A., Rudden, L.S.P., Nouraee, N. et al. Computational design of synthetic receptors with programmable signalling activity for enhanced cancer T cell therapy. Nat. Biomed. Eng (2025).
https://doi.org/10.1038/s41551-025-01532-3
内容为【DrugOne】公众号原创|转载请注明来源