
在 Kubernetes (简称 k8s) 中,PersistentVolume (PV) 和 PersistentVolumeClaim (PVC) 是用于持久化存储的重要资源。然而,在实际操作中,有时会遇到 PV 或 PVC 无法正常删除的问题,这给集群的管理和维护带来了不小的麻烦。本文将探讨这一问题的原因及解决方法。
当尝试删除 PVC 时,可能会遇到以下情况:
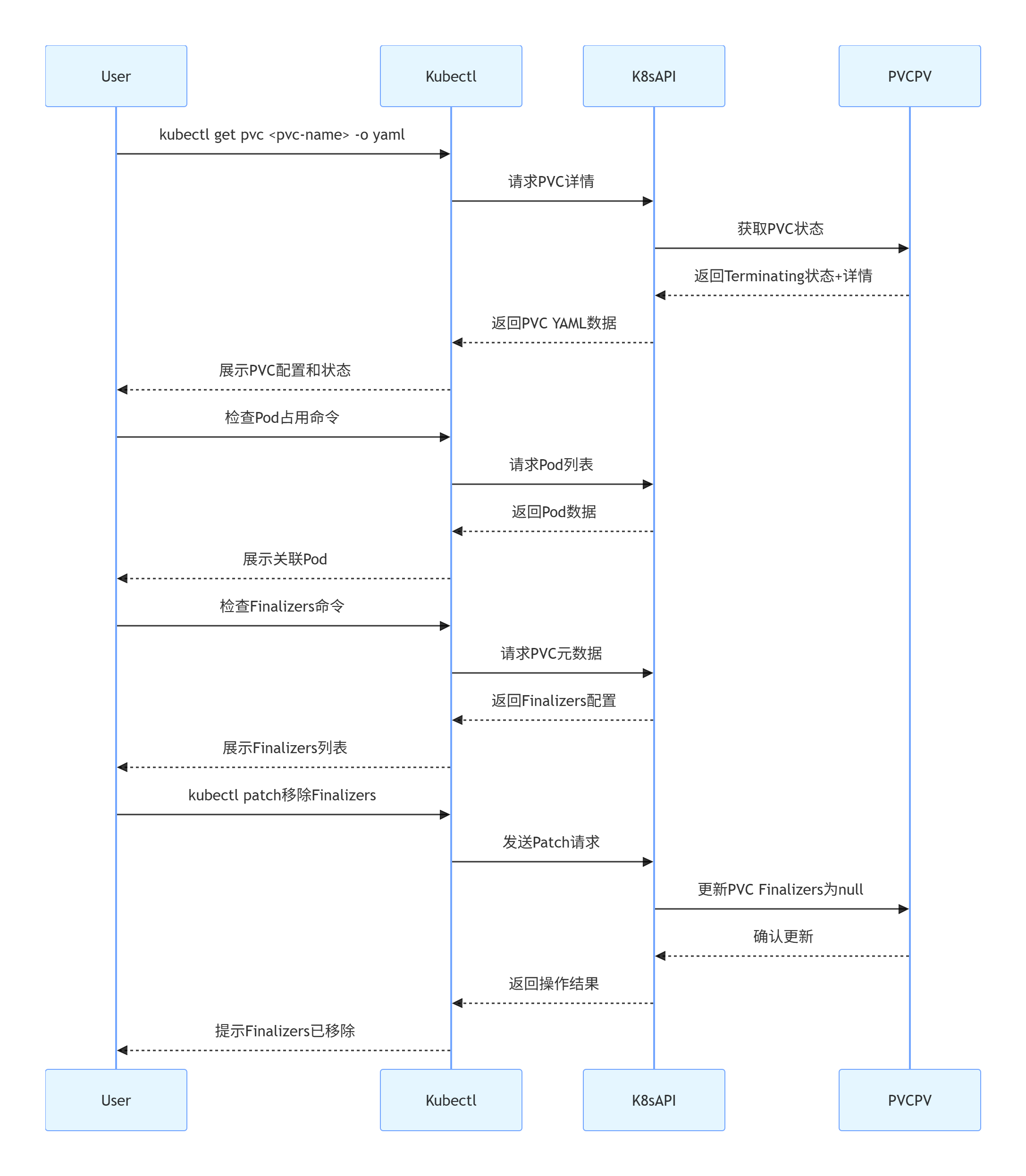
Terminating 状态。Terminating 状态。最常见的原因是 PVC 仍然被 Pod 使用。Kubernetes 不允许删除正在使用的 PVC,以防止数据丢失或损坏。
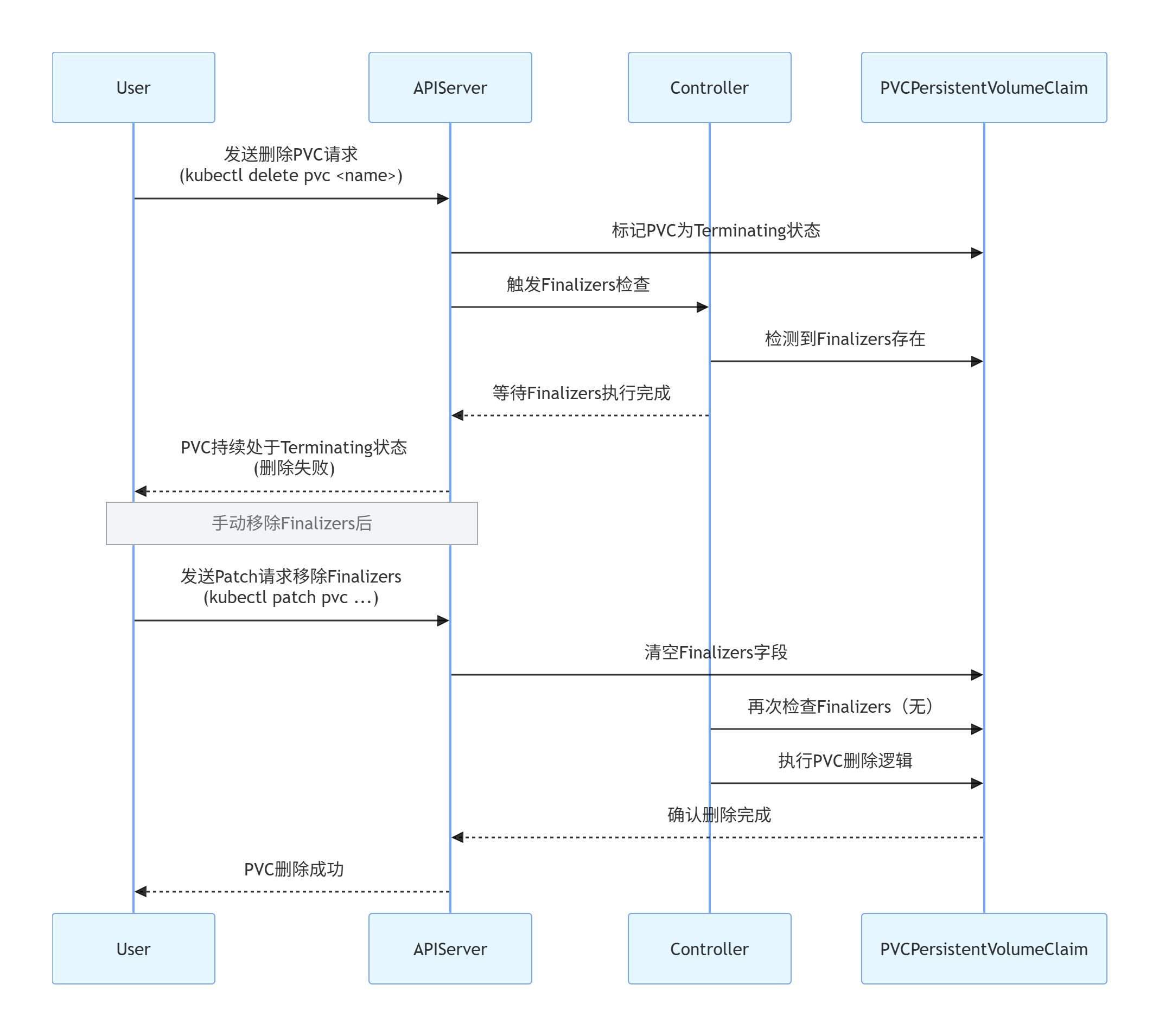
某些情况下,PVC 或 PV 可能设置了终止保护(Finalizers),导致它们不能被自动删除。

存储类(StorageClass)的配置可能影响了 PVC 的删除。例如,如果存储类配置了回收策略(如 Retain),则即使 PVC 被删除,PV 也不会被自动删除。
Kubernetes API Server 可能出现异常,导致 PVC 或 PV 的状态更新失败。

首先,检查是否有 Pod 正在使用该 PVC。可以使用以下命令查找:
kubectl get pods --all-namespaces -o json | jq '.items[] | select(.spec.volumes[].persistentVolumeClaim.claimName == "your-pvc-name")'如果有 Pod 正在使用该 PVC,需要先删除这些 Pod,然后再尝试删除 PVC。
如果 PVC 或 PV 设置了 Finalizers,可以通过编辑资源来移除它们。例如:
kubectl patch pvc your-pvc-name -p '{"metadata":{"finalizers":null}}'
kubectl patch pv your-pv-name -p '{"metadata":{"finalizers":null}}'如果存储类的回收策略设置为 Retain,可以考虑修改为 Delete,以便在删除 PVC 时自动删除 PV。
apiVersion: storage.k8s.io/v1
kind: StorageClass
metadata:
name: your-storage-class
provisioner: kubernetes.io/aws-ebs
reclaimPolicy: Delete如果上述方法均无效,可能是 API Server 出现了问题。可以尝试重启 API Server 服务,但这通常需要谨慎操作,因为它会影响整个集群的稳定性。
在 Kubernetes 中,PersistentVolume (PV) 和 PersistentVolumeClaim (PVC) 是用于持久化存储的关键组件。有时,在删除 PVC 时可能会遇到一些问题,导致 PVC 无法被正确删除。这可能是由于多种原因造成的,比如存储后端的问题、资源被其他对象引用等。
以下是一个示例场景,其中 PVC 无法删除,并提供了一段代码来诊断和解决这个问题。
假设你有一个 Kubernetes 集群,并且已经创建了一个 PVC 和一个使用该 PVC 的 Pod。当你尝试删除 PVC 时,发现 PVC 仍然存在,状态为 Terminating。

kubectl 命令查看 PVC 的详细信息,了解为什么它处于 Terminating 状态。kubectl get pvc <pvc-name> -o yamlkubectl get pods -o json | jq '.items[] | select(.spec.volumes[].persistentVolumeClaim.claimName == "<pvc-name>")'kubectl get pvc <pvc-name> -o json | jq '.metadata.finalizers'kubectl patch pvc <pvc-name> -p '{"metadata":{"finalizers":null}}' --type=merge以下是一个 Python 脚本,使用 kubernetes 客户端库来诊断和解决 PVC 无法删除的问题。
from kubernetes import client, config
import json
def get_pvc_details(pvc_name, namespace):
v1 = client.CoreV1Api()
try:
pvc = v1.read_namespaced_persistent_volume_claim(pvc_name, namespace)
return pvc
except client.exceptions.ApiException as e:
print(f"Error fetching PVC details: {e}")
return None
def check_finalizers(pvc):
if pvc.metadata.finalizers:
print(f"PVC has finalizers: {pvc.metadata.finalizers}")
return True
else:
print("PVC does not have any finalizers.")
return False
def remove_finalizers(pvc_name, namespace):
v1 = client.CoreV1Api()
body = {
"metadata": {
"finalizers": None
}
}
try:
v1.patch_namespaced_persistent_volume_claim(pvc_name, namespace, body)
print(f"Finalizers removed from PVC {pvc_name}.")
except client.exceptions.ApiException as e:
print(f"Error removing finalizers: {e}")
def main():
# Load kubeconfig
config.load_kube_config()
pvc_name = "example-pvc"
namespace = "default"
pvc = get_pvc_details(pvc_name, namespace)
if pvc:
if check_finalizers(pvc):
remove_finalizers(pvc_name, namespace)
else:
print(f"PVC {pvc_name} can be deleted without issues.")
else:
print(f"PVC {pvc_name} not found.")
if __name__ == "__main__":
main()kubernetes 客户端库:pip install kubernetespython script.py当遇到 PVC 无法删除的问题时,这通常涉及到 PV 和 PVC 的状态、绑定关系、以及可能的 Finalizers 设置。下面是一些常见的原因和解决方法,包括一些相关的代码示例和命令。
如果 PVC 正在被某个 Pod 使用,Kubernetes 不允许删除该 PVC。你需要先删除使用该 PVC 的 Pod 或者将 Pod 与 PVC 解绑。
检查哪些 Pod 使用了特定的 PVC:
kubectl get pods -o json | jq '.items[] | select(.spec.volumes[].persistentVolumeClaim.claimName == "your-pvc-name")'删除使用该 PVC 的 Pod:
kubectl delete pod <pod-name>Finalizers 是一种机制,用于在删除资源之前执行某些操作。如果 PVC 上有 Finalizers,Kubernetes 会等待这些 Finalizers 完成后再删除 PVC。
查看 PVC 的 Finalizers:
kubectl get pvc <pvc-name> -o yaml手动移除 Finalizers:
kubectl patch pvc <pvc-name> -p '{"metadata":{"finalizers":null}}' --type=merge如果 PV 和 PVC 之间的绑定关系没有正确解除,可能会导致 PVC 无法删除。
解除 PV 和 PVC 的绑定:
# 首先获取 PV 名称
kubectl get pvc <pvc-name> -o yaml | grep pvName
# 然后删除 PV
kubectl delete pv <pv-name>某些存储类配置可能导致 PVC 无法删除。例如,某些存储类可能设置了回收策略为 Retain,这意味着即使删除 PVC,PV 也不会被自动删除。
检查存储类的回收策略:
kubectl get storageclass <storage-class-name> -o yaml修改存储类的回收策略:
apiVersion: storage.k8s.io/v1
kind: StorageClass
metadata:
name: <storage-class-name>
provisioner: kubernetes.io/aws-ebs
reclaimPolicy: Delete # 修改为 Delete应用更改:
kubectl apply -f <storage-class-file>.yaml假设你有一个 PVC 名称为 my-pvc,并且它被一个名为 my-app 的 Pod 使用。以下是解决步骤:
kubectl get pods -o json | jq '.items[] | select(.spec.volumes[].persistentVolumeClaim.claimName == "my-pvc")'kubectl delete pod my-appkubectl get pvc my-pvc -o yamlkubectl patch pvc my-pvc -p '{"metadata":{"finalizers":null}}' --type=mergekubectl delete pvc my-pvc通过以上步骤,你应该能够解决大多数 PVC 无法删除的问题。如果问题仍然存在,建议查看 Kubernetes 的日志和事件以获取更多信息。
原创声明:本文系作者授权腾讯云开发者社区发表,未经许可,不得转载。
如有侵权,请联系 cloudcommunity@tencent.com 删除。
原创声明:本文系作者授权腾讯云开发者社区发表,未经许可,不得转载。
如有侵权,请联系 cloudcommunity@tencent.com 删除。