MySQL事件调度器(Event Scheduler)是MySQL 5.1.6版本中引入的一项重要功能,它本质上是数据库内置的定时任务管理系统。与传统操作系统的定时任务(如Linux的cron或Windows的任务计划程序)不同,事件调度器完全在数据库内部运行,无需依赖外部进程,这使得它特别适合处理与数据库强相关的自动化任务。
这一功能的引入解决了数据库管理员长期以来面临的痛点:在数据库层面实现自动化维护,而不必依赖外部脚本或中间件。想象一下,当需要每天凌晨清理过期日志时,无需编写Shell脚本、配置crontab,只需在数据库中定义一个事件,数据库自身就会在指定时间点执行。
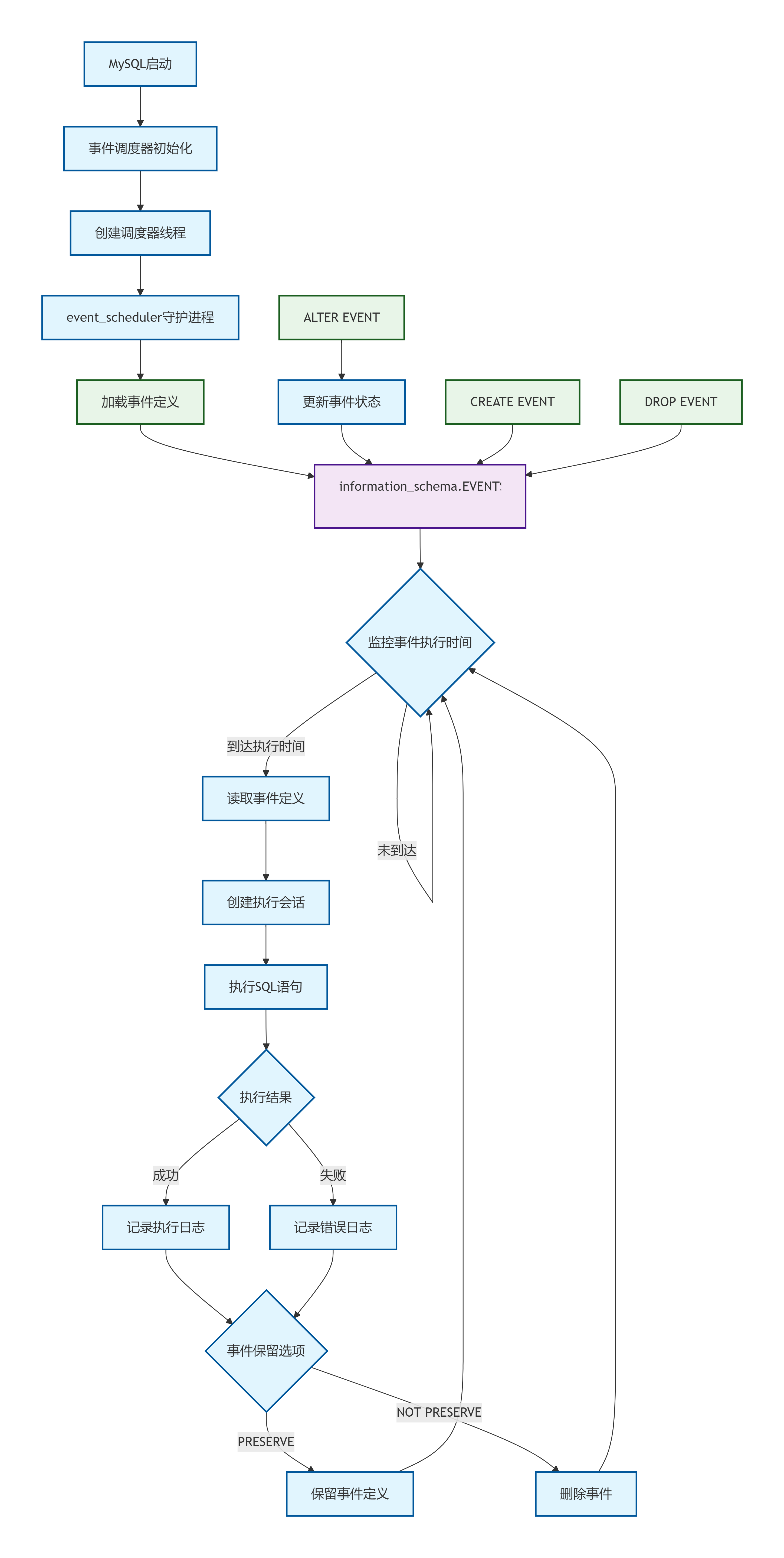
要深入理解事件调度器,需要了解其内部架构:

调度器线程:事件调度器由一个独立的后台线程管理,这个线程在MySQL启动时被创建并持续运行。当启用事件调度器后,通过SHOW PROCESSLIST可以看到名为"event_scheduler"的Daemon进程。
事件存储:所有事件的定义被存储在information_schema.EVENTS系统表中,这个表包含了事件名称、调度计划、执行语句、状态等所有元数据。
事件执行引擎:当到达预定时间点时,调度器线程会从EVENTS表中读取待执行的事件,然后在当前会话中执行事件体中的SQL语句。
事件状态管理:每个事件都有一个状态(ENABLED/DISABLED),可以动态控制其执行。同时,事件执行完成后,可以选择保留定义(PRESERVE)或自动删除(默认)。

相信很多程序员容易混淆事件调度器和触发器,但它们有本质区别:
触发器是"当某事发生时执行",而事件调度器是"在特定时间点执行"。例如,当用户登录时记录日志是触发器的用法,而每天凌晨2点清理日志则是事件调度器的用法。
事件调度器的调度机制是其核心,理解这一点对正确使用至关重要:
事件调度器支持精确到秒级的时间计划,这在某些业务场景中至关重要。例如:
暂时无法在飞书文档外展示此内容
这种精确性使得事件调度器可以替代一些原本需要更复杂外部调度系统的场景。
事件调度器的时间基于数据库服务器自身的时区,而非客户端时区。
CONVERT_TZ函数进行时区转换,或在服务器配置中设置正确的时区。
暂时无法在飞书文档外展示此内容
当事件触发时,执行流程如下:

EVENTS表,找出所有到期的事件ON COMPLETION设置决定是否保留事件定义
事件体中的SQL操作是事务性的,要么全部执行要么都不执行 默认情况下:
COMMIT,否则所有操作要么全部成功,要么全部回滚暂时无法在飞书文档外展示此内容
暂时无法在飞书文档外展示此内容
事件调度器支持完整的生命周期管理,具体如下:

CREATE EVENT,可指定唯一性(IF NOT EXISTS)ALTER EVENT,可修改调度计划、状态、事件体DROP EVENT,可安全删除(IF EXISTS)ALTER EVENT ... ENABLE/DISABLE
通过information_schema.EVENTS表,可以详细监控事件状态:
暂时无法在飞书文档外展示此内容

LAST_EXECUTED字段显示事件最后一次执行时间,STATUS显示事件是ENABLED还是DISABLED。
事件执行失败时,错误信息会记录在MySQL错误日志中。可以通过以下方式增强错误处理:
暂时无法在飞书文档外展示此内容

降低运维复杂度:将原本需要外部脚本完成的数据库维护任务整合到数据库内部
保证数据一致性:事件在数据库内部执行,与事务一致,避免外部程序异常导致的数据不一致
简化部署:无需额外配置调度系统,只需在数据库中定义事件
精确控制:时间粒度精确到秒,适合对实时性要求高的场景
性能影响:大表删除/更新操作可能影响数据库性能,建议分批次执行,比如每次执行1000条。
资源监控:建议定期检查SHOW PROCESSLIST,确保事件调度器线程正常运行
权限管理:确保执行事件的用户具有必要的权限(EVENT权限)
时区一致性:确保服务器时区与业务需求一致
以上内容是MySQL事件调度器的介绍,希望对大家能有所帮助!
原创声明:本文系作者授权腾讯云开发者社区发表,未经许可,不得转载。
如有侵权,请联系 cloudcommunity@tencent.com 删除。
原创声明:本文系作者授权腾讯云开发者社区发表,未经许可,不得转载。
如有侵权,请联系 cloudcommunity@tencent.com 删除。