
Ceruletide(雨蛙素,Caerulein,FI-6934,AbMole,M9316)是一种最初从澳大利亚青蛙(Hyla caerulea)皮肤中分离得到的生物活性十肽,Ceruletide因其在结构和功能上与哺乳动物体内的胃肠激素胆囊收缩素(Cholecystokinin, CCK)高度相似而备受关注。在基础科学研究中,Ceruletide是胰腺炎动物模型构建、胃肠生理学研究中不可或缺的工具分子。AbMole为全球科研客户提供高纯度、高生物活性的抑制剂、细胞因子、人源单抗、天然产物、荧光染料、多肽、靶点蛋白、化合物库、抗生素等科研试剂,全球大量文献专利引用。
一、Ceruletide(雨蛙素)的作用机理
Ceruletide(雨蛙素,AbMole,M9316) 的氨基酸序列为 Pyr-Gln-Asp-Tyr (SO3H)-Thr-Gly-Trp-Met-Asp-Phe-NH,其结构中的硫酸化酪氨酸残基对其生物活性至关重要。Ceruletide与哺乳动物胆囊收缩素(CCK-8)末端的氨基酸序列高度相似,Ceruletide是一种高亲和力的胆囊收缩素受体(CCK-R)激动剂。CCK受体主要分为两种亚型:广泛分布于中枢神经系统和外周胃肠道(如胆囊平滑肌、胰腺腺泡细胞)的CCK1受体(CCK1R),以及主要分布于中枢神经系统和胃窦部D细胞的CCK2受体(CCK2R)。Ceruletide作为激动剂,对胆囊收缩素受体(CCK1/CCK2)具有皮摩尔级的亲和力[1]。
二、Ceruletide的研究应用
1. Ceruletide在胰腺炎疾病模型构建与研究中的应用
Ceruletide(雨蛙肽,AbMole,M9316)是构建急性胰腺炎(Acute Pancreatitis, AP)的重要造模剂。通过反复高剂量给予Ceruletide(通常腹腔注射或静脉注射),超强刺激胰腺的腺泡细胞,导致细胞内钙超载、空泡化、炎症因子释放,最终模拟出急性胰腺炎的病理特征(腺泡细胞坏死、水肿、炎症浸润)。例如有研究通过静脉注射给予Wistar雄性大鼠5 μg/kg的Ceruletide,注射频次为每30 分钟一次,共注射9次,最终成功构建大鼠急性水肿性胰腺炎(AEP)[2]。且在注射后立即出现血清淀粉酶升高,6小时达到峰值,组织学可见间质水肿、少量炎性浸润[2]。Ceruletide还能用于构建小鼠急性坏死性胰腺炎(ANP)模型。例如以CD-1和C57BL/6 两种小鼠为对象,按照50 μg/kg的剂量腹腔注射10次(每小时注射1次)Ceruletide,注射后6小时可见小鼠明显间质水肿、腺泡细胞空泡化及局部坏死;注射后24小时小鼠胰腺组织出现广泛坏死、出血和大量炎性细胞浸润[3]。此外,还能通过延长Ceruletide(雨蛙素)的刺激周期,诱导腺泡细胞持续损伤、萎缩,和星状细胞活化以及胶原沉积,最终发展成胰腺纤维化和外分泌功能不全,以此来模拟慢性胰腺炎的病理过程。以CER猪慢性胰腺炎模型为例,通过每天腹腔注射1μg/kg的Ceruletide,发现第2周出现腺泡萎缩,第4周可见胶原沉积,第6周形成具有慢性胰腺炎特征的广泛纤维化及导管增生[4]。
2. Ceruletide用于构建胃肠动力紊乱模型
Ceruletide(Caerulein,FI-6934,AbMole,M9316) 还可迅速诱发胃肠动力紊乱,因此是模拟和研究急性结肠假性梗阻、肠麻痹、胃排空延迟等胃肠动力紊乱模型的理想工具。例如有文献报导给予大鼠腹腔注射Ceruletide,剂量为0.05-5 μg/kg,发现可剂量依赖性地延迟胃排空,阈值剂量 0.05 μg/kg,最大效应剂量为 5 μg/kg[5]。Ceruletide(雨蛙肽)还可通过 CCK1 受体抑制结肠推进运动,在小鼠中,皮下或静脉给予 50 μg/kg 单次或多次重复注射,可诱发急性结肠扩张与假性梗阻[6]。2014年,AbMole的两款抑制剂分别被西班牙国家心血管研究中心和美国哥伦比亚大学用于动物体内实验,相关科研成果发表于顶刊 Nature 和 Nature Medicine。
三、范例详解
1. Cell Signal. 2025 Feb;126:111518.
首都医科大学的科研人员在上述论文中探究了Sestrin2(Sesn2)在重症急性胰腺炎(SAP)中的作用及机制。实验人员通过构建脂多糖(LPS)处理的 RAW264.7巨噬细胞炎症模型,以及LPS和Ceruletide(Caerulein,CAE)诱导的SAP小鼠模型(野生型和 Sesn2 敲除小鼠),发现Sesn2 作为一种应激诱导蛋白,可通过调节 PINK1-Parkin 信号通路平衡线粒体自噬(Mitophagy)和凋亡,从而减轻胰腺损伤、线粒体功能障碍及炎症水平;Sesn2还能提高线粒体膜电位,降低线粒体超氧化物水平和细胞凋亡率,促进单核巨噬细胞向 M2 抗炎表型分化;而敲除 Sesn2 会加剧 SAP 小鼠的胰腺损伤、线粒体结构破坏及系统性炎症,证实 Sesn2 在 SAP 中具有保护作用,可能成为 SAP 研究的潜在靶点。AbMole的Ceruletide(雨蛙素,FI-6934,AbMole,M9316) 主要用于构建 SAP 动物模型。具体方法为:对野生型和Sesn2敲除小鼠,先禁食 12 小时,然后每小时腹腔注射 100μg/kg Ceruletide,共注射7次,在最后一次 CAE 注射后,腹腔注射 10mg/kg的LPS,以此诱导 SAP 模型,上述发现为研究 Sesn2 在 SAP 中的调控作用提供实验基础。

图 1. Knockout of SESN2 aggravates pancreatic impairment in SAP mice induced by LPS and CAE[6]
2. Basic Clin Pharmacol Toxicol. 2021 Nov;129(5):357-368.
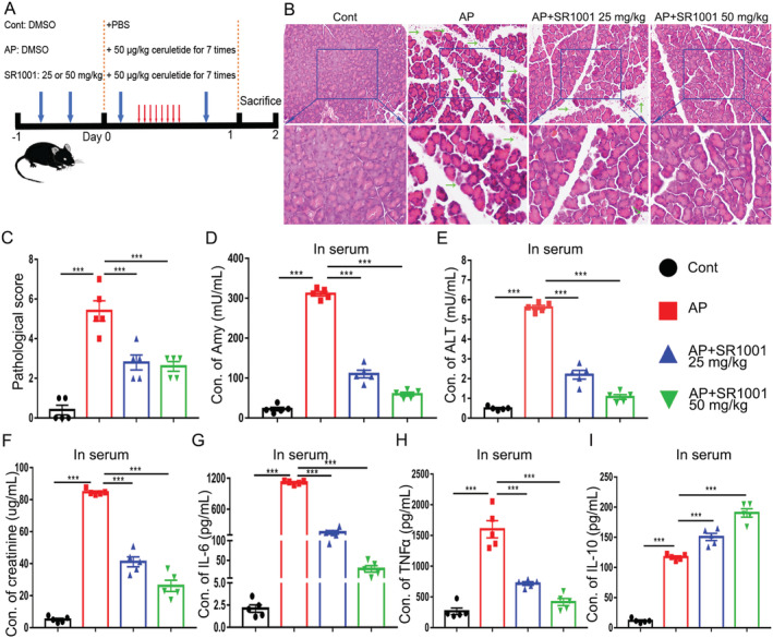
复旦大学闵行医院的科研团队在该文章中,研究了视黄酸相关孤儿受体 γt(RORγt)抑制剂 SR1001在急性胰腺炎(AP)中的作用及机制。实验人员采用Ceruletide建立了小鼠AP模型,将小鼠分为对照组、AP模型组、SR1001 (25mg/kg,50mg/kg)处理组。其中SR1001 在AP模型构建前1天开始腹腔注射,每天两次,持续2天。组织学分析显示,SR1001 处理显著改善小鼠胰腺腺泡细胞水肿和炎症细胞浸润,降低病理变化:血清淀粉酶、丙氨酸转氨酶(ALT)和肌酐水平显著降低,IL-6、肿瘤坏死因子α(TNF-α)等促炎细胞因子水平下降,抗炎细胞因子 IL-10 水平升高。实验人员还发现在AP 模型小鼠胰腺中 RORγt + 细胞比例增加约3倍,SR1001 处理可显著降低该比例;同时,血清IL-17和IL-23水平在SR1001 处理后显著下降。通过上述实验,研究人员证实SR1001 可抑制急性胰腺炎的炎症反应,因此有望成为急性胰腺炎的高效抑制剂。上述论文中的核心研究工具SR1001(AbMole,M7321)和Ceruletide(雨蛙素,Cerulein,AbMole,M9316) 均由AbMole提供。

图 2. Pharmacological therapeutic effects of SR1001 on a mouse model of ceruletide‐induced AP[7]
参考文献及鸣谢
[1] M. R. Zarrindast, A. Malekzadeh, M. Rezayat, et al., Effects of cholecystokinin receptor agonist and antagonists on morphine dependence in mice, Pharmacology & toxicology 77(6) (1995) 360-4.
[2] M. Lampel, H. F. Kern, Acute interstitial pancreatitis in the rat induced by excessive doses of a pancreatic secretagogue, Virchows Archiv. A, Pathological anatomy and histology 373(2) (1977) 97-117.
[3] D. J. McCormick, V. A. Lennon, M. Z. Atassi, Synthesis of an antigenic site of native acetylcholine receptor peptide 159-169 of Torpedo acetylcholine receptor alpha-chain, The Biochemical journal 226(1) (1985) 193-7.
[4] E. Tomaszewska, M. Świątkiewicz, S. Muszyński, et al., Repetitive Cerulein-Induced Chronic Pancreatitis in Growing Pigs-A Pilot Study, International journal of molecular sciences 24(9) (2023).
[5] C. Scarpignato, T. Capovilla, G. Bertaccini, Action of caerulein on gastric emptying of the conscious rat, Archives internationales de pharmacodynamie et de therapie 246(2) (1980) 286-94.
[6] M. K. Herbert, P. Holzer, Standardized concept for the treatment of gastrointestinal dysmotility in critically ill patients--current status and future options, Clinical nutrition (Edinburgh, Scotland) 27(1) (2008) 25-41.
[7] J. Wang, Y. Xu, H. Jing, et al., RORγt inhibitor SR1001 alleviates acute pancreatitis by suppressing pancreatic IL-17-producing Th17 and γδ-T cells in mice with ceruletide-induced pancreatitis, Basic & clinical pharmacology & toxicology 129(5) (2021) 357-368.
原创声明:本文系作者授权腾讯云开发者社区发表,未经许可,不得转载。
如有侵权,请联系 cloudcommunity@tencent.com 删除。
原创声明:本文系作者授权腾讯云开发者社区发表,未经许可,不得转载。
如有侵权,请联系 cloudcommunity@tencent.com 删除。