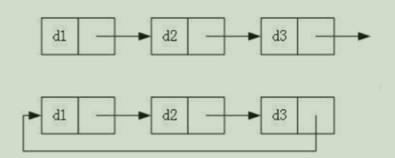
上一章的顺序表底层是数组,封装了增删查改的功能接口成为了顺序表。存储顺序表的空间是连续的,顺序表非常大时,内存可能无法提供这么大的连续空间,由此,链表就被创造了。在一个复杂的系统中,空闲的内存空间散落在内存各处,而链表通过指针很好的链接起了各个分散的内存空间。
如图:

内存空间分配并不连续,但是指针称为维系各个空间的桥梁
链表(linked list) 是一种线性数据结构,每个元素是一个节点对象,各个节点通过指针(或引用)相连接,指针(或引用)记录了下一个节点的内存地址,通过它可以从当前节点访问到下一个节点
链表有多种结构,以下情况组合起来有
种:



这八种结构种,最常用的是最简单和最复杂的两种结构:
单链表(无头单项不循环链表):结构简单,一般作为其他数据结构的子结构

双向链表(带头双向循环链表):结构最复杂,实际使用中基本都是此结构,操作简单

注意:我们把这个带头的头称为哨兵位,哨兵位不存储有效数据(有些时候可能存储链表节点个数),位于链表第一个有效节点(头节点) 的前面。
现在我们来实现一下单链表和双向链表
链表的最小单元是节点,C++用结构体或类定义,链表的一个节点包含指针域和数据域,指针域保存该节点指向下一个结点的地址,数据域保存该节点的有效值。还有一个头指针的概念:头指针是链表的门把手,指向链表头节点的指针变量,是链表的入口
// 节点结构体,存储数据和指向下一个结点的指针
struct Node {
T _value; // 数据域
Node* _next; // 指针域
// 节点构造函数 确保新节点创建时_next处于安全状态
Node(const T& val) : _value(val), _next(nullptr) {}
};然后我们将节点放入类中,加入单链表的基本信息:头指针、节点个数
template <typename T>
class single_list{
private:
// 节点结构体,存储数据和指向下一个结点的指针
struct Node {
T _value;
Node* _next;
// 节点构造函数 确保新节点创建时_next处于安全状态
Node(const T& val) : _value(val), _next(nullptr) {}
};
Node* _head; // 头指针,指向链表的第一个节点
size_t _count; // 节点数量
};我们引入类模板,能使链表的数据类型更多样化,需要什么样的类型我们就可以显式实例化什么类型的链表结构
single_list() : _head(nullptr), _count(0) {}利用初始化列表将链表初始化为空链表,方便后续操作
~single_list() { clear();}调用清空函数删除所有节点,该函数在下文实现
// 头插 O(1)
void push_front(const T& val) {
// 创建新节点
Node* new_node = new Node(val);
new_node->_next = _head;
_head = new_node;
++_count;
}
创建新的节点,新节点的指针指向原先的头节点,然后更新头指针的指向
// 尾插 O(n)
void push_back(const T& val) {
Node* new_node = new Node(val);
// 如果是空链表 new_node就是新的头节点
if (!_head) {
_head = new_node;
}
else {
// 创建临时变量开始找尾节点
Node* cur = _head;
while (cur->_next != nullptr) cur = cur->_next;
cur->_next = new_node;
}
++_count;
}
空链表要做单独处理,新节点就是头节点了;链表非空,则要创建临时变量遍历整个链表找尾,一定不能用头指针遍历,使用头指针遍历会丢失头节点的数据
// 插入指定位置 O(n)
void insert(int pos, const T& val) {
// 确保pos的合法性
// pos能取到_count,取到相当于尾插
assert(pos >= 0 && pos <= _count);
if (pos == 0) return push_front(val);
// 创建临时变量找pos位置的节点
Node* cur = _head;
// 找到pos的前一个节点 cur最终指向pos-1的位置
for (size_t i = 0; i < pos - 1; i++)// 循环pos - 1次
{
cur = cur->_next;
}
Node* new_node = new Node(val);
new_node->_next = cur->_next;
cur->_next = new_node;
++_count;
}
对于用户输入的pos要做检查,pos的值代表索引,从0开始。pos == 0,可以复用头插法,而pos == _count则代表尾插,在下面的循环逻辑中,是找到pos的前一个节点,所以pos的边界判断都可以取到。然后更新指针指向即可
空链表不能执行删除操作
// 头删 O(1)
void pop_front() {
// 空链表不能删除
assert(_head);
// 非空链表
Node* tmp = _head;
_head = tmp->_next;
delete tmp;
--_count;
}
// 尾删 0(n)
void pop_back() {
// 空链表不能删除
assert(_head);
// 非空链表 先找尾节点的先驱节点
// 如果只有一个节点 删除即可
if (_head->_next == nullptr) {
delete _head;
_head = nullptr;
}
else {
Node* cur = _head;
while (cur->_next->_next) cur = cur->_next;
delete cur->_next;
cur->_next = nullptr;
}
--_count;
}
// 删除指定位置
void erase(int pos) {
// 确保pos合法性
assert(pos >= 0 && pos < _count);
// pos == 0 头删
if (pos == 0) {
pop_front();
return;
}
Node* cur = _head;
for (size_t i = 0; i < pos - 1; i++)
{
cur = cur->_next;
}
Node* tmp = cur->_next; // 保存要删除的节点
cur->_next = cur->_next->_next;
delete tmp;
--_count;
}
size_t size() {
return _count;
}
bool empty() {
return _count == 0;
}
void clear() {
while (_head) {
Node* tmp = _head;
_head = _head->_next;
delete tmp;
}
_count = 0;
}
void Print()
{
if (!_head) { // 空链表处理
std::cout << "nullptr" << std::endl;
return;
}
Node* cur = _head;
while (cur) { // 遍历所有节点
std::cout << cur->_value;
if (cur->_next) {
std::cout << "->";
}
cur = cur->_next;
}
std::cout << "->nullptr" << std::endl;
}操作 | 实现逻辑 | 时间复杂度 |
|---|---|---|
头插(push_front) | 新节点指向原头节点,更新头指针 | O ( 1 ) O(1) O(1) |
尾插(push_back) | 遍历至尾节点,将其指针指向新节点 | O ( n ) O(n) O(n) |
指定位置pos前插入(insert) | 找到目标位置前一个节点,插入新节点 | O ( n ) O(n) O(n) |
头删(pop_front) | 保存原头节点,头指针后移,释放原节点 | O ( 1 ) O(1) O(1) |
尾删(pop_back) | 遍历至尾节点前一个节点,释放尾节点 | O ( n ) O(n) O(n) |
指定位置删除(erase) | 找到目标位置前一个节点,释放目标节点 | O ( n ) O(n) O(n) |
清空(clear) | 从头部开始,逐个释放所有节点 | O ( n ) O(n) O(n) |
尾插(push_back)遍历至尾节点,将其指针指向新节点
指定位置pos前插入(insert)找到目标位置前一个节点,插入新节点
头删(pop_front)保存原头节点,头指针后移,释放原节点
尾删(pop_back)遍历至尾节点前一个节点,释放尾节点
指定位置删除(erase)找到目标位置前一个节点,释放目标节点
清空(clear)从头部开始,逐个释放所有节点
双向链表是带头双向循环链表的简称,结合了三种思路:
_prev和后继指针_next,方便前后遍历_next指回哨兵位,哨兵位的_prev指向尾节点,整个链表形成一个环_sentinel作为表头,不存储有效数据,只起到占位、边界作用这样做的优点是:
我们先设计一个内部节点结构Node:
template <typename T>
struct Node {
T _value;
Node* _prev;
Node* _next;
Node(const T& val) : _value(val),_prev(nullptr),_next(nullptr){}
};再设计链表类:double_list:
_sentinel:哨兵节点,始终存在。_count:链表中有效节点的个数。class double_list {
private:
struct Node {
T _value;
Node* _prev;
Node* _next;
Node(const T& val) : _value(val),_prev(nullptr),_next(nullptr){}
};
Node* _sentinel; // 哨兵位
size_t _count;
};double_list() : _count(0) {
// 初始化哨兵位 _prev _next都指向自己
_sentinel = new Node(T()); //不存储有效数据
_sentinel->_next = _sentinel;
_sentinel->_prev = _sentinel;
}
~double_list() { clear(); delete _sentinel; }1. 在指定位置前插入
// 在pos节点前插入new_node
void insert_node(Node* pos, Node* new_node) {
// 先确定好new_node的位置
new_node->_prev = pos->_prev;
new_node->_next = pos;
// 这里顺序不能反了
pos->_prev->_next = new_node;
pos->_prev = new_node;
++_count;
}
处理指针指向顺序不能颠倒,要先考虑原有节点存在,这里详细讲一下,后续不再赘述。
对任意相邻三点 A <-> B <-> C:
A->_next == BB->_prev == AB->_next == CC->_prev == B做插入/删除时,不要提前破坏老的不变量,要么先把新节点“准备好”,要么先把“邻居接好”,保证任何时刻都能从 S 沿 _next 或 _prev 找回环,不会丢失链。所以,在 pos 前插入 new_node 的正确顺序为:设:B = pos A = B->_prev
安全顺序(推荐):
先给新节点“自报家门”(只写新节点,不动旧链)
new_node->_prev = A;
new_node->_next = B;再接左边的_next
A->_next = new_node;最后接右边的_prev
B->_prev = new_node;这套顺序的逻辑是:
new_node,不破坏原有结构;A 指向新节点,此时从左侧走到 new_node 没问题;B 的前驱改为新节点,完成闭合;为什么不能颠倒?一个典型反例:
// ❌ 先改 B->_prev,再去用 pos->_prev
B->_prev = new_node;
B->_prev->_next = new_node; // 此时 B->_prev 已是 new_node,这行等价 new_node->_next = new_node,链炸如果没有缓存 A(而是反复写 pos->_prev),一旦你先把 B->_prev 改成了 new_node,再通过 pos->_prev 想找到老的 A 就晚了——你拿到的是 new_node,从而把 new_node->_next 错误地指向 new_node 自己,造成环路破坏。
结论:如果你不缓存
A,就必须按先写 new_node 的 _prev/_next,再写 A->_next,最后写 B->_prev的顺序。 如果你缓存了:Node* A = B->_prev;,则可以适当调换 2、3 两步的先后(先改B->_prev或先改A->_next都行),因为A已经固定,不会丢。
2. 删除指定节点
// 删除指定节点
void erase_node(Node* pos) {
pos->_prev->_next = pos->_next;
pos->_next->_prev = pos->_prev;
delete pos;
--_count;
}
还是用这条链路举例子:A <-> B <-> C
设:B = pos A = B->_prev C = B->_next
安全顺序(必须这样):
先把邻居接好,绕过 B
A->_next = C;
C->_prev = A;再释放 B
delete B;为什么?
delete B,随后再去访问 B->_prev 或 B->_next 来接回邻居,就会解引用野指针,是未定义行为。A 和 C 直接连起来,保证环不断;最后才安全释放 B。常见错误:
delete B; // ❌ 提前释放
A->_next = B->_next; // 立刻野指针解引用有了这两个基础操作,头插、尾插、头删、尾删都能用它们实现。所以这两个操作可以封装到private中,仅供类自己使用。
1. 头插&尾插
// 头插 在哨兵位后插入
void push_front(const T& val) {
insert_node(_sentinel->_next, new Node(val));
}
// 尾插 在哨兵位前插入
void push_back(const T& val) {
insert_node(_sentinel, new Node(val));
}2. 头删&尾删
// 头删 哨兵位的next
void pop_front() {
if(empty()) throw std::out_of_range("List empty");
erase_node(_sentinel->_next);
}
// 尾删 哨兵位的prev
void pop_back() {
if (empty()) throw std::out_of_range("List empty");
erase_node(_sentinel->_prev);
}3. 访问指定位置
// 访问指定位置节点 用索引
T& at(int pos) {
if(pos < 0 || pos >= _count) throw std::out_of_range("Index out of range");
//创建临时节点访问链表
// 哨兵位的next索引是0
Node* cur = _sentinel->_next;
for (size_t i = 0; i < pos; i++)
{
cur = cur->_next;
}
return cur->_value;
}4. 指定位置插入&删除
// 在pos位置节点前插入新节点
void insert(int pos, const T& val) {
if(pos < 0 || pos > _count) throw std::out_of_range("Insert position out of range");
// 要在pos前插入 就从哨兵位走
Node* cur = _sentinel;
for (size_t i = 0; i < pos; i++)
{
cur = cur->_next;
}
insert_node(cur, new Node(val));
}
// 删除pos位置的节点
void erase(int pos) {
if(pos < 0 || pos >= _count) throw std::out_of_range("Erase position out of range");
// 找pos位置 从索引为零的位置开始
Node* cur = _sentinel->_next;
for (size_t i = 0; i < pos; i++)
{
cur = cur->_next;
}
erase_node(cur);
}打印链表
void Print() {
std::cout << "_sentinel->";
Node* cur = _sentinel->_next;
while (cur != _sentinel) {
std::cout << cur->_value << "->";
cur = cur->_next;
}
std::cout << "_sentinel" << std::endl;
}清空链表
// 清空链表 保留哨兵位
void clear() {
Node* cur = _sentinel->_next;
while (cur != _sentinel) {
Node* tmp = cur;
cur = cur->_next;
delete tmp;
}
_sentinel->_next = _sentinel;
_sentinel->_prev = _sentinel;
_count = 0;
}判断链表是否为空
bool empty() const { return _count == 0; }返回链表长度
size_t size() const { return _count; }操作 | 说明 | 时间复杂度 |
|---|---|---|
push_front(val) | 头插,在哨兵后插入新节点 | O ( 1 ) O(1) O(1) |
push_back(val) | 尾插,在哨兵前插入新节点 | O ( 1 ) O(1) O(1) |
insert(pos, val) | 在第 pos 个位置前插入新节点(需遍历到 pos) | O ( n ) O(n) O(n) |
insert_node | 已知节点 pos 前插入 new_node,只改指针 | O ( 1 ) O(1) O(1) |
pop_front() | 头删,删除第一个节点 | O ( 1 ) O(1) O(1) |
pop_back() | 尾删,删除最后一个节点 | O ( 1 ) O(1) O(1) |
erase(pos) | 删除第 pos 个节点(需遍历到 pos) | O ( n ) O(n) O(n) |
erase_node | 删除已知节点指针 | O ( 1 ) O(1) O(1) |
at(pos) | 按索引访问第 pos 个节点 | O ( n ) O(n) O(n) |
push_back(val)尾插,在哨兵前插入新节点
insert(pos, val)在第 pos 个位置前插入新节点(需遍历到 pos)
insert_node已知节点 pos 前插入 new_node,只改指针
pop_front()头删,删除第一个节点
pop_back()尾删,删除最后一个节点
erase(pos)删除第 pos 个节点(需遍历到 pos)
erase_node删除已知节点指针
at(pos)按索引访问第 pos 个节点
_sentinel 作为头尾的“标志”,统一了边界条件,避免空链表、头删、尾删的特殊情况。nullptr,走到 _sentinel 就说明一圈结束。。
at、insert、erase 都需要顺序遍历, 。
_prev 和 _next,比单链表开销更高。操作 | 数组 (顺序表) | 单向链表 | 双向循环链表(带头) |
|---|---|---|---|
按下标访问 | O ( 1 ) O(1) O(1) | O ( n ) O(n) O(n) | O ( n ) O(n) O(n) |
按值查找 | O ( n ) O(n) O(n) | O ( n ) O(n) O(n) | O ( n ) O(n) O(n) |
头插 | O ( n ) O(n) O(n)(需要整体移动) | O ( 1 ) O(1) O(1) | O ( 1 ) O(1) O(1) |
尾插问 | O ( 1 ) O(1) O(1)(有容量时) | O ( 1 ) O(1) O(1) | O ( 1 ) O(1) O(1) |
中间插入 | O ( n ) O(n) O(n)(移动元素) | O ( n ) O(n) O(n)(遍历到位置) | O ( n ) O(n) O(n)(遍历到位置) |
头删 | O ( n ) O(n) O(n)(整体移动) | O ( 1 ) O(1) O(1) | O ( 1 ) O(1) O(1) |
尾删问 | O ( 1 ) O(1) O(1) | O ( n ) O(n) O(n)(需找前驱) | O ( 1 ) O(1) O(1) |
删除已知节点指针 | O(1)(仅数组下标已知时) | O ( n ) O(n) O(n)(需找前驱) | O ( 1 ) O(1) O(1) |
空间使用 | 连续空间,高效 | 每节点额外 1 个指针 | 每节点额外 2 个指针 |
遍历 | O ( n ) O(n) O(n) | O ( n ) O(n) O(n) | O ( n ) O(n) O(n) |
按值查找
头插
(需要整体移动)
尾插问
(有容量时)
中间插入
(移动元素)
(遍历到位置)
(遍历到位置)头删
(整体移动)
尾删问
(需找前驱)
删除已知节点指针O(1)(仅数组下标已知时)
(需找前驱)
空间使用连续空间,高效每节点额外 1 个指针每节点额外 2 个指针遍历
顺序表
,内存利用率高,局部性好。
单链表
,访问慢。
双向链表(带头循环)
。
。
。