前面我们已经熟悉了ArrayList的使用,与此同时还进行了简单的模拟实现。通过查看源代码我们可以知道,ArrayList的底层是使用数组来进行元素的存储的:
public class ArrayList<E> extends AbstractList<E>
implements List<E>, RandomAccess, Cloneable, java.io.Serializable
{
// ...
// 默认容量是10
private static final int DEFAULT_CAPACITY = 10;
//...
// 数组:用来存储元素
transient Object[] elementData; // non-private to simplify nested class access
// 有效元素个数
private int size;
public ArrayList(int initialCapacity) {
if (initialCapacity > 0) {
this.elementData = new Object[initialCapacity];
} else if (initialCapacity == 0) {
this.elementData = EMPTY_ELEMENTDATA;
} else {
throw new IllegalArgumentException("Illegal Capacity: " + initialCapacity);
}
}
// ...
}由于其底层是一段连续空间,当在ArrayList任意位置插入或者删除元素时,就需要将后序元素整体往前或者往后搬移,时间复杂度为O(n),效率比较低,因此ArrayList不适合做任意位置插入和删除比较多的场景。因此:java 集合中又引入了LinkedList,也就是链表结构。
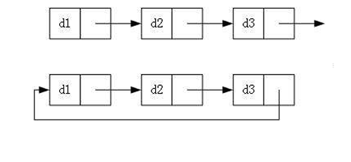
链表是一种物理存储结构上非连续存储结构,数据元素的逻辑顺序是通过链表中的引用链接次序实现的。

#注:
(1)从上图可以看出,链表结构在逻辑上是连续的,但在物理上不一定连续
(2)现实中的结点一般都是从堆上申请出来的
(3)从堆上申请的空间,是按照一定的策略来分配的,两次申请的空间可能连续,也可能不连续
实际中的链表结构有很多种,以下的情况组合起来就有8种链表结构:
(1)单向或者双向

(2)带头或者不带头

(3)循环或者非循环

虽然有这么多的链表的结构,但是我们重点掌握两种就可以了:
(1)无头单向非循环链表:结构简单,一般不会单独用来存数据。实际中更多是作为其他数据结构的子结构,如哈希桶、图的邻接表等等。

(2)无头双向链表:在Java的集合框架库中LinkedList底层实现就是无头双向循环链表。
// 无头单向非循环链表实现
public class SingleLinkedList {
//头插法
public void addFirst(int data){
ListNode node = new ListNode(data);
node.next = head;
head = node;
}
//尾插法
public void addLast(int data){
ListNode node = new ListNode(data);
if(head == null) {
head = node;
return;
}
ListNode cur = head;
while (cur.next != null) {
cur = cur.next;
}
cur.next = node;
}
//任意位置插入,第一个数据节点为0号下标
public void addIndex(int index,int data){
int len = size();
if(index < 0 || index > len) {
System.out.println("index位置不合法");
return;
}
if(index == 0) {
addFirst(data);
return;
}
if(index == len) {
addLast(data);
return;
}
//中间插入
ListNode cur = head;
while (index - 1 != 0) {
cur = cur.next;
index--;
}
ListNode node = new ListNode(data);
node.next = cur.next;
cur.next = node;
}
//查找是否包含关键字key是否在单链表当中
public boolean contains(int key){
ListNode cur = head;
while (cur != null) {
if(cur.val == key) {
return true;
}
cur = cur.next;
}
return false;
}
//删除第一次出现关键字为key的节点
public void remove(int key){
if(head == null) {
return;
}
if(head.val == key) {
head = head.next;
return;
}
ListNode cur = findNodeOfKey(key);
if(cur == null) {
return;
}
ListNode del = cur.next;
cur.next = del.next;
}
private ListNode findNodeOfKey(int key) {
ListNode cur = head;
while (cur.next != null) {
if(cur.next.val == key) {
return cur;
}
cur = cur.next;
}
return null;
}
//删除所有值为key的节点
public void removeAllKey(int key){
if(head == null) {
return;
}
ListNode prev = head;
ListNode cur = head.next;
while (cur != null) {
if(cur.val == key) {
prev.next = cur.next;
cur = cur.next;
}else {
prev = cur;
cur = cur.next;
}
}
if(head.val == key) {
head = head.next;
}
}
//得到单链表的长度
public int size(){
int len = 0;
ListNode cur = head;
while (cur != null) {
len++;
cur = cur.next;
}
return len;
}
public void clear() {
ListNode cur = head;
while (cur != null) {
ListNode curN = cur.next;
cur.next = null;
cur = curN;
}
head = null;
}
public void display() {
ListNode cur = head;
while (cur != null) {
System.out.print(cur.val+" ");
cur = cur.next;
}
System.out.println();
}对于链表而言,懂得是怎样实现的之后最好的方法也就是去做习题进行练习!!!
对于这个题,很简单,但是要记得考虑链表为空的情况!!!
然后去比较即可,若是相等就把其前一个结点的地址改为它后一个结点的地址,直接将相等的跳过即可(如第2个结点,就让第1个结点去存储第3个结点的地址)
class Solution {
public ListNode removeElements(ListNode head, int val) {
if (head == null) {
return head;
}
head.next = removeElements(head.next, val);
return head.val == val ? head.next : head;
}
}这一题给了我们头结点(head),我们就可以依次找到后面的所有结点,将我们所找到的结点依次进行头插入就可以完成(因为给了1,我们可以依次得到2345,但是最终要得到54321,所以进行头插入)
class Solution {
public ListNode reverseList(ListNode head) {
ListNode prev = null;
ListNode curr = head;
while (curr != null) {
ListNode next = curr.next;
curr.next = prev;
prev = curr;
curr = next;
}
return prev;
}
}这里,我们需要用到一个新的解题方式----快慢指针(就是用两个指针同时出发)
在这个题里面要找到中间结点,那么就用两个指针,快指针一次走两步,慢指针一次走一步,那么当快指针走到末尾无法再走时,慢指针恰好走到中间(奇偶情况如下图)

class Solution {
public ListNode middleNode(ListNode head) {
ListNode slow = head, fast = head;
while (fast != null && fast.next != null) {
slow = slow.next;
fast = fast.next.next;
}
return slow;
}
}这里说到有序链表,所以可以先建立一个新的链表,再将两个旧链表从头依次开始比较,谁小谁就尾插进新链表,而其所在的链表就要拿出下一个结点进行下一轮的比较,直到一方为空(即比完了),那么让非空的链表将剩余部分尾插到新链表,再返回新链表头结点的下一个结点即可
class Solution {
public ListNode mergeTwoLists(ListNode l1, ListNode l2) {
ListNode prehead = new ListNode(-1);
ListNode prev = prehead;
while (l1 != null && l2 != null) {
if (l1.val <= l2.val) {
prev.next = l1;
l1 = l1.next;
} else {
prev.next = l2;
l2 = l2.next;
}
prev = prev.next;
}
// 合并后 l1 和 l2 最多只有一个还未被合并完,我们直接将链表末尾指向未合并完的链表即可
prev.next = l1 == null ? l2 : l1;
return prehead.next;
}
}创建四个空表,两两一组,先比较与x的大小关系,(bs是小于x的头记录,be记录小于x的尾),第一次找到大于等于或小于的结点时都是先同时等于头结点,然后e依次去记录后面的,直到遍历完整个链表。这时要考虑小于x的链表为空的情况,若是为空直接返回大于x的链表,否则把小于x的链表的尾连接上大于x的链表的头(并且将大于x的链表尾结点置为null)
public ListNode partition(int x) {
// write code here
ListNode bs = null;
ListNode be = null;
ListNode as = null;
ListNode ae = null;
ListNode cur = head;
while (cur != null) {
if(cur.val < x) {
//第一次插入
if(bs == null) {
bs = be = cur;
}else {
be.next = cur;
be = be.next;
}
}else {
if(as == null) {
as = ae = cur;
}else {
ae.next = cur;
ae = ae.next;
}
}
cur = cur.next;
}
if(bs == null) {
return as;
}
be.next = as;
//不管第二部分是否最后一个节点为空 都手动置为空
if(as != null) {
ae.next = null;
}
return bs;
}由于内容较多,会分为多篇讲解,预知后续内容,请看后续博客!!!