追风少年i
内容扩展--Xenium、CosMx数据细胞定义的分析策略
原创
关注作者
腾讯云
开发者社区
文档
建议反馈
控制台
登录/注册
首页
学习
活动
专区
圈层
工具
MCP广场
文章/答案/技术大牛
搜索
搜索
关闭
发布
追风少年i
社区首页
>
专栏
>
内容扩展--Xenium、CosMx数据细胞定义的分析策略
内容扩展--Xenium、CosMx数据细胞定义的分析策略
原创
追风少年i
关注
发布于 2025-11-21 11:18:52
发布于 2025-11-21 11:18:52
4
0
举报
作者,Evil Genius
劳动仲裁这种事情,大家最好都不要遇到,安安稳稳上班即可,实在是没办法了,那就只能仲裁了。
有人问我仲裁的金额是多少,这里我也记录一下
仲裁的内容包括工资、社保、公积金等,一定要全额缴足,不能拖欠,还有其他的比如加班费、因为拖欠工资被迫离职补偿,经济补偿金等,算下来远比该发的工资要高得多。
还是那句话,大家最好不要经历这种事情,也不知道为什么,从23年倒霉开始一直到现在,就没消停过,马上26年了,连个过年的钱都没有,这一年结了婚,几乎全靠老婆救济,也不知道什么时候是个头。
不过有的粉丝说的对,这种晦气话少说点
无论是什么时候,我们都要做一个积极向上、锐意进取的人,以前读书的话,现在真的用上了,天行健,君子以自强不息,我不算什么君子,但是也要不断自强不息。
今天我们来分享Xenium、CosMx数据细胞定义的分析策略
还是老样子,总结高分文章的做法,平时大家也多读读文献并总结。
第一篇,采用的Seurat的labeltransfer。
第二篇,仍然需要单细胞数据
第三篇,采用的Seurat的labeltransfer。
第四篇,scnapy的Ingest
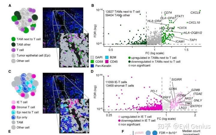
第五篇,预先设定好markers
第六篇,采用的RCTD的解卷积方法。
第七篇,还是用的scnapy的Ingest。
第八篇,还是labeltransfer。
第九篇,解卷积的方法
第10篇,依赖匹配的单细胞数据的singleR的方法
第11篇,依赖单细胞数据的注释。
第12篇,还是labeltransfer。
第13篇,还是labeltransfer。
第14篇,marker加病理注释。
第15篇,Xenium 5k
现在大家知道如何做好注释了吧
生活很好,有你更好
原创声明:本文系作者授权腾讯云开发者社区发表,未经许可,不得转载。
如有侵权,请联系
cloudcommunity@tencent.com
删除。
数据分析
原创声明:本文系作者授权腾讯云开发者社区发表,未经许可,不得转载。
如有侵权,请联系
cloudcommunity@tencent.com
删除。
数据分析
#单细胞
#空间
#数据分析
评论
登录
后参与评论
0 条评论
热度
最新
推荐阅读
目录
作者,Evil Genius
劳动仲裁这种事情,大家最好都不要遇到,安安稳稳上班即可,实在是没办法了,那就只能仲裁了。
有人问我仲裁的金额是多少,这里我也记录一下
仲裁的内容包括工资、社保、公积金等,一定要全额缴足,不能拖欠,还有其他的比如加班费、因为拖欠工资被迫离职补偿,经济补偿金等,算下来远比该发的工资要高得多。
还是那句话,大家最好不要经历这种事情,也不知道为什么,从23年倒霉开始一直到现在,就没消停过,马上26年了,连个过年的钱都没有,这一年结了婚,几乎全靠老婆救济,也不知道什么时候是个头。
不过有的粉丝说的对,这种晦气话少说点
无论是什么时候,我们都要做一个积极向上、锐意进取的人,以前读书的话,现在真的用上了,天行健,君子以自强不息,我不算什么君子,但是也要不断自强不息。
今天我们来分享Xenium、CosMx数据细胞定义的分析策略
还是老样子,总结高分文章的做法,平时大家也多读读文献并总结。
第一篇,采用的Seurat的labeltransfer。
第二篇,仍然需要单细胞数据
第三篇,采用的Seurat的labeltransfer。
第四篇,scnapy的Ingest
第五篇,预先设定好markers
第六篇,采用的RCTD的解卷积方法。
第七篇,还是用的scnapy的Ingest。
第八篇,还是labeltransfer。
第九篇,解卷积的方法
第10篇,依赖匹配的单细胞数据的singleR的方法
第11篇,依赖单细胞数据的注释。
第12篇,还是labeltransfer。
第13篇,还是labeltransfer。
第14篇,marker加病理注释。
第15篇,Xenium 5k
现在大家知道如何做好注释了吧
生活很好,有你更好
领券
问题归档
专栏文章
快讯文章归档
关键词归档
开发者手册归档
开发者手册 Section 归档
0
0
0
推荐