在通信行业,“稳定”二字重于泰山。一次微秒级的网络抖动,可能导致数万次通话中断;一个微小的软件缺陷,可能引发大面积的信令风暴。在这里,软件交付的质量标准不是“基本可用”,而是绝对可靠。我们追求的,是电信级的“五个九”(99.999%)高可用性。
那么,“零缺陷交付”这个看似遥不可及的理想,在分秒必争、复杂性极高的通信软件项目中,究竟是空中楼阁还是可以实现的目标?
作为一名在通信领域深耕十余年的PMP®项目经理,我将通过一个亲历的通信软件项目案例,为你完整复盘我们是如何通过构建一个三层质量管理闭环,将一个稳定性备受质疑的系统,最终打造成客户一次性验收通过的“零缺陷”标杆。
这次复盘将深度解析PMP®质量管理三大过程(规划、保证、控制)的实战应用,并图解流程检查清单、控制图、鱼骨图等核心工具如何从理论走向落地。
一、悬崖之上- 质量规划,为可靠性画出 “作战地图”
1. 项目背景
改通信软件项目,是我们为某主流电信运营商开发的新一代核心网信令网关系统。它的前一个版本在上线后,虽然功能满足要求,但偶尔会出现不明原因的瞬时处理能力下降,引发了客户对系统稳定性的严重关切。因此,该项目从立项之初,就背负着一个沉重的使命:不仅仅是功能升级,更是要通过无懈可击的质量,重塑客户的信任。
项目负责人在项目启动会上,只说了一句话:“这一次,我不要听到任何关于质量的借口。我们的目标是——客户现场测试,零缺陷发现。”
这是一个巨大的挑战。面对这个“军令状” ,我深知,传统的开发完成再测试模式必将失败。质量不是测试出来的,而是规划和构建出来的。这正是PMP®质量管理知识领域中规划质量管理过程的核心思想。
2. 质量规划:从质量标准到过程清单
我们的第一步,不是编写测试用例,而是与客户、架构师、测试专家一起,定义“什么是高质量”。
(1)量化质量标准(Quality Metrics):我们将模糊的“高稳定性”要求,分解为一系列可以测量的指标,例如:
●平均无故障时间(MTBF):>2000小时
●系统满负荷7*24小时测试:CPU使用率峰值<80%
●核心信令处理成功率:>99.999%
●缺陷密度:<0.05个/KLOC(千行代码)
这些指标成为了我们整个项目的“质量宪法”。
(2)构建“过程改进计划”:为了防止重蹈覆辙,我们必须在过程中预防缺陷。我引入了PMP®推荐的工具——质量核对单(Checklist),但我们将其升级为覆盖全流程的《研发过程关键控制点检查清单》。

《研发过程关键控制点检查清单》
(3)实战价值体现
这份清单就像一张“施工图纸”,它将抽象的质量要求,转化为每个阶段、每个角色具体、可执行、可检查的动作。它让我们团队的质量意识,从项目后期的“救火”,成功前移到了每个环节的“防火”。
二、防微杜渐 —— 质量保证,构建三层 “防御工事”
规划好了蓝图,如何在执行过程中确保大家不偏离航道?这就是PMP®中管理质量过程的价值所在。它的核心是关注过程,通过审计和过程分析,确保项目遵循既定的质量标准和流程。
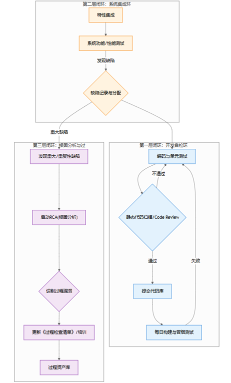
在改软件项目中,我设计并推行了一个“质量管理三层闭环”模型,它将质量保证活动融入日常,形成了一个持续反馈、持续改进的系统。

1. 模型解读与实践
第一层闭环(自检环):这是最内层的防御。我们强制要求所有代码提交前,必须通过SonarQube的静态扫描,并完成至少一位同事的Code Review。每日自动构建和冒烟测试,能在24小时内发现最基本的集成问题。这确保了流入主干分支的代码基本干净。
第二层闭环(集成环):每周,我们会发布一个内部版本,进行系统级的集成和压力测试。这一层是发现模块间接口、性能瓶颈等深层次问题的主战场。所有发现的缺陷都会被录入Jira,形成一个待办列表,反馈给开发团队。
第三层闭环(改进环):这是我们质量管理体系的“大脑”。当在第二层闭环中发现重大缺陷(如系统崩溃、数据丢失)或重复性缺陷(如同样的空指针问题在不同模块反复出现)时,我们不会满足于仅仅修复Bug。我会立即触发第三层闭环,组织一次根本原因分析(Root Cause Analysis, RCA)会议。
2. 实战价值体现
这个三层闭环模型,将质量保证(QA)活动从一个独立的、由QA部门执行的工作,转变成了整个团队的共同责任。它让质量反馈的周期变得极短,问题在萌芽阶段就被扑灭。更重要的是,第三层闭环的存在,确保了我们不仅仅是在“修补漏洞”,而是在“加固大坝”,实现了从错误中学习并优化整个研发体系。
三、明察秋毫——质量控制,用数据揭示 “真相”
项目进入了为期30天的系统稳定性测试阶段。这是决战时刻,也是PMP®控制质量”过程的主战场。“控制质量”关注的是检查工作结果,并使用数据分析工具来识别偏差、发现问题的根本原因。
1. 用控制图监控测试过程的 “心电图”
在长达一个月的测试中,每天都会发现新的缺陷。团队很容易陷入“打地鼠” 式的被动修复中。为了宏观监控整个测试过程的健康度,我引入了统计过程控制(SPC)的利器——控制图(Control Chart)。
我选择的监控指标是:“每日新增缺陷数量”。我们根据项目历史数据和专家判断,设定了控制线:
●控制上限(UCL):15.6个/天
●平均值(均值线):7.6个/天
●控制下限(LCL):0个/天

实战插曲:
在测试的第16天,图表上的数据点突然飙升至17,突破了UCL控制上限。控制图发出了明确的“失控” 信号。我没有让团队继续测试,而是立即叫停,召集核心成员开会。
如果是传统管理,可能只会说“今天bug有点多,大家加把劲”。但有了控制图,我可以理直气壮地说:“我们的过程出现了系统性问题,必须找到原因。”经过排查,我们发现是测试环境的一台负载均衡器配置错误,导致大量正常的信令被误判为异常,产生了许多“伪缺陷”。
实战价值体现:
控制图就像是项目质量的“心电图”,它帮助我们区分了过程中正常的“随机波动”和异常的“系统性问题”。它让我们能基于数据,在问题演变成灾难前,及时介入和纠正。
2. 用鱼骨图深挖疑难杂症的病根
测试后期,我们遇到了一个极其棘手的“幽灵Bug”:系统在长时间高并发压力下,偶发性地出现信令处理延迟,但很快又会自行恢复。
这个问题复现概率低,定位困难。为了系统性地分析所有可能的原因,我组织了一场RCA会议,并使用了PMP®七大质量工具中的因果图,即鱼骨图(Ishikawa Diagram)。
我将“信令处理偶发延迟”作为“鱼头”,然后引导团队从“人、机、料、法、环、测”(在软件领域常调整为:人员、环境、方法、代码、工具)五个维度进行头脑风暴。

实战价值体现:
鱼骨图的威力在于,它将团队的思维从“点”状发散到“结构化”的全面探查,防止遗漏任何一个可能的角落。通过逐一排查,我们最终将问题锁定在“代码”分支下的“锁竞争”上。一个核心处理线程中,存在一个粒度过大的同步锁,在高并发的极端情况下,会造成线程堆积,引发瞬时延迟。
定位了根因后,我们通过优化锁的粒度,彻底解决了这个“幽灵Bug”。这个过程,正是“控制质量”的精髓——不仅仅是发现和记录缺陷,更是要理解和解决产生缺陷的根本原因。
四、尘埃落定 —— 从零缺陷到高信任的价值飞跃
经过了严谨的规划、系统的保证和科学的控制,这个关键的通信软件项目终于迎来了最终的“大考”——客户现场验收测试。这不仅是对我们软件代码的检验,更是对我们整个质量管理体系的终极审判。
1. 验收现场:从最苛刻的审视到最由衷的赞叹
验收的会议室里,气氛一度是紧张的。客户方的测试团队,以行业内出名的“铁面无私”著称。他们准备了一份长达上百页的测试计划,其中包含了大量他们根据以往经验设计的、极其刁钻的边界场景和异常压力组合。
测试的第一周,我们团队所有人的心都悬着。每天,我们都紧盯着实时监控大屏和客户发来的日报,准备随时应对可能出现的任何问题。然而,监控曲线始终平稳如初,日报上的“今日发现缺陷”一栏,也始终是“0”。
转折点发生在第二周的周三。客户的测试总监临时要求进行一次“极限破坏性测试” :在系统满负荷运行的同时,模拟核心数据库服务器的瞬时网络中断。这是测试计划之外的 “加试题” ,也是最能体现系统鲁棒性的场景。
当指令下达,网络被切断的瞬间,监控大屏上代表交易成功率的曲线瞬间跌落。但在0.5秒内,我们设计的熔断和自动重连机制被激活,系统在短暂暂停后,迅速恢复了服务,所有处理中的信令都被安全地缓存并在网络恢复后被正确处理,无一丢失。
客户的测试总监在监控屏前沉默了许久,然后转过身,对他的团队和我们说:“这套系统的容错和自愈能力,超出了我们的预期。不用再继续测试了。”
那一刻,我们知道,我们赢了。最终的验收报告上,客户郑重地签下了“验收通过,测试期间未发现有效缺陷”的结论。这不仅仅是一行字,这是对我们数月努力的最高褒奖。
2. 成果量化:看得见的质量红利
这次“零缺陷”交付,绝非偶然,其背后是实实在在的数据支撑和价值回报:
●内部缺陷率显著下降:与前一个版本的项目相比,该项目在内部集成测试阶段的缺陷密度(Defects/KLOC)下降了40%。这意味着我们将大量的质量成本,从后期昂贵的“修复成本”,成功转移到了前期低成本的“预防成本”上。
●测试周期缩短:由于代码质量的提高,系统集成后的稳定性远超预期,原计划为期30天的系统测试,实际在第25天就已完成了所有核心用例,整体测试效率提升了近20%。
●实现了真正的“一次性通过”:在客户验收阶段,我们没有花费任何时间去修复缺陷、发布紧急补丁,实现了真正的“One Pass”交付,大大降低了沟通成本和商务风险。
这背后,正是PMP®质量管理中质量成本(Cost of Quality, COQ)”理论的最佳实践。我们通过在一致性成本(预防成本+评估成本,如流程改进、代码审查、自动化测试)上的明智投入,极大地降低了灾难性的非一致性成本(内部失败+外部失败成本,如返工、客户投诉、商誉损失)。
3. 价值升华:超越交付,赢得战略优势
这次成功的交付,其影响远远超出了项目本身:
●客户关系的质变:我们与客户的关系,从一个普通的“甲乙方”供应商关系,升格为“技术战略合作伙伴”。客户后续在新网络架构规划、技术标准制定等更上游的环节,开始主动邀请我们参与讨论。他们信任的,不再仅仅是我们的产品,更是我们这支团队、这套能交付高质量产品的体系。
●组织资产的沉淀:这次项目的所有成功实践,都被我们转化为了宝贵的组织过程资产。我们更新了公司的《软件开发过程规范》,将三层质量闭环模型”作为高可靠性项目的标准流程;我们提炼的《关键控制点检查清单》和RCA鱼骨图模板,被纳入了新项目经理的入职培训材料。这个项目的成功,从一次战役的胜利,变成了一套可以复制的“作战手册”
五、总结:PMP®,通信老兵的“质量罗盘”
回望该软件项目,PMP®的质量管理体系并非一堆枯燥的流程和模板,而是我们应对极端质量挑战时的“罗盘”和“武器库”:
●它提供了一个结构化框架:规划-保证-控制的逻辑,让我们能够系统性地思考和部署质量工作,从被动测试转向主动预防。
●它赋予了我们科学的工具:无论是检查清单的严谨,控制图的洞察,还是鱼骨图的深度,这些工具都将我们从依赖“经验”和“直觉”的管理,提升到了基于“数据”和“事实”的科学决策。
●它强调了持续改进的文化:“三层闭环”模型的核心,就是PDCA(计划-执行-检查-行动)循环的具象化。它让我们的团队养成了从每一个错误中学习、并不断优化过程的习惯。
在通信这个不容有失的行业里,“零缺陷交付”永远是我们追逐的目标。而PMP®的质量管理智慧,正是帮助我们无限逼近这个目标的,最可靠的路径。 本文为才聚学员投稿的原创作品,现在才聚正面向专业项目管理者征集“项目管理实战案例”原创文章,被采纳即可获得丰厚稿酬,欢迎大家踊跃投稿。
原创声明:本文系作者授权腾讯云开发者社区发表,未经许可,不得转载。
如有侵权,请联系 cloudcommunity@tencent.com 删除。
原创声明:本文系作者授权腾讯云开发者社区发表,未经许可,不得转载。
如有侵权,请联系 cloudcommunity@tencent.com 删除。