本研究旨在解决膀胱癌免疫治疗缺乏有效生物标志物的问题,成功开发并验证了一个基于肿瘤特异性T细胞的五基因特征(TstcSig),用于预测患者对免疫治疗的反应和预后。基于单细胞测序数据,鉴定出与肿瘤特异性T细胞相关的关键基因。构建了一个包含 VAMP5, TIGIT, LCK, CD27, CACYBP 五个基因的预测模型(TstcSig)。TstcSig在多个独立的免疫治疗队列中均能有效预测患者的治疗结果。
题目:Identification of tumor-specific T cell signature predicting cancer immunotherapy response in bladder cancer by multi-omics analysis and experimental verification 期刊:Cancer Cell International 日期:20 July 2024 DOI:10.1186/s12935-024-03447-6

利用 GSE149652(单细胞+TCR数据) 找到目标基因。
基于 IMvigor210(膀胱癌免疫治疗队列) 构建 TstcSig 模型。
验证:
通过 GSE145281(单细胞) 和 GSE171351(空间转录组) 从微观和空间层面阐释生物学机制。
通过 TCGA(泛癌数据) 探索该特征的普遍适用性。
利用 scRNA-seq 和 TCR-seq 探究肿瘤组织及其癌旁组织中T细胞的转录特征,从而鉴定了膀胱癌中的肿瘤特异性T细胞(图1A)。有39个枢纽基因在肿瘤特异性CD4 + T cells 和肿瘤特异性 CD8 + T cells 中均共同上调。GO功能富集分析表明,这39个枢纽基因主要与T细胞活化通路相关(图1E)。KEGG通路分析也揭示,这些基因在癌症中的PD-L1表达与PD-1检查点通路中显著富集(图1F)。
(A) UMAP图展示浸润性 CD4 + T cells(左图)和浸润性 CD8 + T cells(右图)中不同T细胞亚群的分布。蓝色:肿瘤特异性T细胞;黄色:非肿瘤特异性T细胞。
(B-C) 浸润性 CD4 + T cells(B)和浸润性 CD8 + T cells(C)中肿瘤特异性T细胞 vs 非肿瘤特异性T细胞的差异表达基因。图中标注了重点关注基因。
(D) 韦恩图展示浸润性 CD4 + T cells 与浸润性 CD8 + T cells 中肿瘤特异性T细胞的上调基因。
(E-F) 39个上调基因的 GO(E)和 KEGG 通路(F)富集分析结果。

为进一步鉴定预后相关基因,在IMvigor210队列中进行了单因素Cox回归分析,发现8个肿瘤特异性T细胞相关基因与膀胱癌患者的总生存期(OS)显著相关(图2A)。此外,KM生存分析显示,在接受免疫治疗的膀胱癌患者中,VAMP5、TIGIT、LCK、CHORDC1、CD27和CACYBP的高表达与更好的临床结局相关(图2B)。我们进一步探究了39个枢纽基因与T细胞浸润的关联,发现VAMP5、TIGIT、LCK、CD27和CACYBP与T细胞浸润呈显著相关(图2C)。
(A) 森林图展示单因素Cox回归分析结果。其中Cox回归P值小于0.05的基因为 VAMP5、TIGIT、LCK、CHORDC1、CD27、CACYBP、PARP1和PRR13。
(B) 接受免疫治疗的膀胱癌患者的KM生存曲线。其中K-M分析P值小于0.05的基因为VAMP5、TIGIT、LCK、CHORDC1、CD27和CACYBP。
(C) IMvigor210队列中T细胞浸润水平与39个枢纽基因的相关性分析。

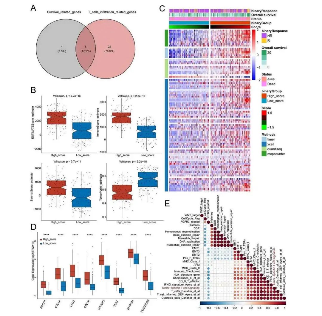
选取了五个与生存预后和T细胞浸润相关的肿瘤特异性T细胞基因,构建了TstcSig特征(图3A)。
A) 韦恩图展示与免疫治疗患者预后及T细胞浸润相关的5个枢纽基因。
(B) 高、低评分组间ESTIMATE评分、免疫评分、基质评分及肿瘤纯度的差异比较。
(C) 热图显示基于TIMER、xCell、quanTIseq和MCPcounter四种算法分析的IMvigor210免疫治疗队列肿瘤微环境各免疫细胞浸润丰度。
(D) 高、低评分组间免疫检查点表达水平的比较。 p值<0.0001。
(E) 热图显示IMvigor210队列中肿瘤特异性T细胞特征与已知基因特征的相关性。

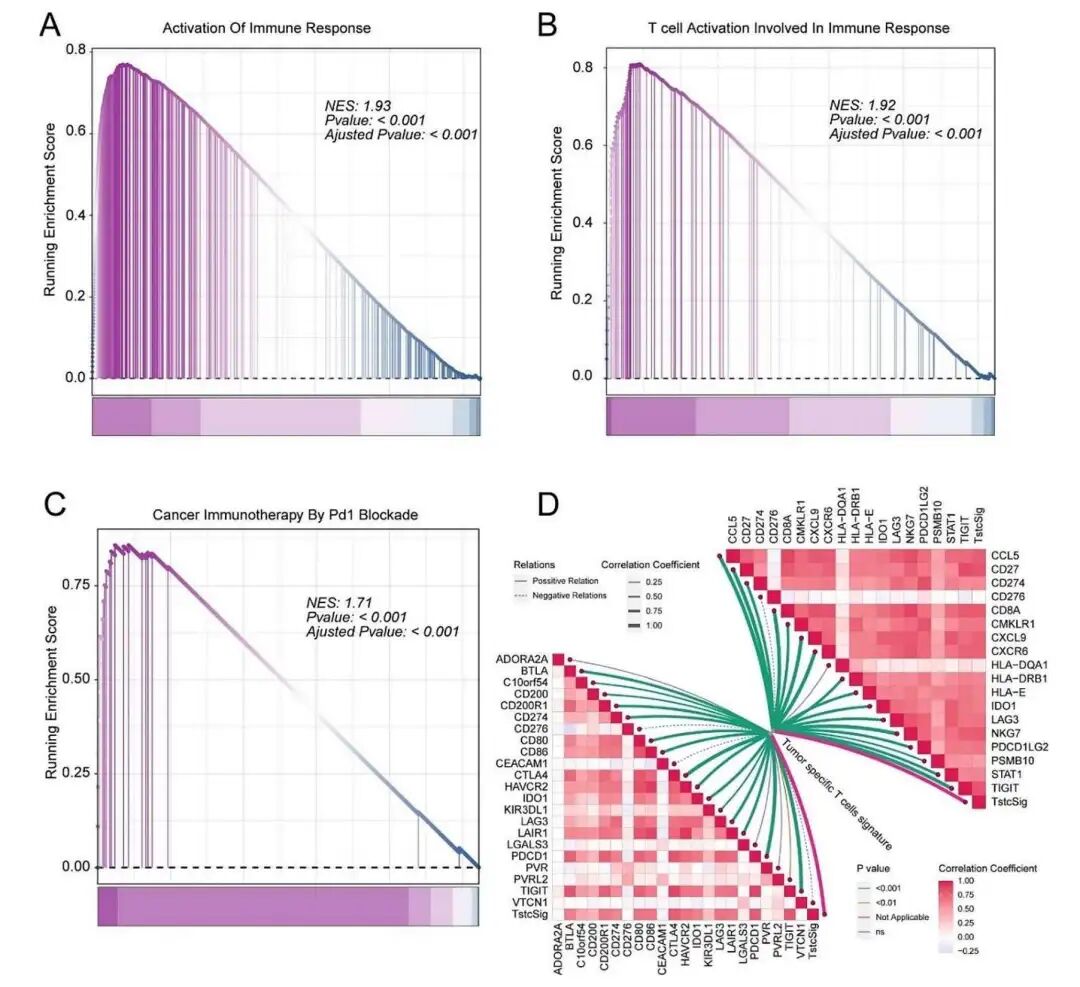
基于IMvigor210队列中高、低TstcSig组间所有基因的 fold change 值进行了基因集富集分析(GSEA),以识别具体富集的通路。
在高TstcSig组中,包括免疫应答的激活、免疫应答中的T细胞活化以及PD1阻断癌症免疫治疗在内的免疫反应相关通路均显著上调(图4A-C)。

(A) TstcSig能够有效预测膀胱癌的免疫治疗反应,其背后与更有利的肿瘤免疫微环境和高肿瘤免疫原性密切相关。
(B) 在IMvigor210队列中,免疫治疗应答组的TstcSig评分显著高于无应答组。
(C) 较高的TstcSig评分与患者更长的生存期呈正相关。
(D-H) TstcSig与特定的免疫表型及PD-L1在免疫细胞和肿瘤细胞上的表达显著相关,这为免疫检查点抑制剂发挥作用创造了条件。高TstcSig组拥有显著更高的肿瘤突变负荷(TMB) 和肿瘤新抗原负荷(TNB)

分析另外两个免疫治疗队列,包括一个膀胱癌队列和一个黑色素瘤队列。在这两个队列中,较高的TstcSig评分均与更好的免疫治疗临床应答和更佳的临床结局相关(图6A-H)。这些结果强化了TstcSig与免疫治疗反应之间的关联。

在评估了TstcSig的预测价值后,有必要将其与其他T细胞特征在预测免疫治疗患者预后方面的性能进行比较。我们收集了109种T细胞特征(补充文件1),并在三个免疫治疗队列中针对总生存期进行了单因素Cox回归分析。
图7A-C:在所有免疫治疗队列中,仅有TstcSig和Exhaust_3_Feldman特征是独立的预后因素。
图7D:KM 分析显示,只有TstcSig和Exhaust_3_Feldman特征在所有队列中均保持一致的显著性。

在四类免疫细胞中,T细胞簇的TstcSig评分最高(图8D)。比较应答者与无应答者的TstcSig评分发现,应答者来源的T细胞具有显著更高的TstcSig评分(图8E)。
(A) GSE145281注释结果UMAP图。
(B) 点图显示不同细胞类型的标志基因表达情况。
(C) 条形图展示应答与非应答患者不同细胞簇的比例分布。
(D) 小提琴图显示T细胞、NK细胞、B细胞和髓系细胞簇的TstcSig评分分布。
(E) 小提琴图展示GSE145281队列中TstcSig评分与免疫治疗反应的关联。R:应答者;NR:无应答者。*** p < 0.001

分析显示,TstcSig与肿瘤微环境(TME)中的T细胞浸润呈正相关(图9A-D)。T细胞的TstcSig评分显著高于其他细胞类型(图9E)。(F-G) 箱式图分别显示TstcSig评分与NeoTCR4 (F) 和NeoTCR8 (G) 特征评分的相关性。

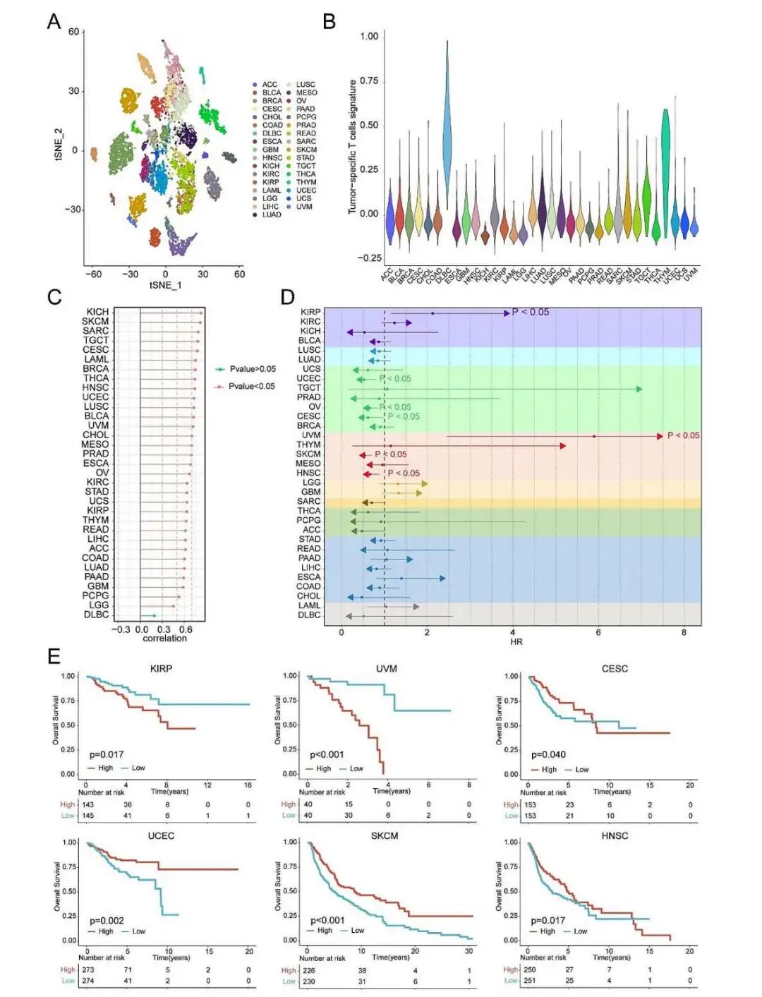
分析了TCGA数据库中涵盖33种肿瘤类型的10,327个肿瘤样本的RNA-seq数据(图10A)。
结果显示TstcSig水平存在显著异质性,其中DLBC等癌症呈现较高TstcSig水平,而KICH则水平较低(图10B)。
TstcSig在33种癌症类型中与T细胞浸润呈正相关(图10C)。
TstcSig在UCEC、OV、CESC、SKCM和HNSC中为保护因素,而在KIRP和UVM中则为风险因素(图10D)。
TstcSig与KIRP和UVM的不良预后相关,而与UCEC、CESC、SKCM和HNSC的良好预后相关(图10E)。

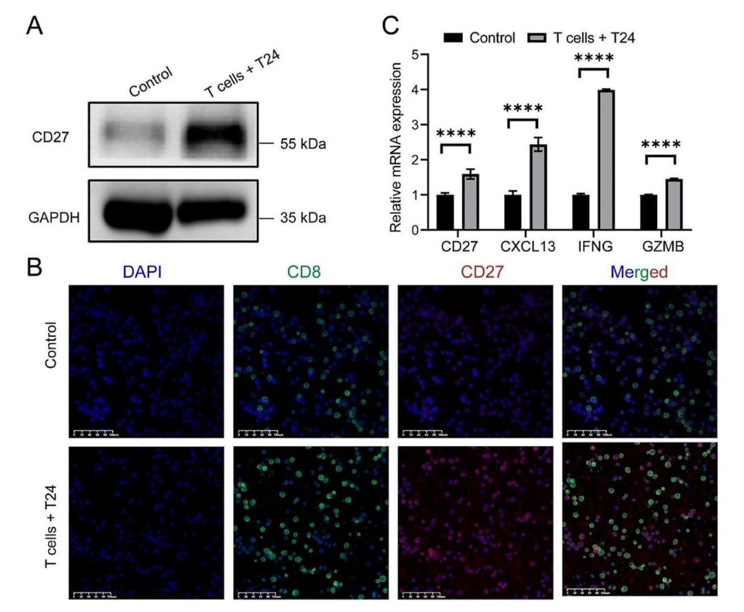
蛋白质印迹(Western blot)和免疫荧光实验表明:枢纽基因CD27在这些肿瘤特异性T细胞中表达上调(图11A-B)。
qRT-PCR结果显示:肿瘤特异性T细胞中CD27、CXCL13、IFNG和GZMB的表达均显著上调(图11C)。
流式细胞术检测了肿瘤特异性T细胞中IFN-γ、GZMB和PD1的表达水平。结果显示IFN-γ、GZMB和PD1在肿瘤特异性T细胞中均显著上调(图12A-G)。与PD1-肿瘤特异性T细胞相比,PD1+肿瘤特异性T细胞分泌更多的IFN-γ(图12H)。


总之,本研究利用单细胞多组学数据开发并验证了一种新型肿瘤特异性T细胞特征(包括VAMP5、TIGIT、LCK、CD27和CACYBP),作为接受免疫治疗的膀胱癌患者的预后生物标志物。
