
PF-05231023(AbMole,M10048)是一种长效成纤维细胞生长因子21(FGF21)的类似物,它的分子结构是由两个经过修饰的FGF21单体分子连接到IgG1 κ抗体骨架上形成的。FGF21是一种分子量为19 kDa的内分泌激素,可调节脂质和葡萄糖代谢稳态。FGF21 的N末端可与几种成纤维细胞生长因子受体(FGFR)结合,包括FGFR1c、FGFR3c 和 FGFR4, 而FGF21的C末端主要与膜相关辅因子β-klotho 结合。尽管FGF21在代谢相关的动物疾病模型中表现出一定的应用前景,但是其在动物体内的半衰期较短,仅为0.5-2小时[1]。上述现象的主要原因是由于FGF21的分子量较低,虽然融合蛋白技术能直接提高分子质量,但是会影响N段和C段的结构,并且有研究发现PF-05231023的调节活性主要取决于N段和C段的氨基酸[2]。PF-05231023是通过基因工程技术将两个修饰后的FGF21分子与非靶向性IgG1κ抗体支架(CVX-2000)进行位点特异性共价偶联,形成双价FGF21 CovX-Body结构。通过在FGF21内部A129位引入半胱氨酸残基作为偶联位点,可以避免N端或C端偶联导致的活性降低。该设计极大增强了FGF21的半衰期,在小鼠体内半衰期较野生型FGF21延长了70倍(皮下注射半衰期达37小时),PF-05231023在非人类灵长类动物中半衰期达65小时,生物利用度高达68%[3]。AbMole为全球科研客户提供高纯度、高生物活性的抑制剂、细胞因子、人源单抗、天然产物、荧光染料、多肽、化合物库、抗生素等科研试剂,全球大量文献专利引用。

PF-05231023的结构和设计机理[1]
PF-05231023(AbMole,M10048)在动物模型中能显著抑制肝脏脂质积累,减少白色脂肪组织中脂肪细胞的肥大,并通过下调脂肪组织转录组中脂质合成相关基因的表达,改善脂代谢紊乱[4]。并且,PF-05231023可通过影响中枢神经系统调节动物模型的饮食以减轻体重。例如有研究证实PF-05231023在食蟹猴模型和饮食诱导肥胖小鼠中造成的体重减少主要是由于食物摄入水平的降低[5]。PF-05231023还可用于动物非酒精性脂肪性肝炎(NASH)模型的研究,PF-05231023在饮食诱导的NASH小鼠模型中,显著降低了小鼠的体重、肝脏肿大、血浆转氨酶和血浆/肝脏脂质水平,并改善肝脏组织纤维化的情况[6],其机制涉及PF-05231023抑制肝脏脂滴的积累和减少白色脂肪组织中的脂肪细胞肥大。PF-05231023在动物糖尿病及其并发症模型中同样有着重要的应用,例如PF-05231023在胰岛素缺乏的糖尿病小鼠中,通过激活AKT-Nrf2通路,减少光感受器细胞中IL-1β的表达,从而保护视网膜神经元功能,改善糖尿病引起的小鼠视网膜功能障碍和光感受器节段结构紊乱[7]。2014年,AbMole的两款抑制剂分别被西班牙国家心血管研究中心和美国哥伦比亚大学用于动物体内实验,相关科研成果发表于顶刊 Nature 和 Nature Medicine。
范例详解
J Adv Res. 2025 Mar;69:477-494.
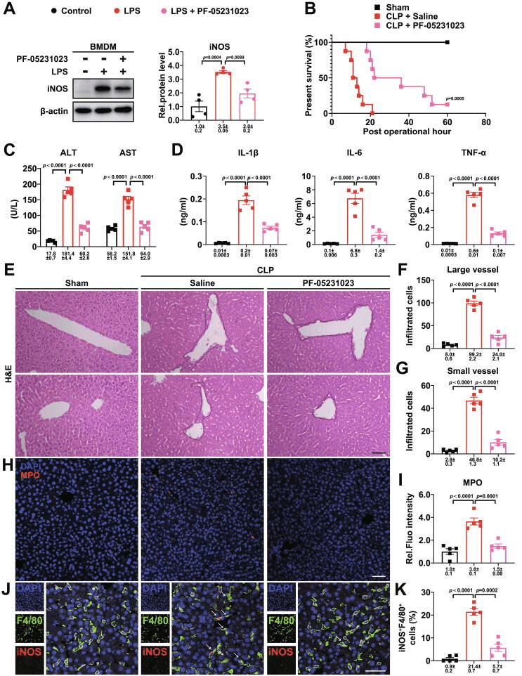
温州医科大学的科研团队在上述论文中探讨了成纤维细胞生长因子21(FGF21)在小鼠脓毒症肝损伤模型中的作用及机制,发现FGF21通过自噬/HIF-1α轴抑制脓毒症肝损伤。具体机制为:FGF21通过激活FGFR受体抑制mTOR信号通路,恢复脓毒症中受损的巨噬细胞自噬流,促进p62介导的HIF-1α自噬降解,减少促炎因子释放和肝脏炎症浸润。由AbMole提供的PF-05231023(AbMole,M10048)作为FGF21的长效类似物,被用于抑制脓毒症小鼠模型的病理发展,并明显提高小鼠的存活率,且PF-05231023在小鼠体内有效抑制了促炎型巨噬细胞的活化[8]。

PF-05231023 protects mice against septic liver injury[8]
参考文献及鸣谢
[1] Jie Huang, Tetsuya Ishino, Gang Chen, et al., Development of a novel long-acting antidiabetic FGF21 mimetic by targeted conjugation to a scaffold antibody, 346(2) (2013) 270-280.
[2] Junming Yie, Randy Hecht, Jennifer Patel, et al., FGF21 N-and C-termini play different roles in receptor interaction and activation, 583(1) (2009) 19-24.
[3] J. Huang, T. Ishino, G. Chen, et al., Development of a novel long-acting antidiabetic FGF21 mimetic by targeted conjugation to a scaffold antibody, The Journal of pharmacology and experimental therapeutics 346(2) (2013) 270-80.
[4] J. Zhao, X. Liu, J. Yue, et al., PF-05231023 reduces lipid deposition in apolipoprotein E-deficient mice by inhibiting the expression of lipid synthesis genes, Frontiers in veterinary science 11 (2024) 1429639.
[5] W. C. Thompson, Y. Zhou, S. Talukdar, et al., PF-05231023, a long-acting FGF21 analogue, decreases body weight by reduction of food intake in non-human primates, Journal of pharmacokinetics and pharmacodynamics 43(4) (2016) 411-25.
[6] M. H. Nielsen, M. P. Gillum, N. Vrang, et al., Hepatoprotective effects of the long-acting fibroblast growth factor 21 analog PF-05231023 in the GAN diet-induced obese and biopsy-confirmed mouse model of nonalcoholic steatohepatitis, American journal of physiology. Gastrointestinal and liver physiology 324(5) (2023) G378-g388.
[7] Z. Fu, Z. Wang, C. H. Liu, et al., Fibroblast Growth Factor 21 Protects Photoreceptor Function in Type 1 Diabetic Mice, Diabetes 67(5) (2018) 974-985.
[8] J. Zhu, Z. Jin, J. Wang, et al., FGF21 ameliorates septic liver injury by restraining proinflammatory macrophages activation through the autophagy/HIF-1α axis, Journal of advanced research 69 (2025) 477-494.
原创声明:本文系作者授权腾讯云开发者社区发表,未经许可,不得转载。
如有侵权,请联系 cloudcommunity@tencent.com 删除。
原创声明:本文系作者授权腾讯云开发者社区发表,未经许可,不得转载。
如有侵权,请联系 cloudcommunity@tencent.com 删除。