
DNP-BSA(M58157,AbMole,2,4-二硝基苯基-牛血清白蛋白)是一种经典的半抗原-载体蛋白复合物。DNP(2,4-二硝基苯基)作为一个小分子半抗原,本身无法单独诱导免疫反应,但当它与大分子的牛血清白蛋白(BSA)结合后,便成为了一个完整的免疫原,能够高效激活免疫系统,诱导产生针对 DNP 的特异性抗体。AbMole的DNP-BSA(M58157,AbMole,2,4-二硝基苯基-牛血清白蛋白)作为一种重要的免疫学工具,在很多领域中都有着重要的作用。AbMole为全球科研客户提供高纯度、高生物活性的抑制剂、细胞因子、人源单抗、天然产物、荧光染料、多肽、靶点蛋白、化合物库、抗生素等试剂,全球大量文献专利引用。
一、作为免疫原制备抗体
DNP-BSA(M58157,AbMole,2,4-二硝基苯基-牛血清白蛋白)常被用作免疫动物的免疫原,以制备抗 DNP 的特异性抗体。通过将 DNP-BSA 注射到动物体内,激活动物的免疫系统,使其产生针对 DNP 的 B 淋巴细胞和 T 淋巴细胞,进而分泌出特异性的抗体。这些抗体可以用于后续的免疫学实验,例如检测抗原抗体反应、研究抗体的特异性和亲和力等。
二、动物过敏反应造模剂
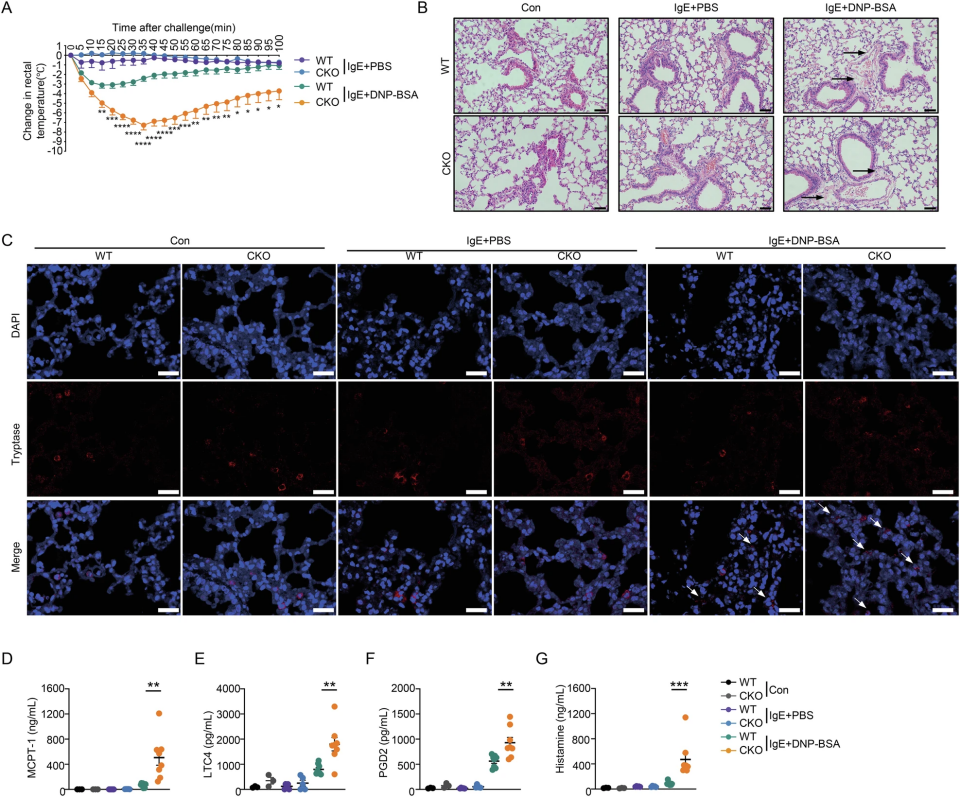
DNP-BSA(M58157,AbMole,2,4-二硝基苯基-牛血清白蛋白)是一种常用的过敏反应抗原,可用于诱导动物产生过敏反应以及构建动物过敏模型。可通过注射DNP-BSA作为抗原诱导动物产生IgE抗体,或者直接注射抗DNP的IgE抗体等两种不同的方式使实验动物进入致敏状态。然后在一定时间后,通过静脉注射DNP-BSA进行抗原挑战,以诱导过敏反应。可通过检测体温变化、血清中炎症介质水平、以及通过切片观察组织中肥大细胞的脱颗粒情况和炎症细胞的浸润情况等方法判断过敏反应的发生。

图1. 利用抗DNP的IgE和DNP-BSA处理小鼠构建过敏模型[1]
三、免疫耐受研究
DNP-BSA(M58157,AbMole,2,4-二硝基苯基-牛血清白蛋白)既可以作为免疫原诱导免疫反应,也可以用于研究免疫耐受的机制。通过不同途径(如皮下注射、腹腔注射、口服等)给动物注射DNP-BSA,可以诱导不同程度的免疫耐受。低剂量的DNP-BSA可以通过口服或皮下注射的方式诱导免疫耐受。这种耐受通常是通过调节性T细胞(Tregs)的作用实现的。Tregs可以分泌抑制性细胞因子(如IL-10和TGF-β),从而抑制效应T细胞的活化和增殖[2]。高剂量的DNP-BSA可以通过静脉注射的方式诱导免疫耐受。这种耐受通常是通过克隆无能(clonal anergy)实现的[3]。克隆无能是指T细胞或B细胞在抗原刺激下无法被充分激活,从而无法产生有效的免疫反应。2014年,AbMole的两款抑制剂分别被西班牙国家心血管研究中心和美国哥伦比亚大学用于动物体内实验,相关科研成果发表于顶刊 Nature 和 Nature Medicine。
四、免疫检测和免疫层析
免疫层析技术是一种基于抗原抗体特异性反应的膜检测方法。它以硝酸纤维素膜为固定相,该膜上固定有检测线(包被抗体或抗原)。测试液作为流动相,而荧光或胶体金标记的抗体或抗原则固定在玻璃纤维材质的结合垫上。通过毛细管作用,待测物在层析条上移动。在流动相的作用下,待测物首先与荧光标记的抗体或抗原结合,随后在到达检测线时与包被的抗体或抗原结合,形成荧光或胶体金条带,从而实现检测目的。然而,在生产、储存和运输过程中,现有的免疫层析检测试纸条可能出现问题,导致检测结果出现假阴性。为避免假阴性结果,通常在硝酸纤维素膜上设置一条质控线(C线)。常见的质控线系统包括羊抗鼠多克隆抗体系统、鸡IgY/羊抗鸡IgY系统等。近年来,DNP-BSA作为一种新兴的质控线系统受到关注。由于2,4-二硝基苯酚(DNP)是动植物体内不存在的小分子化合物,DNP-BSA系统利用抗DNP的抗体和DNP-BSA构建质控线,展现出良好的稳定性和低干扰性。DNP-BSA(M58157,AbMole,2,4-二硝基苯基-牛血清白蛋白)可满足免疫层析中的胶体金检测或免疫荧光检测,目前是很多免疫层析产品(抗原检测、病毒检测)中重要的质控系统。

图2. 免疫层析的一般原理图
参考文献:
[1] GUO X, LEI Y, XU Y, et al. PRL2 negatively regulates FcεRI mediated activation of mast cells [J]. Cell death & disease, 2025, 16(1).
[2] MAJEWSKA-SZCZEPANIK M, ZEMELKA-WIĄCEK M, PTAK W, et al. Epicutaneous immunization with DNP-BSA induces CD4+ CD25+ Treg cells that inhibit Tc1-mediated CS [J]. Immunology and cell biology, 2012, 90(8): 784-95.
[3] PAUL W E, THORBECKE G J, SISKIND G W, et al. The effect of dose in tolerance induction on the subsequent response to a cross-reactive antigen [J]. Immunology, 1969, 17(1): 85-92.
原创声明:本文系作者授权腾讯云开发者社区发表,未经许可,不得转载。
如有侵权,请联系 cloudcommunity@tencent.com 删除。
原创声明:本文系作者授权腾讯云开发者社区发表,未经许可,不得转载。
如有侵权,请联系 cloudcommunity@tencent.com 删除。