
Fimepinostat(CUDC-907,AbMole,M2111)是一种双靶点小分子抑制剂,同时具备对组蛋白去乙酰化酶(HDACs)和磷脂酰肌醇3激酶(PI3K)的双重抑制活性。CUDC-907独特的分子设计使其在肿瘤相关的基础研究中展现出重要价值,目前已成为药理学及肿瘤学基础研究中的热门工具分子。AbMole为全球科研客户提供高纯度、高生物活性的抑制剂、细胞因子、人源单抗、天然产物、荧光染料、多肽、化合物库、抗生素等科研试剂,全球大量文献专利引用。

图 1. CUDC-907 design and its potency against PI3K and HDAC[1].
一、CUDC-907(Fimepinostat)的作用机理
PI3K/Akt/mTOR和HDAC信号通路在多种生物学过程中存在相互交叉影响。PI3K/Akt/mTOR通路作为细胞内重要的代谢调节器,控制着细胞生长、增殖和存活的关键过程;而HDAC通过调节组蛋白乙酰化状态,影响染色质结构和基因表达。同时抑制这两条通路能够产生协同效应。CUDC-907的分子结构由两个关键活性结构域构成,分别负责与HDACs和PI3K结合,并通过“linker” 基团连接形成双功能抑制分子。CUDC-907(Fimepinostat,AbMole,M2111)的HDAC结合结构域由羟肟酸基团(-CONHOH)组成,这是HDAC抑制剂的典型通用结构,可通过与HDAC活性中心的锌离子(Zn²⁺)形成配位键,抑制HDAC的酶活;CUDC-907的PI3K结合结构域含嘧啶并咪唑环骨架,可嵌入 PI3K 的 ATP 结合口袋,通过氢键与疏水相互作用阻断PI3K与ATP的结合,抑制PI3K的催化活性;CUDC-907(Fimepinostat)的linker基团是一种柔性亚甲基链,其长度与构象灵活性可避免两个活性结构域之间的相互影响,这使得CUDC-907可同时与HDACs和PI3K形成稳定复合物,实现协同抑制效应。对于PI3K信号通路,CUDC-90(Fimepinostat)对I类PI3K亚型显示出强力抑制,对PI3Kα的半数抑制浓度(IC₅₀)仅为19 nM,对PI3Kβ、PI3Kδ和PI3Kγ的IC₅₀值分别为54 nM、39 nM和311 nM。在HDAC抑制方面,CUDC-907对I类和IIb类HDAC成员具有高度选择性,对HDAC1、HDAC2、HDAC3和HDAC10的IC₅₀分别为1.7 nM、5.0 nM、1.8 nM和2.8 nM[1]。2014年,AbMole的两款抑制剂分别被西班牙国家心血管研究中心和美国哥伦比亚大学用于动物体内实验,相关科研成果发表于顶刊 Nature 和 Nature Medicine。
二、CUDC-907(Fimepinostat)的研究应用
CUDC-907(Fimepinostat,AbMole,M2111)主要用于肿瘤的抑制,例如CUDC-907在非小细胞肺癌研究中表现出多重抗增殖活性。研究数据显示,CUDC-907(Fimepinostat,Cas: 1339928-25-4)能够以浓度依赖的方式降低A549和H1299细胞活力,抑制细胞增殖。机制研究表明,CUDC-907引起A549细胞的G2/M期细胞周期阻滞,与周期蛋白A、Cdc25C、Cdc2和周期蛋白B1的表达减少以及p21蛋白水平增加有关。此外,CUDC-907(Fimepinostat)处理诱导了明显的DNA损伤反应,同时伴有有丝分裂的异常。CUDC-907还可以引起H1299细胞的程序性死亡,表现为Caspase-3、Caspase-8、Caspase-9水平的增加。并且有研究发现CUDC-907与PARP抑制剂Olaparib(AZD2281) 之间具有较强的协同作用[2],其机制涉及CUDC-907对DNA双链断裂修复能力的阻断。在B细胞淋巴瘤实验中,CUDC-907对多种细胞系表现出强抑制活性,对Granta 519、DOHH2、RL、Pfeiffer、SuDHL4、Daudi和Raji细胞的IC₅₀分别为7、1、2、4、3、15和9 nM。在多发性骨髓瘤模型中,CUDC-907对RPMI8226、OPM-2和ARH77细胞的IC₅₀分别为2、1和5 nM,这些数据显示CUDC-907在血液肿瘤研究中具有广泛活性。在急性髓系白血病(AML)研究中,CUDC-907能够下调AML细胞中FLT3蛋白的水平。因此CUDC-907与FLT3抑制剂Gilteritinib(ASP2215)可以联合使用,其中CUDC-907能够消除Gilteritinib诱导的FLT3上调,二者协同诱导肿瘤细胞凋亡。在动物模型中,这种联合策略显示出良好的肿瘤抑制潜力。

图 2. Effects of CUDC-907 on the proliferation of NSCLC cells[3].
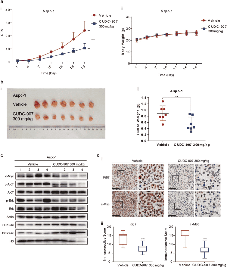
在胰腺癌研究中,CUDC-907(Fimepinostat,AbMole,M2111)通过HDAC6-FOXO1-c-Myc信号轴抑制c-Myc蛋白的转录,同时通过PI3K抑制促进c-Myc蛋白的降解,这种双重机制导致c-Myc蛋白水平显著下降,进而影响胰腺癌细胞的增殖能力。体外实验中,CUDC-907以浓度依赖方式将胰腺癌细胞阻滞于G2/M期,并显著诱导细胞凋亡。在动物模型中,CUDC-907对胰腺癌细胞系Aspc-1建立的皮下移植瘤模型也表现出显著的生长抑制活性。在甲状腺癌研究中,CUDC-907不仅抑制PI3K/AKT信号通路,还影响EGFR/RAS/RAF/MEK/ERK信号通路。研究证实CUDC-907(Fimepinostat)在体外抑制甲状腺癌细胞的生长、侵袭和迁移,并且在转移性甲状腺癌小鼠模型中也能抑制肿瘤生长和转移[4]。

图 3. CUDC-907 inhibits pancreatic cancer growth in vivo[4].
在对肿瘤干细胞(CSCs)的研究中,发现其自我更新能力依赖PI3K/Akt/mTOR通路与表观遗传调控(HDACs参与),CUDC-907(Fimepinostat,AbMole,M2111)可通过双靶点抑制削弱CSCs 的干性特征。在乳腺癌CSCs研究中,CUDC-907 处理可使CD44⁺/CD24⁻细胞(CSCs标志物)比例从20%降至5%,同时降低干性相关基因(如SOX2、OCT4)的转录水平,为探索 CSCs 的调控机制提供了重要的研究工具[5, 6]。
参考文献及鸣谢
[1] Ying-Tzu Chang, Yu-Chao Lin, Lijuan Sun, et al., Wilforine resensitizes multidrug resistant cancer cells via competitive inhibition of P-glycoprotein, 71 (2020) 153239.
[2] Liying Ma, Xing Bian, Wenchu %J Journal of Experimental Lin, et al., The dual HDAC-PI3K inhibitor CUDC-907 displays single-agent activity and synergizes with PARP inhibitor olaparib in small cell lung cancer, 39(1) (2020) 219.
[3] Y. Liu, X. Qi, X. P. Luo, et al., CUDC-907 exerts an inhibitory effect on non-small cell lung cancer associated with induction of mitotic catastrophe and downregulation of YAP/TAZ signaling, Chem Biol Interact 421 (2025) 111735.
[4] X. H. Fu, X. Zhang, H. Yang, et al., CUDC-907 displays potent antitumor activity against human pancreatic adenocarcinoma in vitro and in vivo through inhibition of HDAC6 to downregulate c-Myc expression, Acta pharmacologica Sinica 40(5) (2019) 677-688.
[5] Mengzhen Li, Yang Hu, Juan Wang, et al., The dual HDAC and PI3K inhibitor, CUDC-907, inhibits tumor growth and stem-like properties by suppressing PTX3 in neuroblastoma, 64(2) (2023) 14.
[6] Daniela Tomaselli, Alessia Lucidi, Dante Rotili, et al., Epigenetic polypharmacology: a new frontier for epi‐drug discovery, 40(1) (2020) 190-244.
原创声明:本文系作者授权腾讯云开发者社区发表,未经许可,不得转载。
如有侵权,请联系 cloudcommunity@tencent.com 删除。
原创声明:本文系作者授权腾讯云开发者社区发表,未经许可,不得转载。
如有侵权,请联系 cloudcommunity@tencent.com 删除。