

案例背景:
某汽车零部件制造商新建一条自动化装配线。其主控制系统采用在工控领域广受欢迎的西门子S7-1200PLC,其原生网络为PROFINET。然而,由于技术选型、成本优化或特定工艺要求,生产线上的多台精确定位设备(如机械手、传送带定位模块)选用了支持EtherNet/IP协议(常见于罗克韦尔等品牌生态系统)的高性能伺服驱动器。

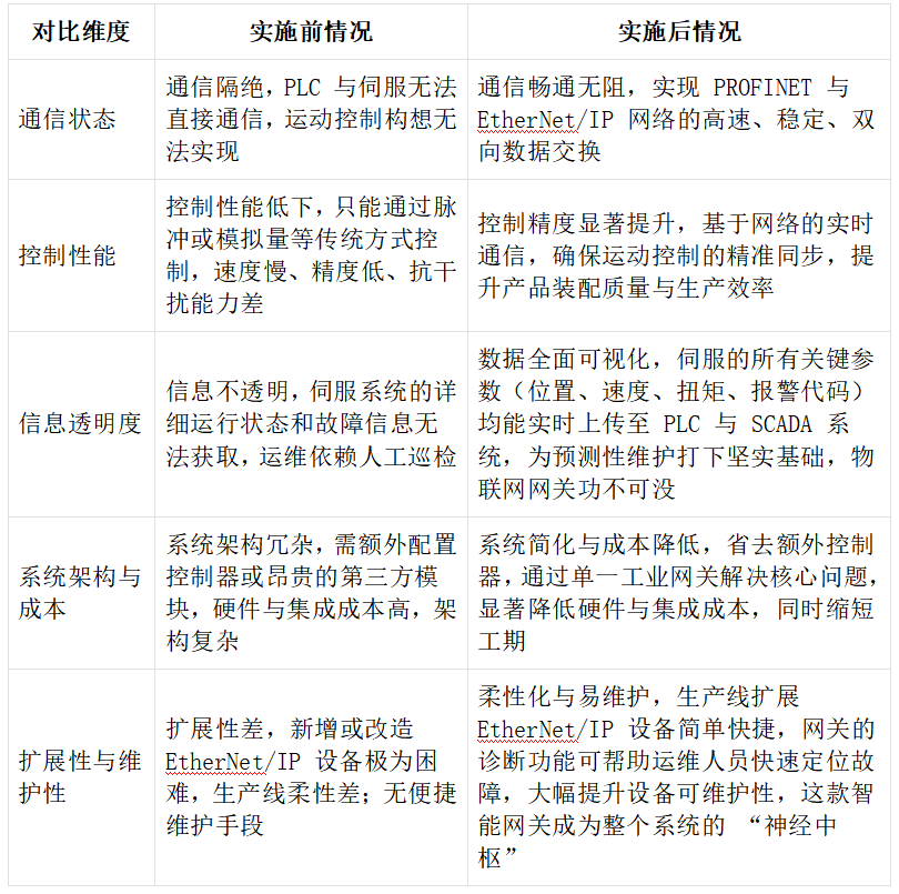
项目痛点:
1.协议壁垒,直接通信无望:西门子S7-1200的PROFINET协议与伺服驱动器的EtherNet/IP协议互不兼容,如同两个使用不同语言的人,无法直接进行指令与状态数据的交换。
2.控制精度难以保证:无法实现实时、高速的位置指令发送和位置反馈接收,导致运动控制存在延迟或误差,影响装配精度和生产节拍。
3.系统集成度低:伺服驱动器成为“信息黑盒”,其运行状态、故障报警、扭矩反馈等关键数据无法上传至主PLC,更无法集成到上层MES(制造执行系统),难以实现预测性维护。
4.布线复杂与成本失控:若为伺服系统单独配置一套支持EtherNet/IP的控制器(如另一品牌PLC),将导致系统架构复杂、硬件成本翻倍、布线工程量大增。
5.调试与运维困难:工程师需要同时掌握两套不同的网络配置与调试工具,增加了人员技能要求与调试周期,日常维护和故障排查也变得异常繁琐。
面对上述挑战,我们引入了捷米特JM-EIPM-PN协议转换网关。这款设备不仅仅是一个简单的协议转换器,它更是一个集成了数据采集器、物联网网关和协议转换网关功能的智能网关。
网关功能简介:
双向协议桥接:核心功能是实现PROFINET和EtherNet/IP之间的双向、高速数据转换。它在PROFINET侧作为IO设备,在EtherNet/IP侧作为适配器,完成两种协议报文的精准“翻译”。
灵活的数据映射:用户可通过直观的配置软件,自由定义西门子PLC的I/O数据区与EtherNet/IP伺服驱动器的Assembly实例数据之间的映射关系,实现控制字、状态字、目标位置、当前位置等关键数据的无缝交换。
边缘侧数据处理:作为一款协议转换网关,它可对采集到的伺服数据进行初步处理,如单位换算、阈值判断、简单逻辑运算,减轻主PLC的负担。
状态监控与诊断:实时监控通信链路状态,一旦出现网络中断或从站故障,能迅速上报诊断信息,便于快速定位问题。

解决方案描述:
本方案的核心是利用捷米特JM-EIPM-PN网关作为通信枢纽。在物理层,网关同时接入PROFINET和EtherNet/IP两个网络;在数据层,它建立起两个网络间数据交换的透明通道。西门子S7-1200PLC无需知晓伺服驱动的具体协议,只需像控制本地PROFINET设备一样,对网关映射的输入输出地址进行读写操作。网关则会实时地将这些命令转换为EtherNet/IP报文,发送给伺服驱动器,并将其反馈数据传回给PLC。

实施过程:
1.硬件连接:将西门子S7-1200的PROFINET端口与网关的PN端口连接;将网关的EIP端口与所有EtherNet/IP伺服驱动器接入同一工业交换机,构成物理网络。
2.西门子侧配置:在TIAPortal工程中,通过GSDML文件安装网关设备。将其添加到PROFINET网络,并分配所需的输入/输出字节长度(例如,32字节输入/32字节输出)。
3.伺服驱动器配置:在伺服专用的配置软件(如Studio5000或伺服自带工具)中,设置每个驱动器的EtherNet/IP参数(如IP地址),并确认其Assembly实例的数据结构。
4.网关配置:使用捷米特提供的配置软件,建立精确的数据映射表。例如,将S7-1200的输出区(控制命令)映射到伺服驱动器的InputAssembly(目标位置、控制模式),将伺服驱动器的OutputAssembly(实际位置、状态字)映射到S7-1200的输入区。
5.程序编写与调试:在S7-1200的PLC程序中,对映射的I/O地址进行编程,实现运动控制逻辑。最后,进行联合调试,优化控制参数,验证通信的实时性与稳定性。

捷米特JM-EIPM-PN网关所代表的异构集成能力,是构建未来智慧工厂的基石。在以下主流且高速发展的行业中,其需求尤为迫切:
1.锂电与光伏制造:该行业生产线对涂布、卷绕、层压等工序的运动控制精度要求极高,设备来源多样,是PROFINET与EtherNet/IP混用的典型场景。此类工业网关是实现整线设备集成的关键。
2.工业机器人与协作机器人:机器人本体内部分关节驱动器常采用EtherNet/IP,而产线主控往往采用西门子PLC。网关能完美实现机器人与主控系统的深度融合。
3.智能物流与仓储:堆垛机、分拣机、AGV调度系统涉及多品牌PLC与驱动器的协同,作为数据采集器和协议转换中心的协议转换网关至关重要。
4.半导体与电子制造:芯片封装、SMT贴片等设备精度至高,对不同品牌高端设备的统一控制需求强烈,此类智能网关是打破技术垄断、实现自主集成的利器。
在自动化车间迈向数字化、智能化的征程中,数据流的畅通是运行的血液。本项目成功验证了捷米特JM-EIPM-PN作为一款多功能工业网关,在解决西门子PROFINET与EtherNet/IP伺服系统集成问题上的卓越价值。它超越了传统数据采集器的范畴,集协议转换、边缘计算、状态诊断于一身,是名副其实的智能网关和物联网网关。
它以其稳定可靠的性能、灵活简便的配置,将复杂的系统集成问题转化为标准化的产品应用,极大地降低了技术门槛和实施成本。展望未来,随着制造业转型升级的深入,这种能够“化繁为简”、赋能存量资产、打通信息壁垒的协议转换网关解决方案,必将在更多代表中国智造方向的行业中绽放异彩,成为推动产业升级不可或缺的技术力量。
原创声明:本文系作者授权腾讯云开发者社区发表,未经许可,不得转载。
如有侵权,请联系 cloudcommunity@tencent.com 删除。
原创声明:本文系作者授权腾讯云开发者社区发表,未经许可,不得转载。
如有侵权,请联系 cloudcommunity@tencent.com 删除。