在传统的“火山模型”执行架构中,一个查询会为每个算子(PlanNode)或每台机器创建大量执行线程,容易出现“线程膨胀”的问题:
简而言之,火山模型在多核、混布、高并发场景下已难以支撑 Doris 的性能需求。为此,Doris 引入 Pipeline 执行模型,以流水线化、任务级调度方式充分释放多核性能潜力。
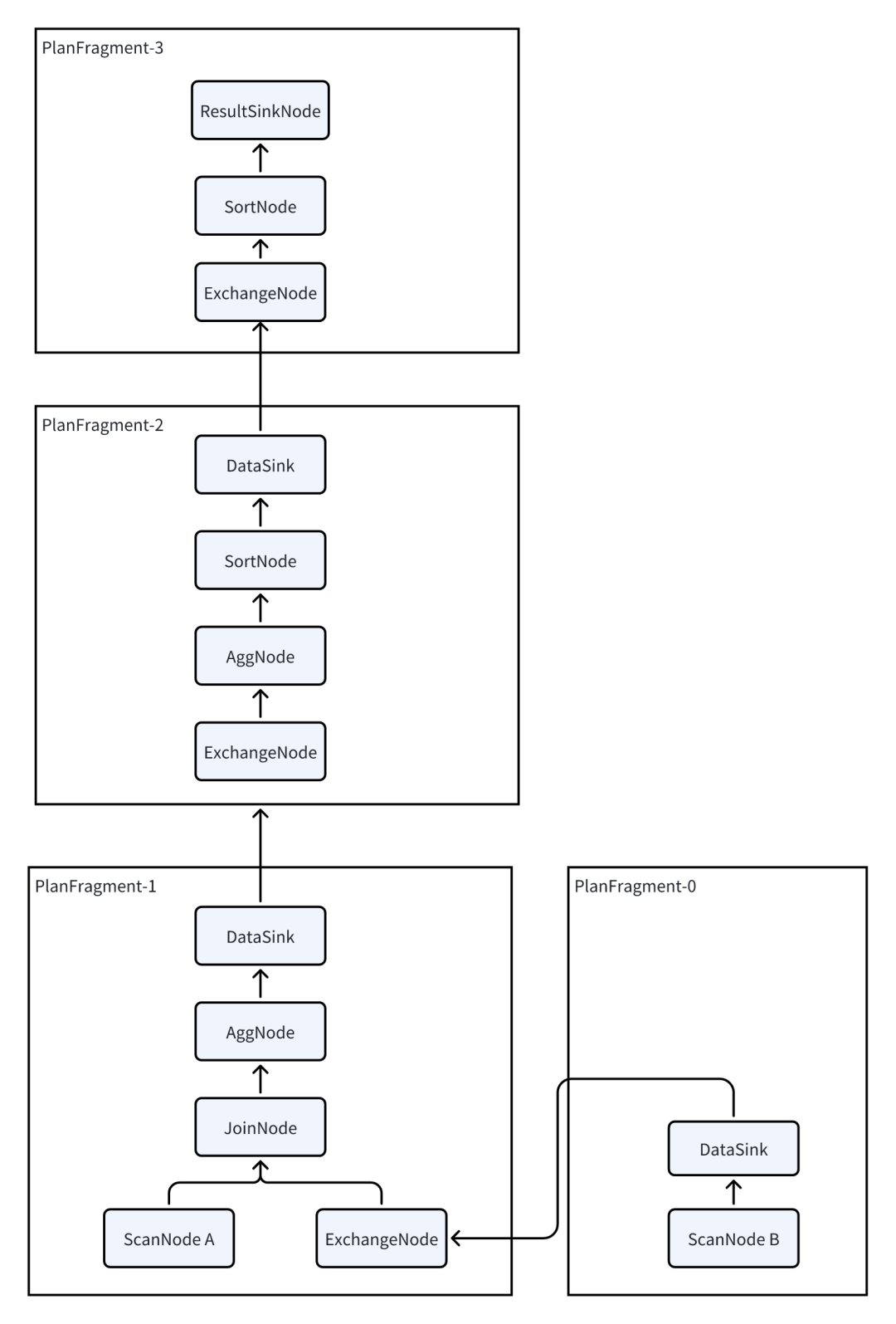
在理解 Pipeline 之前,需要弄清 Doris 的三层规划概念:


当 FE(Frontend)把 SQL 转为 PLAN 并插入 Exchange / DataSink 等节点后,会把 PLAN 切分为若干个 FRAGMENT,分发到各个 BE。BE 收到 Fragment 后,继续把 Fragment 拆成 Pipeline 并实例化为具体任务执行。
SourceOperator 和 SinkOperator 包含,中间连接若干 Operator(算子)。LocalState(比如本地的 HashTable、缓冲等)。JoinBuildOperator / JoinProbeOperator,或 AggSinkOperator / AggSourceOperator)。这样设计的好处是:同一 Pipeline 的不同 Task 使用相同的算子逻辑代码,但持有不同的本地状态,从而实现密集并行处理。
某些算子需要预先收集全部上游数据(或至少一端数据)才能继续后续计算,我们称之为 breaking operator。把它们拆为 Sink(负责收集/写入)和 Source(负责读取/后续处理)两部分,能让流水线继续推进:
JoinBuild(Sink)构建 HashTable,再由 JoinProbe(Source)做探测;AggSink 聚合输入并生成聚合表,再由 AggSource 输出聚合结果给下游;SortSink 收集并排序,SortSource 提供排序后的流。拆分的本质:把需要“全局一致视图”的工作收口到 Sink 端,再由 Source 端消费结果,保证数据一致性的同时仍能并行化处理。
多个 Pipeline 之间不是完全独立的:例如 Hash Join 的 Build 阶段和 Probe 阶段属于两个 Pipeline,Probe 必须等待 Build 完成。Doris 使用 Dependency 机制表达这种关系:
set_ready 通知依赖方;这种触发式调度(event-driven)把控制逻辑从线程数的粗暴增长中解耦出来,使得资源利用更可控。
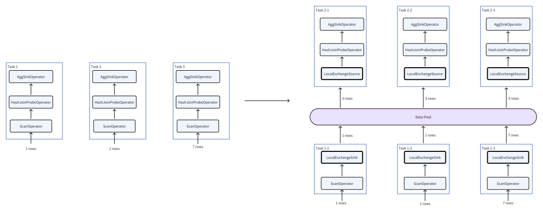
扫描是 IO 密集型的操作。Doris 在 ScanOperator 中引入了动态生成多个 Scanner的机制:
DataQueue,由 ScanOperator 按需读取并送入 Pipeline;
实战建议:在表设计与分桶(bucket)策略上尽量避免极端倾斜,结合 Scan 并行化能获得更稳定的查询性能。
在分布式执行中,数据倾斜会导致某些 Task 处理大量数据,从而拖慢整体查询。Doris 引入 Local Exchange 在本机做局部重分发:

Local Exchange 会在 Planner 中根据规则决定是否插入(例如针对耗时的 Join、聚合、窗口函数等算子),这是一个权衡:引入额外的数据重分发成本,但能有效降低最坏任务延迟。
Doris 的 Pipeline 执行模型把执行计划在 BE 端拆解为逻辑 Pipeline,再把 Pipeline 实例化为可并行的 PipelineTask,通过算子拆分、Scan 并行化与 Local Exchange 三大手段,既保证了并行计算效率,又能有效控制线程膨胀与数据倾斜,是 MPP 查询引擎在多核、多节点下的工程化实现。
往期推荐
Apache Doris 湖仓一体:打破数据边界,解锁实时分析的终极答案
Doris vs ClickHouse 企业级实时分析引擎怎么选?
完
●
数据极客圈子介绍
●
圈子1
Apache Doris社区是目前国内最活跃的开源社区(之一)。Apache Doris(Apache 顶级项目) 聚集了世界全国各地的用户与开发人员,致力于打造一个内容完整、持续成长的互联网开发者学习生态圈!
如果您对Apache Doris感兴趣,可以通过以下入口访问官方网站、社区论坛、GitHub和dev邮件组:
💡官网文档:https://doris.apache.org
💡社区论坛:https://ask.selectdb.com
💡GitHub:https://github.com/apache/doris
💡dev邮件组:dev@doris.apache.org
可以加作者微信(Faith_xzc)直接进Doris官方社区群
圈子2
PowerData是由一群数据从业人员,因为热爱凝聚在一起,以开源精神为基础,组成的数据开源社区。
社区群内会定期组织模拟面试、线上分享、行业研讨、线下Meetup、城市聚会、求职内推等活动,同时在社区群内你可以进行技术讨论、问题请教,结识更多志同道合的数据朋友。
社区整理了一份每日一题汇总及社区分享PPT,内容涵盖大数据组件、编程语言、数据结构与算法、企业真实面试题等各个领域,帮助您提升自我,成功上岸。
可以加作者微信(Faith_xzc)直接进PowrData官方社区群
叮咚✨ “数据极客圈” 向你敞开大门,走对圈子跟对人,行业大咖 “唠” 数据,实用锦囊天天有,就缺你咯!快快关注数据极客圈,共同成长!
点击上方公众号关注我们