首页
学习
活动
专区
圈层
工具
发布
社区首页 >专栏 >硬件加速卡 FPGA硬件加速1- 基于Xilinx XCKU115的半高PCIe x8 硬件加速卡

硬件加速卡 FPGA硬件加速1- 基于Xilinx XCKU115的半高PCIe x8 硬件加速卡

原创
作者头像
用户11859187
发布2025-11-10 11:29:20
发布2025-11-10 11:29:20
1640
举报

一、板卡概述

     本板卡系我公司自主研发,采用Xilinx公司的XCKU115-3-FLVF1924-E芯片作为主处理器,主要用于FPGA硬件加速。板卡设计满足工业级要求。如下图所示: 

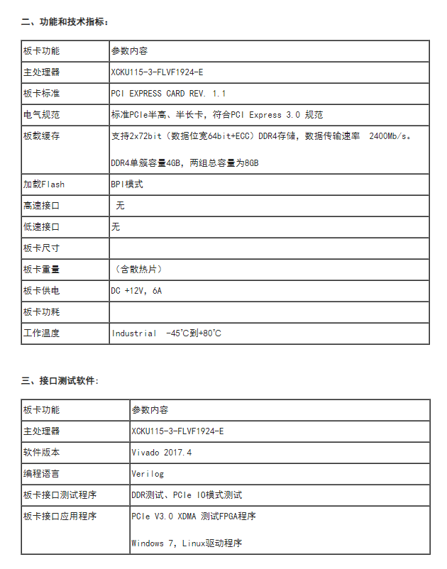
二、功能和技术指标:

四、应用领域 

     FPGA硬件加速

XCKU115,硬件加速卡,XCKU115板卡,FPGA硬件加速

原创声明:本文系作者授权腾讯云开发者社区发表,未经许可,不得转载。

如有侵权,请联系 cloudcommunity@tencent.com 删除。

原创声明:本文系作者授权腾讯云开发者社区发表,未经许可,不得转载。

如有侵权,请联系 cloudcommunity@tencent.com 删除。

评论
登录后参与评论
0 条评论
热度
最新
推荐阅读
领券
问题归档专栏文章快讯文章归档关键词归档开发者手册归档开发者手册 Section 归档