
汇铭达XSP30是一款用于2-4串锂电池升降压快速充电的锂电电池快充芯片,集成了QC2.0/3.0、PD2.0/3.0等快充协议。输出功率达到30W,支持最大充电电流2A
汇铭达XSP30集成了多种快充协议,包括QC2.0/QC3.0、FCP、PD2.0/PD3.0等,能够适配市面上各种PD/QC快充适配器,提供稳定、高效的充电支持。

XSP30支持 4.5V-15V快充输入,快充的加入解决了传统充电慢的问题,节省了充电时间,给用户带来快速高效的充电体验。

XSP30输出功率为5-30W,电池端充电电流最高可达2A, 支持2-4串锂电池充电,可满足大容量电池的充电需求。无论是大容量小家电,还是需要快速充电的锂电池包,XSP30均能在较短时间内为设备补充电量。

XSP30支持自适应适配功能,无论连接的充电器是5V/2A、5V/3A或是9V/2A、9V/3A等等 XSP30都会根据电源功率大小,通过升降压方式自动调整输出功率以适应各类不同充电器,防止充电器功率不足导致充电电器重启不充电。

XSP30内置智能调节功能,可根据设备需求和电池状态自动调节充电电流,有助于提高充电效率。同时,它还配备多重保护机制,包括输入过压、欠压保护,电池过压、过温保护,为设备安全运行提供支持。这种智能调节与多重保护的结合,让用户在充电时能够兼顾效率与安全。

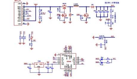
XSP30采用双LED灯充电状态显示,正常充电时CHRG灯常亮,充电异常时STDBY闪烁,充满电时STDBY常亮,这些充电状态显示让充电情况一目了然。

汇铭达XSP30凭借其稳定性能和较广的适用范围,不仅可用于移动小家电、智能家居等设备,也适用于无人机、电池包等需要快速充电的设备。XSP30均能以其稳定的性能,为开发者提供相应的技术支持。
原创声明:本文系作者授权腾讯云开发者社区发表,未经许可,不得转载。
如有侵权,请联系 cloudcommunity@tencent.com 删除。
原创声明:本文系作者授权腾讯云开发者社区发表,未经许可,不得转载。
如有侵权,请联系 cloudcommunity@tencent.com 删除。