

在云原生时代,Serverless架构已经成为企业数字化转型的重要选择。然而,随着业务复杂度的提升,单一云函数已经无法满足复杂的业务逻辑需求。就像乐队需要指挥家一样,多个云函数也需要一个"编排者"来协调它们的演出。
云函数编排技术应运而生,它不仅解决了函数间的协调问题,更为构建复杂的无服务器应用提供了强有力的支撑。想象一下,如果没有编排技术,我们就像在指挥一场没有总谱的交响乐——每个乐手都在各自演奏,结果可想而知。
云函数编排(Function Orchestration)是一种通过定义工作流来协调多个云函数执行的技术。它允许开发者将复杂的业务逻辑分解为多个独立的函数单元,然后通过编排引擎按照预定义的流程执行这些函数。
简单来说,如果把每个云函数比作一个工人,那么编排就是工头,负责安排谁先干活、谁后干活,以及出现问题时该怎么处理。

上图展示了云函数编排的核心架构。编排引擎作为中央控制器,通过状态管理器跟踪执行进度,任务调度器负责函数的调用和资源分配,而错误处理器则确保系统的健壮性。这种设计让整个系统既灵活又可靠,就像一个经验丰富的项目经理在管理一个复杂的项目团队。
云函数编排主要有三种模式:
云函数编排的核心是状态机(State Machine)。每个编排流程都可以表示为一个状态机,其中每个状态对应一个或多个函数的执行。

这个状态图展示了一个典型的数据处理流程。每个状态都是一个独立的云函数,状态间的转换由编排引擎控制。这种设计的好处是显而易见的:每个函数职责单一,易于测试和维护,而且可以根据业务需要灵活调整流程。
云函数编排采用事件驱动模型,通过事件的产生和消费来触发函数执行。

这个时序图清楚地展示了事件驱动的执行流程。每个函数的执行结果都会产生一个事件,编排引擎根据这些事件来决定下一步的操作。这种设计让系统具有很好的解耦性和可扩展性。
编排引擎需要智能地调度函数资源,确保最优的性能和成本效益。

这个流程图展示了资源调度的决策过程。编排引擎会根据当前负载情况智能选择最合适的资源分配策略,既保证了性能,又控制了成本。就像一个聪明的餐厅经理,会根据客流量来决定开放几个服务台。

这个分层架构图展示了云函数编排系统的完整技术栈。从上到下分别是应用层、编排层、执行层和基础设施层。每一层都有明确的职责分工,这种设计既保证了系统的模块化,也便于后续的维护和扩展。
在实际应用中,数据往往需要在多个函数间传递和处理:

这个数据流架构图展示了如何通过编排技术处理复杂的数据pipeline。不同类型的数据走不同的处理路径,最终汇聚到统一的验证和存储环节。这种设计既保证了处理效率,又确保了数据质量。
选择合适的编排模式是成功的关键。这里有一个简单的决策树:

根据这个决策树,我们可以快速确定最适合的编排模式。记住,没有银弹,只有最合适的解决方案。
函数粒度控制:函数不宜过大也不宜过小。过大的函数违背了微服务原则,过小的函数则会增加编排开销。一般建议单个函数的执行时间控制在30秒以内。
资源预热策略:对于频繁调用的函数,可以通过预热机制减少冷启动时间。就像冬天提前热车一样,这个小技巧能显著提升用户体验。
缓存策略设计:合理使用缓存可以大幅提升性能。可以在多个层面设置缓存:函数级缓存、编排级缓存和业务级缓存。

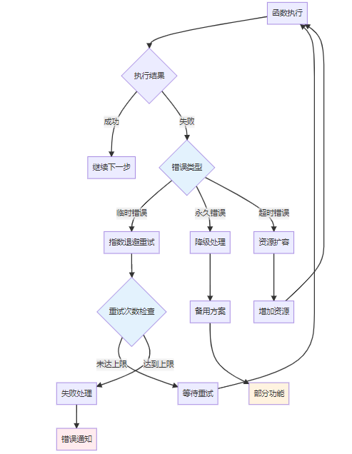
这个错误处理流程图展示了一个完整的容错策略。通过分类处理不同类型的错误,系统可以在各种异常情况下保持稳定运行。关键是要识别错误的本质,然后采取相应的处理策略。
在电商场景中,订单处理是一个典型的编排应用:

这个订单处理流程涉及多个系统的协调,包括库存系统、支付系统、物流系统等。通过编排技术,我们可以确保整个流程的一致性和可靠性。
在大数据处理场景中,编排技术同样发挥着重要作用:
冷启动是Serverless应用的痛点之一。我们可以通过以下策略来缓解:
合理的并发控制可以平衡性能和成本:

这个并发控制流程确保系统在高负载情况下仍能稳定运行,避免资源耗尽和雪崩效应。
云函数编排技术作为Serverless架构的重要组成部分,正在重塑我们构建分布式应用的方式。它不仅提供了强大的功能组合能力,更为开发者带来了前所未有的灵活性。
云函数编排技术还在快速发展中,相信未来会有更多令人兴奋的创新出现。作为开发者,我们需要持续学习和实践,才能在这个变化的时代中保持竞争力。
记住,技术是为业务服务的,选择合适的方案比追求最新的技术更重要。希望这篇文章能为你的云函数编排之旅提供一些有用的指导!
关键词: 云函数编排、Serverless、状态机、事件驱动、微服务架构、性能优化、容错设计、最佳实践