

第一章:云迁移概述 - 什么是云迁移,为什么要上云 第二章:迁移策略解析 - 6R迁移策略详解 第三章:技术架构设计 - 迁移架构的核心组件 第四章:迁移流程实践 - 从评估到上线的完整流程 第五章:最佳实践指南 - 避坑指南和优化建议 第六章:挑战与解决方案 - 常见问题的应对策略
简单来说,云迁移就像是"搬家"——把你的应用系统、数据和业务流程从传统的物理服务器或私有数据中心"搬"到云平台上。但这可不是简单的复制粘贴,而是一个需要精心规划的技术变革过程。
想象一下,你要把一个古董收藏馆搬到新址,不仅要保证每件古董完好无损,还要重新设计展厅布局,甚至可能需要升级保安系统。云迁移也是如此,既要保证业务连续性,又要充分利用云平台的优势。
在数字化浪潮中,不上云就像是在高速公路上骑自行车——不是不能走,但确实有点跟不上时代的节奏。云平台提供的弹性扩展、成本优化、高可用性等特性,让企业能够更好地应对市场变化。

云迁移界有个著名的"6R原则",就像武功秘籍一样,每一种都有其适用场景:
最简单粗暴的方式,就是把应用原封不动地搬到云上。就像搬家时把整个房间的布置完全复制到新房子里。
在迁移过程中进行少量优化,比如将数据库替换为云托管版本。
直接购买SaaS服务替代现有应用,就像搬家时决定买全新家具而不是搬旧的。
为了充分利用云原生特性而重新架构应用,这是最复杂但收益最大的方式。
发现某些应用已经没有存在价值,直接下线。
某些应用暂时不适合迁移,继续在原环境中运行。

一个完整的云迁移架构就像是一座桥梁,连接着传统IT环境和云平台。让我们看看这座桥是如何构建的:

1. 数据迁移层 这是整个架构的核心,负责将数据安全、高效地从源端传输到目标端。就像是一条数据高速公路,需要保证路况良好、车辆安全。
2. 网络连接层 建立本地环境与云平台之间的可靠连接。选择专线还是VPN,就像选择高铁还是飞机,要考虑速度、成本和安全性。
3. 安全防护层 确保迁移过程中的数据安全。毕竟,数据就是企业的生命线,容不得半点马虎。
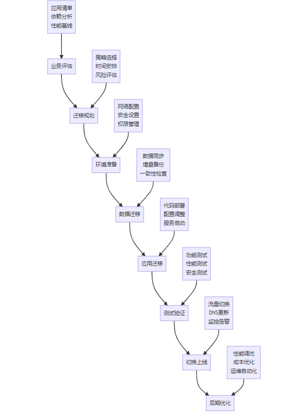
云迁移就像是一场精心策划的大型搬家行动,需要有序进行:

阶段1:业务评估(摸清家底) 就像搬家前要清点家具一样,首先要搞清楚有哪些应用、数据和依赖关系。这个阶段千万不能偷懒,否则后面会有意想不到的"惊喜"。
阶段2:迁移规划(制定搬家计划) 根据评估结果,制定详细的迁移计划。要考虑优先级、时间窗口、回滚方案等。就像搬家要先搬重要物品,后搬不急用的东西。
阶段3:环境准备(布置新家) 在云平台上搭建目标环境,配置网络、安全、监控等基础设施。这就像是在新房子里安装水电,为正式入住做准备。
1. 建立迁移工厂 就像汽车生产线一样,建立标准化的迁移流程和工具链,提高迁移效率和成功率。

2. 数据迁移策略
3. 业务连续性保障
1. 网络优化

2. 存储优化
1. 数据安全担忧 很多企业担心数据上云后的安全性,就像是不敢把贵重物品放在银行保险柜里,总觉得放在自己家里更放心。
解决方案:
2. 网络延迟问题 网络延迟就像是搬家后上班路程变远了,需要重新规划出行路线。
解决方案:

3. 成本控制难题 云平台的按需付费模式就像是吃自助餐,如果不控制,很容易吃撑了钱包。
解决方案:
1. 云原生改造 迁移只是第一步,要真正发挥云平台的价值,还需要进行云原生改造:

2. 持续优化
云迁移就像是一次重要的人生搬家,需要careful planning、systematic execution,以及continuous optimization。记住以下几个关键点:
通过合理的云迁移,企业可以获得:
云迁移不是技术问题,而是业务问题。技术只是手段,业务价值才是目标。希望这篇文章能为你的云迁移之路提供一些有用的指导。
记住,云迁移的最高境界不是把应用搬到云上,而是让业务在云中自由飞翔! ☁️✨
如有疑问,欢迎交流讨论!