

想象一下,如果你住在一栋公寓楼里,突然发现隔壁邻居可以随意进入你的房间,翻看你的私人物品,甚至能够修改你的东西——这听起来是不是很可怕?多租户系统的安全隔离就是要解决这样的问题。
在云计算时代,多租户架构已经成为SaaS产品的标配。但是,如何在共享基础设施的同时确保各租户数据的安全隔离,这就像在热闹的大厦里为每个租户建造一个绝对私密的保险箱一样具有挑战性。
本文将深入探讨多租户系统中的安全隔离机制设计,通过图表和实例帮助大家理解这个"看似简单实则复杂"的技术难题。
多租户系统是指在同一个应用实例中为多个客户(租户)提供服务的架构模式。就像一栋办公大楼可以同时容纳多家公司一样,一个软件系统可以同时服务多个客户。

但是,这些优势的背后隐藏着一个巨大的挑战:如何保证数据安全和租户隔离?
安全隔离可以从三个维度来理解:

根据隔离程度的不同,我们可以将多租户系统分为以下几种类型:
隔离级别 | 描述 | 优点 | 缺点 |
|---|---|---|---|
物理隔离 | 每个租户独立的硬件/VM | 安全性最高 | 成本最高 |
逻辑隔离 | 共享基础设施,软件层隔离 | 成本适中,安全性好 | 复杂度较高 |
共享隔离 | 最小化隔离,主要靠权限控制 | 成本最低 | 安全风险较高 |
数据层是安全隔离的核心战场,这里我们重点讨论几种主流的数据隔离策略。

在共享Schema模式下,最关键的是设计一个健壮的租户标识机制:
-- 示例:用户表设计
CREATE TABLE users (
id BIGINT PRIMARY KEY,
tenant_id VARCHAR(50) NOT NULL, -- 租户标识
username VARCHAR(100) NOT NULL,
email VARCHAR(255) NOT NULL,
created_at TIMESTAMP DEFAULT CURRENT_TIMESTAMP,
-- 复合索引,提高查询效率
INDEX idx_tenant_user (tenant_id, username),
-- 唯一约束:同一租户内用户名唯一
UNIQUE KEY uk_tenant_username (tenant_id, username)
);
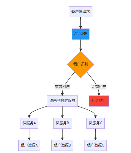
应用层隔离的第一步是准确识别请求来自哪个租户。常见的识别方式包括:

下面是一个典型的租户隔离中间件实现思路:
// 租户隔离中间件示例
class TenantIsolationMiddleware {
async process(request, response, next) {
try {
// 1. 提取租户信息
const tenantId = this.extractTenantId(request);
// 2. 验证租户有效性
await this.validateTenant(tenantId);
// 3. 设置请求上下文
request.context = {
tenantId: tenantId,
tenantConfig: await this.getTenantConfig(tenantId)
};
// 4. 继续处理请求
return next();
} catch (error) {
return response.status(403).json({
error: 'Tenant access denied'
});
}
}
}
网络层隔离主要通过虚拟专用网络(VPN)、虚拟局域网(VLAN)等技术实现:

使用Docker和Kubernetes可以实现更细粒度的网络隔离:
# Kubernetes NetworkPolicy 示例
apiVersion: networking.k8s.io/v1
kind: NetworkPolicy
metadata:
name: tenant-isolation
namespace: tenant-a
spec:
podSelector:
matchLabels:
tenant: tenant-a
policyTypes:
- Ingress
- Egress
ingress:
- from:
- namespaceSelector:
matchLabels:
tenant: tenant-a
egress:
- to:
- namespaceSelector:
matchLabels:
tenant: tenant-a
在多租户环境中,我们需要在传统RBAC基础上增加租户维度:



安全隔离不是一次性工程,需要持续的监控和审计:
多租户系统的安全隔离设计是一个复杂的系统工程,需要在安全性、性能和成本之间找到平衡点。本文介绍的各种隔离机制并非孤立存在,在实际项目中往往需要组合使用,形成一套完整的安全防护体系。
随着云原生技术的发展,多租户安全隔离正朝着以下方向演进:
总的来说,多租户系统的安全隔离是一个"永远在路上"的话题。技术在进步,威胁也在进化,只有持续学习和改进,才能构建真正安全可靠的多租户系统。
希望本文能够为大家在设计多租户系统时提供一些有价值的参考。如果你在实施过程中遇到问题,欢迎交流讨论!
关键词: 多租户系统、安全隔离、数据隔离、权限控制、架构设计 作者说明: 本文适合有一定后端开发经验的技术人员阅读,涉及的技术栈包括数据库设计、微服务架构、容器化等。