

当你的服务器在凌晨3点出问题时,你希望是被系统叫醒,而不是被老板叫醒 😅
在数字化时代,系统故障如同"墨菲定律"一样不可避免。一个好的告警系统就像是我们的"数字保镖",时刻守护着我们的业务系统。

一个完整的告警系统就像一个精密的"雷达网络",需要多个组件协同工作。

数据源层:系统的"眼睛",收集各种监控数据 采集层:数据的"搬运工",负责数据收集和传输 处理层:系统的"大脑",进行数据分析和告警判断 通知层:系统的"嘴巴",负责告警信息的发送 管理层:系统的"指挥部",提供配置和管理功能
数据采集是告警系统的"感官系统",需要全方位收集监控数据。

主要技术选型:
规则引擎是告警系统的"智慧中枢",负责判断何时触发告警。

规则类型示例:

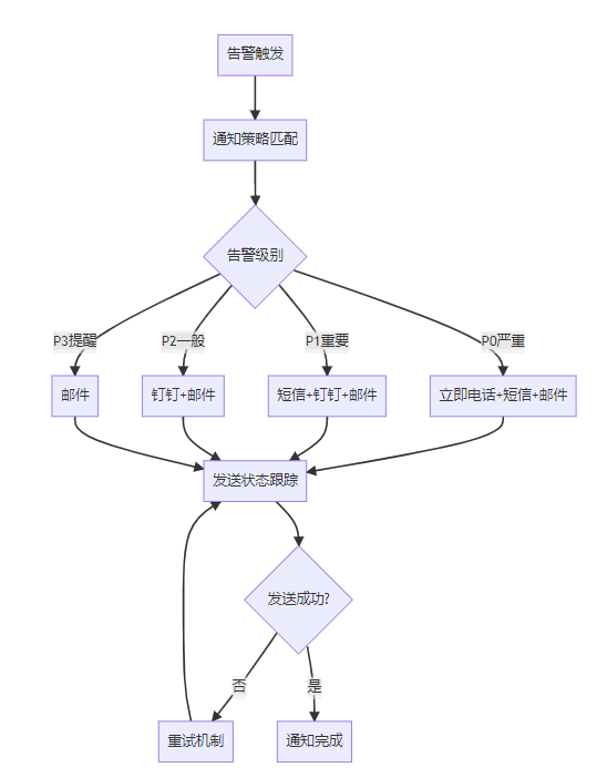
好的告警级别就像"交通信号灯",让人一目了然地知道问题的严重程度。
级别 | 名称 | 响应时间 | 通知方式 | 典型场景 |
|---|---|---|---|---|
P0 | 致命 | 5分钟内 | 电话+短信+IM | 服务完全不可用 |
P1 | 严重 | 15分钟内 | 短信+IM+邮件 | 核心功能异常 |
P2 | 重要 | 30分钟内 | IM+邮件 | 性能严重下降 |
P3 | 一般 | 2小时内 | 邮件 | 轻微异常 |

告警降噪就像"智能过滤器",避免无效告警轰炸。
常用降噪方法:

好的告警通知就像"新闻标题",要在最短时间内传达最关键的信息。
告警通知模板示例:
🚨【P1-严重告警】
时间:2024-07-14 15:30:25
服务:用户支付服务
问题:API响应时间超过5秒
当前值:8.5秒 (阈值: 5秒)
影响:可能导致支付失败
负责人:@张三 @李四
详情:http://monitor.xxx.com/alert/12345
开源方案组合:
商业化方案:
❌ 过度告警:设置过多低级别告警,导致"狼来了"效应 ✅ 精准告警:只保留真正有价值的告警
❌ 单一通道:只依赖一种通知方式 ✅ 多重保障:关键告警使用多种通知渠道
❌ 忽略恢复:只关注故障告警,不关注恢复通知 ✅ 闭环管理:告警和恢复通知都要及时
❌ 缺乏测试:告警规则配置后不进行验证 ✅ 定期演练:定期测试告警流程的有效性
设计一个优秀的运维告警系统就像搭建一座"数字灯塔",为我们的业务系统保驾护航。关键在于:
🎯 明确目标:专注于真正有价值的告警 🏗️ 合理架构:分层设计,职责清晰 ⚙️ 智能策略:精准判断,有效降噪 📢 高效通知:多渠道保障,及时触达 🔄 持续优化:基于数据驱动的迭代改进
记住,最好的告警系统不是告警最多的系统,而是在关键时刻能够准确"发声"的系统。愿你的告警系统成为团队最信赖的"守护神"!
如果觉得有用,别忘了点赞收藏哦!有问题欢迎在评论区讨论交流~
