一、板卡概述
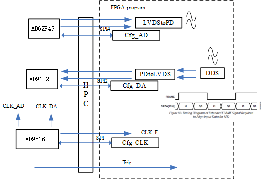
· ADC采用TI的ADS62P49,2通道250M,14bit,共1片;
· DAC采用ADI的AD9122,2通道,16bit,可达1.2G,共1片;
· 时钟采用AD9516,支持板上时钟和外接时钟;
· 共6个SSMB接口,1个FMC/LPC接口


提供ISE或者Vivado版本的 FMC接口 AD输入或者DA输出,时钟配置、外触发接入的参考测试程序,支持的FPGA型号或者板卡见说明书表格。

板卡配置FPGA母板用于模拟信号、无线电、光电的采集场景。
CameraLink模拟源测试, FMC子卡, DSP图像处理, PCIe AD 采集卡

原创声明:本文系作者授权腾讯云开发者社区发表,未经许可,不得转载。
如有侵权,请联系 cloudcommunity@tencent.com 删除。
原创声明:本文系作者授权腾讯云开发者社区发表,未经许可,不得转载。
如有侵权,请联系 cloudcommunity@tencent.com 删除。