首页
学习
活动
专区
圈层
工具
发布
首页
学习
活动
专区
圈层
工具
MCP广场
社区首页 >专栏 >基于Cartographer建图、Fast_LIO2-ICP定位及A*-TEB路径规划的导航方案

基于Cartographer建图、Fast_LIO2-ICP定位及A*-TEB路径规划的导航方案

作者头像
用户2423478
发布2025-10-31 18:35:39
发布2025-10-31 18:35:39
140
举报
文章被收录于专栏:具身小站具身小站

REF:基于 ROS2 平台的室内移动机器人导航系统设计与研究

1. 基础模型

  • SLAM 问题模型
a9c48057668aa20c9782abc11d4e182e.png
a9c48057668aa20c9782abc11d4e182e.png
  • 机器人Link 与 Joint关系模型
0692875c3aab2fe253e2cdde1e40461a.png
0692875c3aab2fe253e2cdde1e40461a.png
  • ROS2 框架结构
561022fdae46c25604f62ba9c678ce85.png
561022fdae46c25604f62ba9c678ce85.png
  • ROS2 通信机制架构
ff80708f1f60d0ab37463075f9139071.png
ff80708f1f60d0ab37463075f9139071.png
  • 导航系统整体框架
e6fbb816265fee5ee384bf291c49c418.png
e6fbb816265fee5ee384bf291c49c418.png
  • 机器人运动框架
a356c74be700f073f9fd02f55f7a6496.png
a356c74be700f073f9fd02f55f7a6496.png
  • 常用距离模型
f8cd6c9fcf72954dcb57f73877eb87cc.png
f8cd6c9fcf72954dcb57f73877eb87cc.png
  • Navigation2 导航框架
149e3f0dc9cde23a46909a1fce047d95.png
149e3f0dc9cde23a46909a1fce047d95.png

2. Cartographer SLAM实现建图

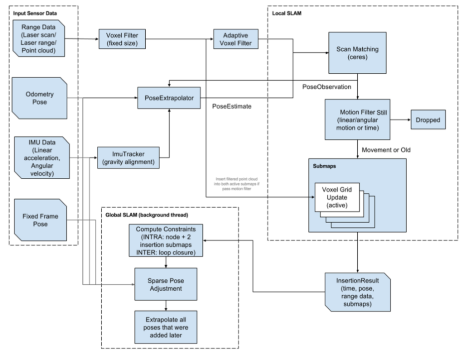
  • 传统Cartographer算法: 在建图时引入了子图(Submap),将雷达扫描获得的位姿数据(Scan)与现有子图使用非线性优化进行对齐(扫描匹配(Scan Matching)),最佳估计位姿加入到现有子图成为下一帧的子图,所有子图组合在一起成为了一个完整的地图。
4ce15204c6ba9d17efd20f72f377a18f.png
4ce15204c6ba9d17efd20f72f377a18f.png
  • 传统Cartographer遇到的问题: 快速原地旋转使 Cartographer 算法建图难以相互匹配,因为激光雷达发射和接收激光束存在时间间隔,激光束是以扇形发射的,而机器人在这个过程中发生运动,激光雷达发射位置和接收位位置不同,解算出的激光束回波时间存在一定误差,导致物体位置解算存在误差,若机器人移动速度越快,则地图漂移和畸变越严重。
26fbeab881f937da887636201603b827.png
26fbeab881f937da887636201603b827.png
  • EKF融合IMU优化Cartographer: 通过虚拟串口获取型号为 GY95T的 IMU的加速度和速度信息,利用扩展卡尔曼滤波将 IMU 数据与车轮里程计数据融合,对里程计数据进行修正,生成新的机器人实际观测里程计数据,并以/odom 发布
eceb1cd5c38c194e96fa176ba85e4631.png
eceb1cd5c38c194e96fa176ba85e4631.png

3. 融合Fast_LIO2和ICP实现3D定位

  • Fast_LIO2算法构建三维点云地图: 建立在高效紧耦合迭代卡尔曼滤波器的基础上,一种快速、稳健且通用的激光惯性里程计框架,可以容许原始点直接注册到点云地图上,即使机器人在混乱的环境中剧烈运动,也能够更加准确可靠的匹配地图
  • 地面分割提取算法(Linefit ground segmentation, LGS): 基于线性拟合的方法实现地面点与非地面点的分离,由水平面或者近似水平面组成的,通过对每个点拟合直线进行判断,将与地面足够接近的点标记为地面点,而非地面点则被视为噪声或障碍物。
  • 迭代最近点(Iterative Closest Point,ICP)算法定位: 通过迭代计算找到两个点云数据之间的最小欧式距离,目的是配准两帧激光点云信息,解算出上一时刻和当前时刻机器人的未知关系,其中误差函数为最小二乘法
f186f06a09777ec0f9f0c2d0c34b9f9e.png
f186f06a09777ec0f9f0c2d0c34b9f9e.png

4. 融合A*和TEB实现路径规划

  • 使用切比雪夫距离优化A*启发函数:
aa9d15eb4e6a9c6de6aebba159907de9.png
aa9d15eb4e6a9c6de6aebba159907de9.png
  • TEB 算法: 规划路径时,生成一系列带有时间信息的离散位姿,通对跟随全局路径、最小化轨迹运行时间、路径最优化、远离障碍物、机器人速度与加速度等多种动态约束进行加权多目标优化,以获取最佳路径。
6aa6b225fe4c5d1d626f8ca0cde2ddb8.png
6aa6b225fe4c5d1d626f8ca0cde2ddb8.png
  • 跟随路径:跟随全局路径使TEB 规划路径更倾向于全局路径
  • 避障约束:使规划路径与障碍物之间保持一定的安全距离
5ad186a47f5f9121e61d579e1335bc35.png
5ad186a47f5f9121e61d579e1335bc35.png
  • 速度和加速度约束:
f844534d816bcb62af69441f9c5a197a.png
f844534d816bcb62af69441f9c5a197a.png
  • 最快路径约束:机器人在路径上的每个位姿之间按照一定的时间间隔均匀分布,路径最短的情况通常是为了实现最短时间路径
f9b2adfc8f42e461f02cad5167f44bfc.png
f9b2adfc8f42e461f02cad5167f44bfc.png
  • 运动学约束:局部路径由多个类似弧线一样的小段组成的流畅轨迹
68618d42be2ec00d9e9c57284010c58d.png
68618d42be2ec00d9e9c57284010c58d.png
本文参与 腾讯云自媒体同步曝光计划,分享自微信公众号。
原始发表:2025-10-24,如有侵权请联系 cloudcommunity@tencent.com 删除

本文分享自 具身小站 微信公众号,前往查看

如有侵权,请联系 cloudcommunity@tencent.com 删除。

本文参与 腾讯云自媒体同步曝光计划  ,欢迎热爱写作的你一起参与!

评论
登录后参与评论
0 条评论
热度
最新
推荐阅读
目录
  • 1. 基础模型
  • 2. Cartographer SLAM实现建图
  • 3. 融合Fast_LIO2和ICP实现3D定位
  • 4. 融合A*和TEB实现路径规划
领券
问题归档专栏文章快讯文章归档关键词归档开发者手册归档开发者手册 Section 归档