大自然是丰富的生物活性分子宝库,为科学研究提供了无数结构独特、功能多样的天然产物。这些天然产物因为多样而高效的生物活性,成为揭示生命现象、探索疾病机制不可或缺的研究工具。它们在细胞信号转导研究、疾病模型构建与机理探索、干细胞和类器研究等多个前沿领域展现出独特的价值。
1. Phorbol 12-myristate 13-acetate (PMA,佛波酯)
Phorbol 12-myristate 13-acetate(PMA,佛波酯)是一种从巴豆属植物中提取的天然萜类化合物。PMA是蛋白激酶 C(PKC)的强效激活剂,可模拟DAG(胞内第二信使)激活PKC及其下游的多条信号通路并调控细胞增殖、分化、凋亡和炎症反应。在科研中,PMA主要用于诱导免疫细胞的分化。例如佛波酯可诱导外周血单核细胞(PBMC)、THP-1单核细胞、RAW264.7单核细胞向巨噬细胞的分化[1-3],处理浓度一般为10-100 nM。PMA还能诱导早幼粒白血病细胞系HL-60和单核细胞白血病细胞系THP-1的分化[4]。PMA在动物实验中也具有重要的应用,佛波酯是一种肿瘤促进剂,特别适合构建动物皮肤系统中的原位肿瘤模型。例如有文献将PMA(5 μg per mice)和DMBA(25 μg per mice)联用诱导小鼠皮肤产生肿瘤样组织[5]。佛波酯还能促进肿瘤的转移,例如利用PMA(30 nM)处理HT-1080细胞(纤维肉瘤细胞),可促进其转移和增殖。PMA还可通过激活免疫细胞(如巨噬细胞、中性粒细胞),以建立动物的急性或慢性炎症模型。例如PMA(2 μg/kg)通过气管内滴注处理小鼠,可以构建急性肺损伤模型[6]。此外,PMA还能模拟T细胞的激活信号,诱导T细胞的成熟以及分泌细胞因子[7]。
范例详解:
J Immunother Cancer. 2023 Oct;11(10):e007230.
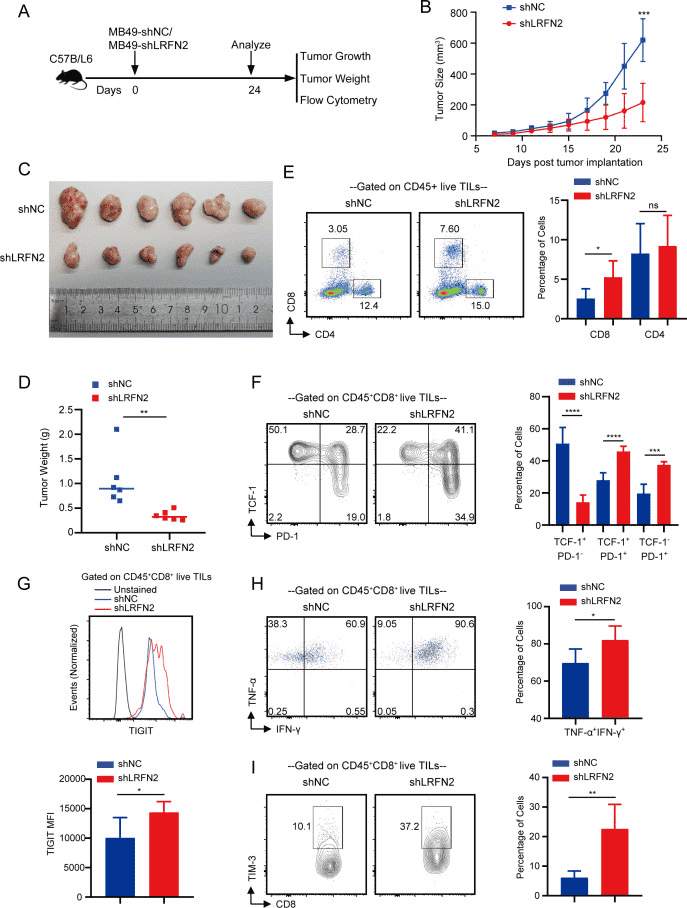
中山大学、中南大学湘雅医院的科研团队在上述文章中探究了膀胱癌(BLCA)细胞的LRFN2(leucine-rich repeat and fibronectin type-Ⅲ domain-containing protein 2)在肿瘤微环境(TME)中的作用,以及它如何影响免疫系统对肿瘤的清除。研究发现,LRFN2在膀胱癌组织中通过抑制CD8+ T细胞的浸润和功能转变,导致BLCA对免疫检查点抑制剂产生抗性。在文中,AbMole的Phorbol 12-myristate 13-acetate(PMA,佛波酯,AbMole,M4647)、Ionomycin(离子霉素,AbMole,M3621)、Monensin(莫能菌素钠盐,AbMole,M6991)等被用于诱导肿瘤浸润性T淋巴细胞(TILs)分泌细胞因子,以检测LRFN2缺陷对CD8+ T细胞的浸润和分化的影响[8]。

图 1. LRFN2 deficiency promote the infiltration and differentiation of CD8+ T cells in vivo[8].
2. Forskolin(毛喉素)
Forskolin(Coleonol,毛喉素,M2191,AbMole)是一种来自毛喉鞘蕊花(Coleus forskohlii)根部的天然产物。Forskolin可激活细胞内的腺苷酸环化酶(Adenylyl Cyclase, AC),使细胞内第二信使cAMP水平迅速升高,进而触发PKA、Epac、CREB等下游信号网络,调控细胞分化、增殖、代谢、分泌、炎症反应等关键生理过程。Forskolin在类器官培养、体细胞重编程、肿瘤代谢等热门领域中有着广泛应用。Forskolin 在胚胎干细胞(ESCs)的培养中,能够通过激活 cAMP 信号通路,影响干细胞的自我更新和分化过程。研究表明,在小鼠胚胎干细胞的培养体系中添加 Forskolin(10μM),能够上调多能性相关基因如Oct4、Sox2和Nanog的表达,从而维持胚胎干细胞的自我更新[9]。Forskolin还可通过激活AC,提高体细胞重编程为诱导多能干细胞的效率[10]。Forskolin 对类器官的生长和分化也具有调节作用。Forskolin在肠道类器官的培养中,可以促进肠道干细胞的增殖和分化,使类器官形成更加完整的隐窝和绒毛结构。在肝脏类器官的研究中,Forskolin(毛喉素)可以调节肝脏类器官中肝细胞的功能成熟,促进肝脏特异性基因如白蛋白和细胞色素P450家族基因的表达[11]。Forskolin也是胆管和胰腺类器官培养中的重要工具,毛喉素可以通过激活CFTR通道,刺激类器官腔内的液体分泌,模拟类器官的生理功能。此外,实验人员可通过Forskolin处理类器官(例如结肠类器官),通过类器官腔体的肿胀情况,以鉴定CFTR功能的异常和研究囊性纤维化的发生机制[12]。
范例详解
Cancer Lett. 2024 Oct 02;605:217284
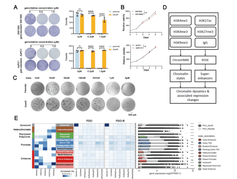
上海交通大学附属仁济医院的科研团队在该文章中探究了胰腺导管腺癌(PDAC)对Gemcitabine耐受的发展过程,以及该过程中的动态表观遗传景观,并重点研究了超级增强子及其调节作用。在具体实验中,研究者使用了AbMole的多款产品,包括Gastrin-I (M9320, AbMole),重组HGF蛋白(M10352, AbMole),Forskolin (M2191, AbMole), Y27632 (M1817,AbMole), A83-01 (M5037, AbMole), Dexamethasone (M2176, AbMole), Prostaglandin E2 (M5929, AbMole), Nicotinamide (M4896, AbMole)用于培养PDO类器官并获得成功[13]。

图 2. Alterations in Chromatin States in Chemo-Resistant Pancreatic Cancer Cells[13]
3. Quercetin(槲皮素)
Quercetin(槲皮素,M3902,AbMole)是一种存在于多种植物中的天然黄酮类化合物,具有广泛的生物活性。其显著的抗氧化能力体现在能直接清除多种自由基,并上调超氧化物歧化酶等内源性抗氧化酶的活性,从而缓解氧化应激。在抗肿瘤方面,槲皮素可有效抑制结肠癌、乳腺癌及淋巴瘤等多种肿瘤细胞系的增殖,其机制涉及阻滞细胞周期于G2/M期,并诱导肿瘤细胞凋亡[14, 15]。在衰老研究领域,槲皮素通过激活SIRT1等关键因子,有助于维持端粒长度、清除功能异常的线粒体,进而延缓细胞衰老,并对神经退行性疾病展现出潜在的干预价值[16]。此外,槲皮素还通过抑制NF-κB和MAPK等炎症信号通路,有效减少TNF-α、白细胞介素-6等促炎介质的产生,表现出强大的抗炎潜力。综上所述,槲皮素(Quercetin)通过多靶点作用机制,在抗氧化、抗肿瘤、抗衰老及抗炎等多个生物医学研究领域展现出重要的应用价值。
范例详解
Nat Commun. 2023 Nov 27;14(1):7783.
中国科学院深圳先进技术研究院、上海交通大学的实验人员在上述文章中探究了局部释放氢气(H₂)能否重塑衰老微环境,从而改善老年动物个体模型中受损骨骼的修复能力。在实验中,科研人员将AbMole的三款产品:Ruxolitinib(AbMole,M1787)、Quercetin(AbMole,M3902)和Dasatinib(AbMole,M1701)用于研究细胞的衰老变化[17]。

图 3. The effect of H2 on senescent osteocytes harvested from aging bone from 24-month-old mice after 3 days of treatment[17].
4. Monocrotaline(Crotaline,野百合碱)
野百合碱(Monocrotaline,MCT,AbMole,M4282)是一种从Crotalaria retusa L种子中提取的吡咯烷类生物碱,作为重要的研究工具被广泛应用于构建肺动脉高压(PAH)、急性肺损伤(ALI)、静脉闭塞性肝病(VOD)等多种动物疾病模型。Monocrotaline在进入动物体内后,可通过细胞色素P450酶代谢转化为活性产物——脱氢野百合碱。该代谢物随血液循环富集于肺部等高灌注器官,通过诱导血管内皮细胞损伤、破坏一氧化氮信号传导及激活应激通路,引发一系列病理变化。Monocrotaline可在大鼠、小鼠等多种动物体内诱导平滑肌异常增殖及血管重塑反应,并在短期内诱发肺动脉高压。例如有文献报道通过单次皮下注射Monocrotaline(60 mg/kg)诱导SD大鼠肺动脉高压模型,Monocrotaline溶解于1 N HCl中,然后用0.5 N NaOH调节pH至7.4,最后用无菌PBS稀释溶液[18]。Monocrotaline还可溶于75%的乙醇中,经腹腔注射Monocrotaline(12 mg/kg,共注射两次,间隔一周)诱导Swine(猪)肺动脉高压模型[19]。
5. Capsaicin(辣椒素)
Capsaicin(辣椒素,AbMole,M3422)是辣椒中的主要活性成分,Capsaicin是一种瞬时受体电位香草素1(TRPV1)离子通道的激活剂。TRPV1是一种非选择性阳离子通道,广泛存在于感觉神经元中,参与疼痛信号的传导。Capsaicin与TRPV1结合后,会激活该通道,导致钙离子和钠离子内流,从而引发疼痛和灼热感。Capsaicin(辣椒素)可用于动物疼痛模型的构建,例如在动物(如大鼠、小鼠)体内局部注射辣椒素,通过观察动物的行为学变化(如舔爪、抬足),可以高效地评估新型镇痛剂的效果。Capsaicin还具有肿瘤抑制活性,其作用机制包括细胞周期阻滞、诱导凋亡、抑制血管生成和转移。此外,Capsaicin还可以通过增加活性氧(ROS)水平,破坏线粒体膜电位,最终导致肿瘤细胞死亡。有研究发现利用Capsaicin持续激活TRPV1受体,可诱导实验动物对慢性疼痛的脱敏,例如神经病理性疼痛、关节炎和肌肉疼痛。
范例详解
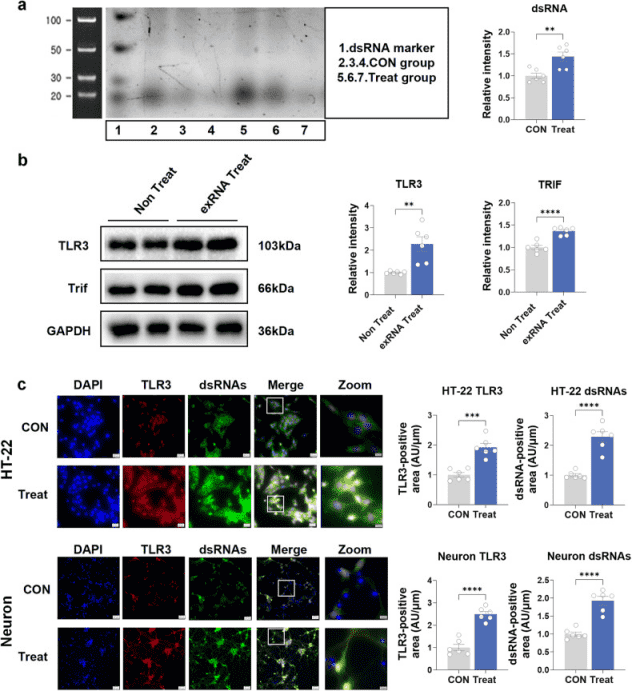
Signal Transduct Target Ther. 2023 Aug 7;8(1):292. (IF = 52.7) 四川大学华西医院、法国巴黎萨克雷大学、美国约翰・霍普金斯大学的科研团队在上述文章中探究了慢性神经病理性疼痛(由神经原发性损伤引发)造成的认知障碍(如记忆下降、执行功能受损)的分子机制。实验人员建立了小鼠坐骨神经慢性压迫损伤(CCI)模型,发现在CCI引起的慢性疼痛过程中施万细胞会释放 exRNAs(尤其是 dsRNAs),这些 dsRNAs 通过外周-中枢通讯(如血液循环、囊泡载体)到达海马,与神经元上的 TLR3 结合,激活下游 TRIF/RIP3/MLKL 炎症通路和凋亡通路,损伤海马突触可塑性(树突棘密度降低、突触蛋白 PSD95 和 SYN 表达下降),最终导致认知障碍。由AbMole提供的Capsaicin(辣椒素,AbMole,M3422)在本文中作为诱导细胞慢性疼痛的造模剂,被实验人员用于处理施万细胞,以验证上述机制[20]。

图 4. Administration of dsRNA/TLR3 inhibitor improves cognitive decline induced by chronic neuropathic pain in mice[20].
6. QS-21(Stimulon)
QS-21(Stimulon,M10611,AbMole)是一种从皂皮树(Quillaja saponaria)树皮中提取的皂苷类化合物。QS-21可通过多种途径增强机体的免疫反应,例如QS-21可作用于抗原呈递细胞(如树突状细胞)和 T 细胞,增强树突状细胞的抗原呈递能力,同时刺激Th2和Th1细胞介导的免疫反应。此外,QS-21(M10611,AbMole) 还能够激活 NLRP3 炎性小体,进而释放 caspase-1 依赖性细胞因子 IL-1β 和 IL-18,这些细胞因子可以促进 Th17 细胞的成熟或驱动 INF-γ 介导的 Th1 反应[21-23]。由于其强大的免疫刺激作用,QS-21作为免疫佐剂已被广泛应用于多种疫苗的研发,包括肿瘤、疟疾、结核病毒等多种疫苗。例如有研究表明QS-21可以作为免疫佐剂在小鼠模型中诱导百日咳疫苗的体液和细胞反应[24]。
7. Emetine(依米丁,吐根碱)
Emetine(依米丁,AbMole,M2666)是一种从吐根属植物中提取的异喹啉类生物碱,作为一种高效的蛋白合成抑制剂在科研中发挥着重要作用。其核心机制在于靶向结合真核生物核糖体40S亚基,抑制翻译延伸过程,从而迅速“冻结”细胞内蛋白质的合成。这一特性使其成为研究蛋白的功能或半衰期的有力工具。在动物实验中,依米丁展现出广泛的抗病原体活性。它能够通过直接抑制病毒RNA聚合酶(如寨卡病毒的RdRp)、干扰宿主蛋白合成及破坏溶酶体功能等多种途径,有效抑制多种RNA病毒的复制。Emetine还能通过耗竭关键的短半衰期蛋白(如运动或细胞骨架组装相关的蛋白),抑制阿米巴原虫和疟原虫等寄生虫的对实验动物的感染。Emetine还显示出抗肿瘤活性,可通过抑制蛋白合成和调控MAPK、Wnt/β-catenin等信号通路,抑制胃癌等癌细胞增殖并诱导凋亡。此外,在肺动脉高压动物模型的研究中,Emetine能通过降低BRD4等关键蛋白表达,抑制肺动脉平滑肌细胞的异常增殖,缓解小鼠模型的症状。
范例详解
Nat Cell Biol. 2024 Jun;26(6):917-931. (IF = 19.6)
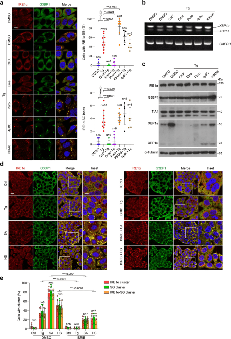
武汉大学、中科院遗传与发育生物学研究所的科研团队在上述论文中探究了哺乳动物内质网应激传感器 IRE1α的动态组装机制,及其与应激颗粒(SGs)的功能关联。实验人员发现IRE1α 与 SGs 存在动态的共定位现象,并且IRE1α 的胞质linker区域存在着保守的内在无序区(IDRs,富含谷氨酰胺 Q 和丝氨酸 S),该区域是其与 SGs 结合的核心。并且IRE1α-SGs结合形成的复合物可以通过增强 XBP1 通路活性提升细胞应激耐受。来自AbMole的Emetine(吐根碱,AbMole,M2666)作为蛋白质翻译的抑制剂,可通过稳定细胞内的多聚核糖体,阻止核糖体游离 mRNA 与 RNA 结合蛋白(如 G3BP1)相互作用,从而抑制 SGs 的组装。因此,Emetine 被用于验证IRE1α 成簇对 SGs 的依赖性[25]。

图 5. Effects of small-molecule protein translation, IRE1α Kinase/RNase or ISR inhibitors upon IRE1α-SG clusters[25]
8. Thapsigargin(毒胡萝卜素)
Thapsigargin(毒胡萝卜素,AbMole,M7409)是一种从植物毒参 (Conium maculatum)中分离的天然萜内酯,作为一种高度特异性的内质网Ca²-ATP酶抑制剂,在细胞信号转导研究中扮演着关键角色。Thapsigargin的核心作用机理在于不可逆地抑制位于内质网膜上的SERCA泵,该泵的正常功能是将胞质中的Ca²⁺主动泵回内质网腔储存。Thapsigargin通过抑制SERCA,直接阻断了上述过程,导致内质网腔内的Ca²⁺被耗竭,而胞质内的Ca²⁺浓度则被动且持续地升高。这种Ca²⁺稳态的破坏会引发一系列下游事件:首先,内质网腔由于Ca²⁺耗竭而感知到“应激”,从而激活未折叠蛋白反应;如果应激无法缓解,细胞将最终走向凋亡。其次,胞质Ca²⁺的升高能激活诸如钙调蛋白等信号分子,并可能影响线粒体功能。基于这一独特机理,Thapsigargin已经成为构建细胞内质网应激模型、研究钙离子相关信号通路的常用诱导剂。Thapsigargin(毒胡萝卜素)在癌症研究中,被用于选择性诱导肿瘤细胞凋亡。在神经退行性疾病领域,Thapsigargin常被用来在体外模拟由内质网应激驱动的细胞死亡模型,以研究阿尔茨海默病等病理过程。Thapsigargin在免疫学研究中,因其不依赖IP3受体即可升高胞质Ca²⁺的特性,被广泛用于激活T淋巴细胞和肥大细胞,研究Ca²⁺信号在免疫激活中的作用。
范例详解
J Food Sci. 2023 Jan;88(1):523-536.
吉林农业大学的科研人员在该文章中探究了金针菇多糖(FVP)对 HepG2细胞的凋亡诱导机制,并发现FVP可通过激活PLC-IP3通路诱导内质网应激(ERS)和钙离子稳态失衡,并最终导致HepG2 细胞的凋亡。来自AbMole的Thapsigargin(毒胡萝卜素,AbMole,M7409)作为ERS应激和钙离子紊乱的诱导剂,在上述实验中被用作阳性对照处理HepG2细胞[26]。

图 6. FVP-induced cell apoptosis through ERS in HepG2 cells[26]
9. Ceruletide(Caerulein,雨蛙素)
Ceruletide(雨蛙素,Cerulein,AbMole,M9316)是一种从澳大利亚青蛙皮肤中分离的生物活性十肽,其结构与哺乳动物胆囊收缩素(CCK)高度相似,能够以高亲和力激活CCK1和CCK2受体。在实验中,该化合物是建立疾病模型的重要工具,例如雨蛙素通过高剂量重复给药可诱导急性胰腺炎模型:在大鼠中按5μg/kg剂量每30分钟静脉注射一次,或在小鼠中按50μg/kg剂量每小时腹腔注射一次,均可导致急性胰腺炎的典型病理特征,包括腺泡细胞坏死、水肿和炎症浸润;延长给药周期还能建立慢性胰腺炎模型。此外,Cerulein(Ceruletide,Caerulein)还能剂量依赖性地延迟胃排空(有效剂量0.05-5μg/kg)并抑制结肠运动,被广泛应用于胃排空延迟、肠麻痹等胃肠动力紊乱疾病的研究。这些特性使其成为研究胰腺疾病和胃肠动力障碍不可或缺的实验工具。
范例详解
Cell Signal. 2025 Feb;126:111518.
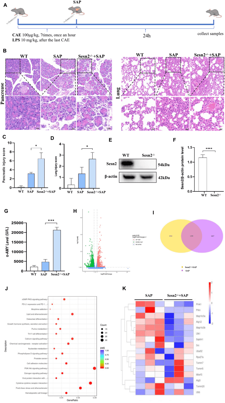
首都医科大学的科研人员在上述论文中探究了Sestrin2(Sesn2)在重症急性胰腺炎(SAP)中的作用及机制。实验人员发现Sesn2 作为一种应激诱导蛋白,可通过调节 PINK1-Parkin 信号通路平衡线粒体自噬(Mitophagy)和凋亡,从而减轻胰腺损伤、线粒体功能障碍及炎症水平;Sesn2还能提高线粒体膜电位,降低线粒体超氧化物水平和细胞凋亡率,促进单核巨噬细胞向 M2 抗炎表型分化。AbMole的Ceruletide(Caerulein,雨蛙素,FI-6934,AbMole,M9316) 主要用于构建 SAP 动物模型。具体方法为:对野生型和Sesn2敲除小鼠,先禁食 12 小时,然后每小时腹腔注射 100μg/kg 雨蛙素,共注射7次,在最后一次雨蛙素注射后,腹腔注射 10mg/kg的LPS 以此诱导 SAP 模型,上述发现为研究 Sesn2 在 SAP 中的调控作用提供了实验基础。

图 7. Knockout of SESN2 aggravates pancreatic impairment in SAP mice induced by LPS and CAE[27]
10. Cryptotanshinone(隐丹参酮)
Cryptotanshinone(Tanshinone c,隐丹参酮,AbMole,M3982)是一种从丹参中提取的活性分子,Cryptotanshinone可以调节多个信号通路。Cryptotanshinone可与STAT3的SH2结构域结合,抑制STAT3的二聚化和磷酸化。隐丹参酮通过抑制STAT3可下调抗凋亡蛋白和上调促凋亡蛋白。此外,Cryptotanshinone还可以抑制肿瘤细胞的迁移和侵袭。Cryptotanshinone(Tanshinone c)还对NF-κB 和MAPK 等关键炎症信号通路具有抑制活性。此外,Cryptotanshinone作为一种醌类化合物,它本身具有清除自由基的能力,并可通过激活Nrf2 通路来上调体内抗氧化酶的表达。
范例详解
Acta Pharmacol Sin. 2020 May;41(5):650-660.
中国药科大学的科研团队在该文章中探究了酸性鞘磷脂酶(ASM)下调对大鼠血管内皮瘦素抵抗的改善作用及机制。AbMole的Cryptotanshinone((Tanshinone c,隐丹参酮,AbMole,M3982)在本研究中作为STAT3的抑制剂被实验人员使用。以证实瘦素抵抗中Akt磷酸化的降低依赖于STAT3磷酸化的抑制[28]。

图 8. ASM downregulation increased eNOS/NO signaling in RAECs[28].
11. Celastrol(雷公藤红素,Tripterine)
雷公藤红素(Celastrol,AbMole,M3884)是一种从雷公藤(Tripterygium wilfordii)中提取的天然活性成分,因其多效性曾被《Cell》杂志列为最具潜力的天然候选化合物之一。Celastrol具有多靶点调控活性,其科研应用广泛,涵盖抗肿瘤、代谢及神经退行性病变等领域。Celastrol作为一种蛋白酶体抑制剂,可抑制20S蛋白酶体的胰凝乳蛋白酶样活性(IC50 = 2.5 μM)。Celastrol还可通过上调IκB-α、Bax等靶蛋白表达,显著抑制肿瘤细胞的增殖,其抗肿瘤机制还涉及组蛋白修饰的调控,如通过NuA4和Swr1复合物影响组蛋白乙酰化。此外,Celastrol(雷公藤红素)还可靶向VDAC2诱导线粒体功能障碍,触发铁死亡和凋亡。在肥胖研究领域中,Celastrol(Tripterine)还可以逆转高脂饮食小鼠的肥胖表型。
范例详解
ACS Appl Mater Interfaces. 2024 Sep 11;16(36):47270-47283. 青岛大学的科研人员在上述文章中开发了一种无载体纳米系统(BCC)作为肿瘤的原位疫苗,其主要成分为抗肿瘤化合物Celastrol(雷公藤红素,Tripterine)和光热剂CyI。BCC可在近红外(NIR)照射下产生热量,加速生物活性物质Celastrol 的释放,并通过Celastrol 和光热诱导免疫原性细胞死亡,激活树突状细胞(DCs)的成熟,招募细胞毒性T淋巴细胞(CTLs),减少免疫抑制细胞(如MDSCs、Tregs),重塑肿瘤免疫微环境;在小鼠模型中,BCC不仅抑制原发肿瘤,还能通过长期免疫记忆抑制远端肿瘤生长和肺转移,且生物安全性良好[29]。在实验中,科研人员使用了由AbMole提供的雷公藤红素(Celastrol,Tripterine,AbMole,M3884)。

图 9. Therapeutic results of BCC in the bilateral tumor mice model[29].
12. Rotenone(鱼藤酮)
鱼藤酮(Rotenone,AbMole,M6209)是一种从鱼藤属(Derris)植物中提取的天然异黄酮类化合物,Rotenone是一种线粒体电子传递链复合物I的高亲和力抑制剂。在神经科学领域,鱼藤酮可通过诱导活性氧(ROS)的产生、α-突触核蛋白磷酸化及泛素-蛋白酶体系统的紊乱,建立帕金森病(PD)的动物模型,表现为黑质多巴胺能神经元选择性损伤和运动功能障碍。还有研究发现,鱼藤酮可通过激活p38-Parkin-ROS反馈通路导致小鼠PD样病理。此外,鱼藤酮还通过CD11b-NOX2轴激活小胶质细胞,促进神经炎症和神经元凋亡,抑制该轴可减轻神经退行性变。Rotenone(鱼藤酮)还是一种昆虫抑制剂,鱼藤酮的处理显著影响昆虫的嘌呤和氨基酸代谢。鱼藤酮还常用于研究不同处理条件下的线粒体呼吸功能的变化。
范例详解
Redox Biol. 2021 Feb;39:101786.
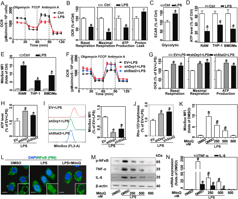
第四军医大学的科研团队在上述文章中发现Stat2-Drp 通路介导的线粒体质量增加,是巨噬细胞向促炎表型分化的必要条件。与静息巨噬细胞相比,LPS 激活的巨噬细胞线粒体质量显著升高,且线粒体出现形态重塑、呼吸减弱、膜电位(Δψm)降低,ROS产生增多等现象。在机制上,LPS 通过激活 TLR4,促进 Stat2 磷酸化;磷酸化的 Stat2 进一步使 Drp1 在 S616 位点磷酸化,增强 Drp1 介导的线粒体分裂。Stat2 和 Drp1的磷酸化共同导致线粒体质量增加。AbMole的Rotenone (鱼藤酮,AbMole,M6209)被用来抑制线粒体电子传递链,以探究巨噬细胞的氧化磷酸化相关指标的变化(如 ATP 生成、质子泄漏),从而验证 LPS 激活后巨噬细胞线粒体呼吸功能的变化。

图 10.Stat2-Drp1 induces mitochondria in LPS-activated macrophages to generate ROS rather than ATP
参考文献及鸣谢
[1] Yu Gao, Laurence Flori, Jérome Lecardonnel, et al., Transcriptome analysis of porcine PBMCs after in vitro stimulation by LPS or PMA/ionomycin using an expression array targeting the pig immune response, 11(1) (2010) 292.
[2] Marc Daigneault, Julie A Preston, Helen M Marriott, et al., The identification of markers of macrophage differentiation in PMA-stimulated THP-1 cells and monocyte-derived macrophages, 5(1) (2010) e8668.
[3] Jeanette Gieche, Jana Mehlhase, Anke Licht, et al., Protein oxidation and proteolysis in RAW264. 7 macrophages: effects of PMA activation, 1538(2-3) (2001) 321-328.
[4] Peter E Newburger, Margaret E Chovaniec, Joel S Greenberger, et al., Functional changes in human leukemic cell line HL-60. A model for myeloid differentiation, 82(2) (1979) 315-322.
[5] Sidney Belman, Arthur Sellakumar, Maarten C Bosland, et al., Papilloma and carcinoma production in DMBA‐initiated, onion oil‐promoted mouse skin, (1990).
[6] KENT J Johnson, PETER A %J The American Journal of Pathology Ward, Acute and progressive lung injury after contact with phorbol myristate acetate, 107(1) (1982) 29.
[7] Charles E Whitehurst, Teri G Boulton, Melanie H Cobb, et al., Extracellular signal-regulated kinases in T cells. Anti-CD3 and 4 β-phorbol 12-myristate 13-acetate-induced phosphorylation and activation, 148(10) (1992) 3230-3237.
[8] A. Yu, J. Hu, L. Fu, et al., Bladder cancer intrinsic LRFN2 drives anticancer immunotherapy resistance by attenuating CD8(+) T cell infiltration and functional transition, Journal for immunotherapy of cancer 11(10) (2023).
[9] Fahimeh Varzideh, Jessica Gambardella, Urna Kansakar, et al., Molecular mechanisms underlying pluripotency and self-renewal of embryonic stem cells, 24(9) (2023) 8386.
[10] Giuseppe Scesa, Raffaella Adami, Daniele %J Cells Bottai, iPSC preparation and epigenetic memory: does the tissue origin matter?, 10(6) (2021) 1470.
[11] C. Loerch, L. P. Szepanowski, J. Reiss, et al., Forskolin induces FXR expression and enhances maturation of iPSC-derived hepatocyte-like cells, Frontiers in cell and developmental biology 12 (2024) 1383928.
[12] D Muilwijk, E de Poel, P van Mourik, et al., Forskolin-induced swelling of intestinal organoids predicts long-term cystic fibrosis disease progression, (2021) 2021.02. 01.21250609.
[13] D. Wei, L. Yuan, X. Xu, et al., Exploring epigenetic dynamics unveils a super-enhancer-mediated NDRG1-β-catenin axis in modulating gemcitabine resistance in pancreatic cancer, Cancer letters 605 (2024) 217284.
[14] M. Ogrodnik, Y. Zhu, L. G. P. Langhi, et al., Obesity-Induced Cellular Senescence Drives Anxiety and Impairs Neurogenesis, Cell Metab 29(5) (2019) 1061-1077.e8.
[15] M. Kedhari Sundaram, R. Raina, N. Afroze, et al., Quercetin modulates signaling pathways and induces apoptosis in cervical cancer cells, Biosci Rep 39(8) (2019).
[16] Z. Cui, X. Zhao, F. K. Amevor, et al., Therapeutic application of quercetin in aging-related diseases: SIRT1 as a potential mechanism, Front Immunol 13 (2022) 943321.
[17] S. Chen, Y. Yu, S. Xie, et al., Local H(2) release remodels senescence microenvironment for improved repair of injured bone, Nat Commun 14(1) (2023) 7783.
[18] J. Liao, S. S. Xie, Y. Deng, et al., PRDX6-mediated pulmonary artery endothelial cell ferroptosis contributes to monocrotaline-induced pulmonary hypertension, Microvascular research 146 (2023) 104471.
[19] X. Cai, Z. Wei, Y. Shen, et al., Pulmonary artery denervation by noninvasive stereotactic radiotherapy: a pilot study in swine models of pulmonary hypertension, Nat Commun 16(1) (2025) 558.
[20] X. Zhang, R. Gao, C. Zhang, et al., Extracellular RNAs-TLR3 signaling contributes to cognitive impairment after chronic neuropathic pain in mice, Signal transduction and targeted therapy 8(1) (2023) 292.
[21] P. Wang, Natural and Synthetic Saponins as Vaccine Adjuvants, Vaccines 9(3) (2021).
[22] C. Pifferi, R. Fuentes, A. Fernández-Tejada, Natural and synthetic carbohydrate-based vaccine adjuvants and their mechanisms of action, Nature reviews. Chemistry 5(3) (2021) 197-216.
[23] Q. Zhu, R. Zhang, Z. Zhao, et al., Harnessing phytochemicals: Innovative strategies to enhance cancer immunotherapy, Drug resistance updates : reviews and commentaries in antimicrobial and anticancer chemotherapy 79 (2025) 101206.
[24] B. Yang, D. Zhu, Y. Zhou, et al., Liposome and QS-21 Combined Adjuvant Induces theHumoral and Cellular Responses of Acellular Pertussis Vaccine in a Mice Model, Vaccines 11(5) (2023).
[25] S. Liu, X. Zhang, X. Yao, et al., Mammalian IRE1α dynamically and functionally coalesces with stress granules, Nature cell biology 26(6) (2024) 917-931.
[26] M. Ding, K. Lv, D. Zhang, et al., Effect of Flammulina velutipes polysaccharides on endoplasmic reticulum stress-mediated apoptosis by activating PLC-IP3 pathway in HepG2 cells, Journal of food science 88(1) (2023) 523-536.
[27] M. K. Herbert, P. Holzer, Standardized concept for the treatment of gastrointestinal dysmotility in critically ill patients--current status and future options, Clinical nutrition (Edinburgh, Scotland) 27(1) (2008) 25-41.
[28] B. B. Cai, Y. N. Lu, M. Xu, Acid sphingomyelinase downregulation alleviates vascular endothelial leptin resistance in rats, Acta pharmacologica Sinica 41(5) (2020) 650-660.
[29] M. Zhang, Y. Zhao, B. Lv, et al., Engineered Carrier-Free Nanosystem-Induced In Situ Therapeutic Vaccines for Potent Cancer Immunotherapy, ACS applied materials & interfaces 16(36) (2024) 47270-47283.
原创声明:本文系作者授权腾讯云开发者社区发表,未经许可,不得转载。
如有侵权,请联系 cloudcommunity@tencent.com 删除。
原创声明:本文系作者授权腾讯云开发者社区发表,未经许可,不得转载。
如有侵权,请联系 cloudcommunity@tencent.com 删除。