一、板卡概述
基于FMC兼容1.8V IO的Full Camera Link 输出子卡支持Base、Middle、Full Camera link信号输出,兼容1.8V、2.5V、3.3V IO FPGA信号输出。适配xilinx不同型号开发板和公司内部各FMC载板。板卡适应用专业图像应用,模拟源输出等。

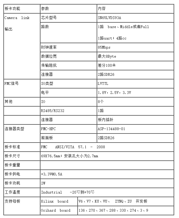
二、技术参数

三、软件支持
板卡提供对应FPGA载板的模拟Camera link信号输出接口程序,包括Camera link 、uart、CC信号;外部GPIO、RS232测试信号。

四、板卡应用
工业图像输出、图像模拟源

4路光纤卡, ADC子卡, FPGA板卡, K7板卡, XCKU115加速卡, 国产替代, Camera Link 输出子卡
原创声明:本文系作者授权腾讯云开发者社区发表,未经许可,不得转载。
如有侵权,请联系 cloudcommunity@tencent.com 删除。
原创声明:本文系作者授权腾讯云开发者社区发表,未经许可,不得转载。
如有侵权,请联系 cloudcommunity@tencent.com 删除。