
🔥个人主页:@草莓熊Lotso的个人主页 🎬作者简介:C++研发方向学习者 📖个人专栏:《C语言》 ⭐️人生格言:生活是默默的坚持,毅力是永久的享受。
--在ANSI C的任何一种实现中,存在两个不同的环境:

--那么我们翻译环境是怎么把源代码转换为可执行的机器指令的呢?这里我们就得详细的了解一下翻译环境所做的事。
翻译环境是由编译和链接两个大的过程组成,而编译又可以分解成:预处理(预编译),编译,汇编这三个过程。

⼀个C语言的项目中可能有多个 .c 文件⼀起构建,那多个 .c 文件如何生成可执行程序呢?
我们再把编译器展开为3个过程看看(以gcc为例),如下图:

--在预处理阶段,源文件和头文件会被处理成为.i为后缀的文件。如果我们想要在gcc环境下进行观察对test.c文件预处理后的.i文件,命名如下:
1. gcc -E test.c -o test.i
预处理阶段主要处理那些源文件中#开始的预编译指令。比如:#include,#define,处理的规则如下所示:
经过预处理后的 .i 文件中不再包含宏定义,因为宏已经被展开。并且包含的头文件都被插入到 .i 文件中。所以当我们无法知道宏定义或者头文件是否包含正确的时候,可以查看预处理后的 .i 文件来确认。
这里先简单的介绍一下,后面会更新预处理详解来更加深入的分享预处理的相关知识。
--编译过程就是预处理后的文件进行一系列的:词法分析,语法分析,语义分析及优化,生成相应汇编代码文件。
编译过程的命令如下:
1. gcc -S test.i -o test.s
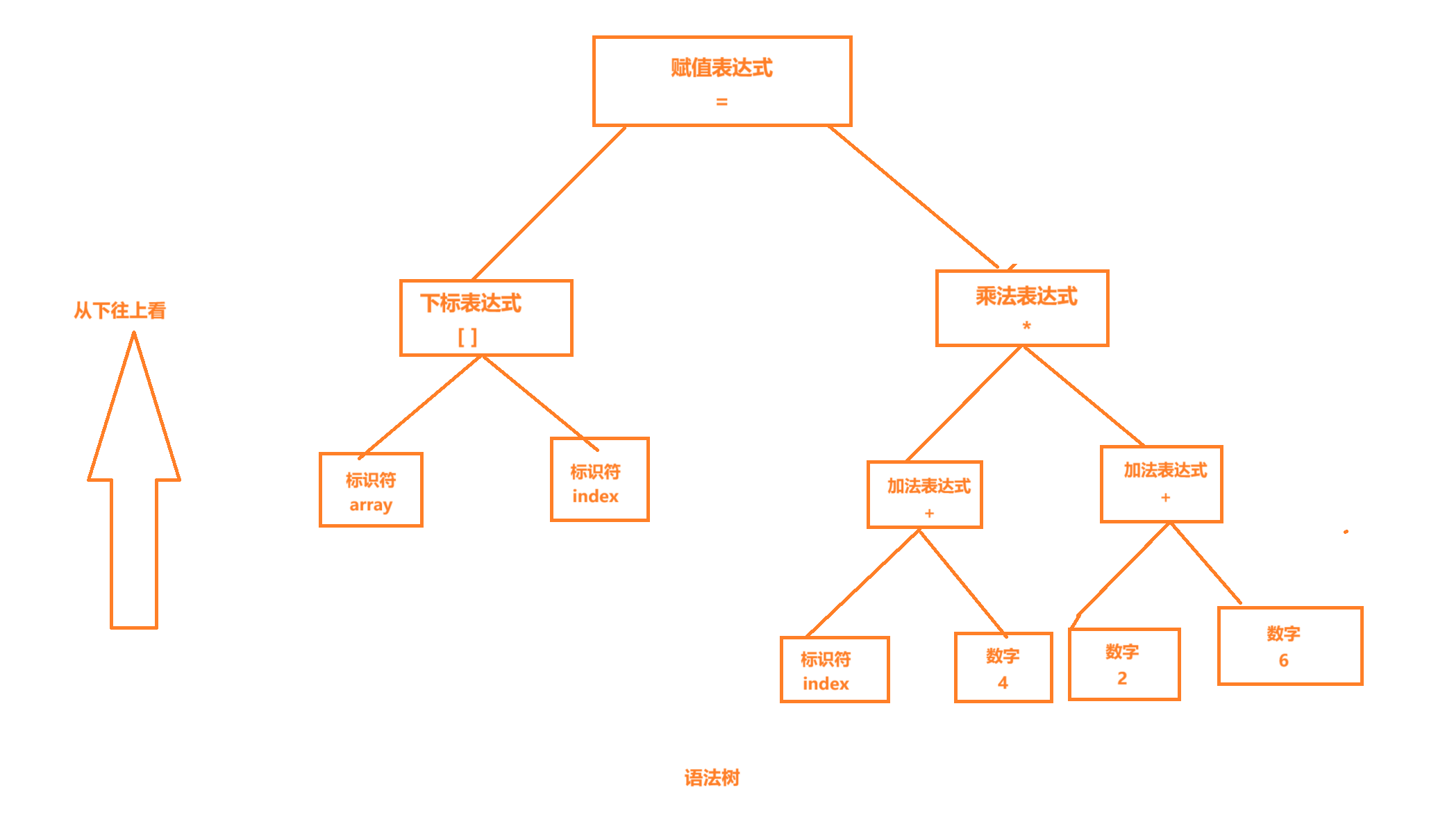
对下面代码进行编译的时候,会怎么做呢?假设有下面的代码:
1. array[index] = (index+4)*(2+6);
--将源代码程序被输入扫描器,扫描器的任务就是简单的进行词法分析,把代码中的字符分割成一系列的记号(关键字,标识符,自变量,特殊字符等)。
上面的代码进行词法分析后得到了如下16个记号:
记号 | 类型 |
|---|---|
array | 标识符 |
[ | 左方括号 |
index | 标识符 |
] | 右方括号 |
= | 赋值 |
( | 左圆括号 |
index | 标识符 |
+ | 加号 |
4 | 数字 |
) | 右圆括号 |
* | 乘法 |
( | 左圆括号 |
2 | 数字 |
+ | 加号 |
6 | 数字 |
) | 右圆括号 |
接下来语法分析器将会对扫描产生的记号进行语法分析,从而产生语法树。这些语法树是以表达式为节点的树。

由 语义分析器来完成语义分析,即对表达式的语法层面分析。编译器所能做的分析是语义的静态分析。静态语义分析通常包括声明和类型的匹配,类型的转换等。这个阶段会报告错误的语法信息。

汇编器是将汇编代码转变成机器可执行的指令(2进制的指令),每⼀个汇编语句几乎都对应⼀条机器指令。就是根据汇编指令和机器指令的对照表一一的进行翻译,也不做指令优化。
汇编的命令如下:
1. gcc -c test.s -o test.o
比如:
在⼀个C的项目中有2个.c文件( test.c 和 add.c ),代码和图示如下:
test.c:
#define _CRT_SECURE_NO_WARNINGS
#include<stdio.h>
//声明外部符号的
extern int g_val;
extern int Add(int, int);
int main()
{
int a = 10;
int b = 20;
int c = Add(a, b);
printf("c = %d\n", c);
printf("g_val = %d\n", g_val);
return 0;
}add.c:
#define _CRT_SECURE_NO_WARNINGS
int g_val = 2025;//全局变量
int Add(int x, int y) //函数
{
return x + y;
}运行结果:

编译过程图示解析:

我们来思考两个问题:
答案是都不可以,无论是上述那种情况,最后都会发生编译错误。

往期回顾:
【通关文件操作(上)】--文件的意义和概念,二进制文件和文本文件,文件的打开和关闭,文件的顺序读写
【通关文件操作(下)】--文件的顺序读写(续),sprintf和sscanf函数,文件的随机读写,文件缓冲区,更新文件
结语:本篇文章就到此结束了,继前面一篇文章后,在此篇文章中给大家分享了编译与链接中的翻译环境和运行环境,预处理,编译,汇编,链接等知识点,后续会继续分享预处理的详解,如果文章对你有帮助的话,欢迎评论,点赞,收藏加关注,感谢大家的支持。