

某大型集装箱码头计划对其调度系统进行升级。码头现场拥有多台不同时期购入的岸边集装箱起重机(岸桥)和场桥,其控制系统核心PLC来自不同厂商,主要包括:
罗克韦尔(AB)ControlLogix/CompactLogix系列:使用原生EtherNet/IP协议。
西门子S7-1500/1200系列:使用PROFINET或S7协议。
三菱FX5U/Q系列:使用SLMP(三菱连接协议)或CC-Link IE。

核心痛点如下:
1. 协议异构,无法直接互联:中央控制室的调度服务器通常基于通用的TCP/IP以太网通讯,无法直接与现场设备的专用工业协议(如EtherNet/IP)对话。
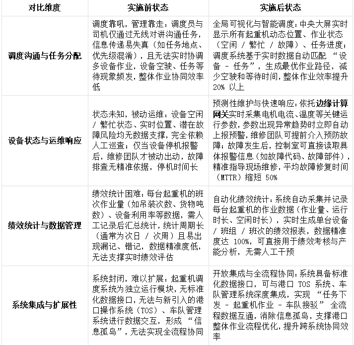
2. 监控盲区与调度滞后:调度员无法实时获取所有起重机的精确位置、负载状态、运行效率、故障报警等关键数据。调度指令依赖对讲机和人工经验,无法实现基于实时数据的智能优化派工,导致设备等待、任务排队等现象。
3. 运维成本高昂:每台设备都是一个独立的信息孤岛,故障诊断需要工程师亲临现场,连接各自的PLC进行排查,费时费力。
4. 数据价值埋没:大量运行数据沉睡在本地PLC中,无法汇聚形成大数据,从而无法进行设备健康预测、能效分析和全生命周期管理。
为解决上述痛点,我们引入了捷米特JM-EIP-TCP协议转换网关。这款产品不仅仅是一个简单的协议转换器,更是一个集成了数据采集器、协议转换和边缘计算网关能力的智能网关。
网关功能简介:
双向协议转换:作为EtherNet/IP与TCP/IP之间的桥梁。在EtherNet/IP侧,它作为适配器,主动采集罗克韦尔PLC的数据;在TCP/IP侧,它作为服务器,将采集到的数据以标准格式(如Modbus TCP、自定义JSON等)提供给中央调度系统。
多品牌PLC接入:除了原生支持罗克韦尔EtherNet/IP外,通过强大的驱动库,该工业网关 还能通过TCP端口与西门子、三菱等支持Socket通讯的PLC进行数据交换,实现“一网关,通多品牌”。
数据集中采集:作为现场的数据采集器,它能够同时从多个PLC的指定标签或寄存器中读取数据(如大车/小车位置、起升高度、重量、故障代码等),并进行打包和标准化。
边缘侧预处理:具备边缘计算网关的能力,可在数据源头进行初步处理,如数据过滤、报警判断、单位换算、数据缓存等,有效减轻调度服务器网络压力与计算负荷。

1. 系统拓扑重构

2. 实施过程
网关配置:使用捷米特提供的配置软件,为连接罗克韦尔PLC的网关创建EtherNet/IP驱动,并定义需要采集的数据标签(如 `Crane_A.Position_X`, `Crane_A.Alarm_Word`)。为连接西门子/三菱PLC的网关创建TCP驱动,设置好目标PLC的IP地址和端口,并映射需要读写的DB块或软元件地址。
数据映射:在网关内,将采集到的所有原始数据,统一映射到网关本身提供的标准Modbus TCP保持寄存器区,或者封装成统一的JSON数据包。
调度系统对接:在中央调度服务器的软件中,只需配置与各个网关的Modbus TCP连接,或通过简单的Socket通讯解析JSON数据包,即可轻松获取所有起重机的实时数据。调度系统无需关心底层复杂的PLC协议。

捷米特JM-EIP-TCP网关所代表的智能网关解决方案,其“打通异构数据”的核心能力,在众多快速发展的行业中都是刚需。我们强烈推荐以下主流且前景广阔的行业:
1. 智能物流与仓储:自动化立库(ASRS)中堆垛机、分拣机、AGV等设备品牌混杂,通过物联网网关可实现统一调度,大幅提升出入库效率。
2. 新能源锂电池制造:前段、中段、后段生产设备来自不同厂商,协议各异。数据采集器是构建MES系统,实现全流程数据追溯与品控管理的基石。
3. 智能装备与远程运维:对于大型工程机械、电梯、空调机组等,通过内置工业网关,制造商可以实现对全球设备的远程监控、故障诊断和预测性维护,变卖产品为卖服务。
4. 半导体与电子制造:该行业对设备稼动率和洁净环境要求极高,边缘计算网关能实时采集设备运行参数与环境数据,并与MES/EMS系统联动,确保生产的高效与稳定。

六、 总结
港口起重机统一监控项目的成功,是工业网关 在复杂工业场景下价值的集中体现。捷米特JM-EIP-TCP网关,以其物联网网关的连接能力、数据采集器的汇聚能力和边缘计算网关的预处理能力,成功将异构的设备群转化为标准化的数据源,彻底打破了信息孤岛。
它不仅仅是一个通讯模块,更是港口智能化转型的“数据中枢”。通过低成本、快部署的方式,它激活了沉睡的设备数据,赋能了中央调度系统,最终实现了调度智能化、运维精准化和管理精细化。随着工业互联网的深入发展,这种具备强大集成能力的智能网关,必将在更多追求效率与智能的行业领域中,成为构建未来智慧工厂、智慧物流、智慧城市不可或缺的基础设施与核心驱动力。
《具体内容配置过程及其他相关咨询请与武工留言交流》
原创声明:本文系作者授权腾讯云开发者社区发表,未经许可,不得转载。
如有侵权,请联系 cloudcommunity@tencent.com 删除。
原创声明:本文系作者授权腾讯云开发者社区发表,未经许可,不得转载。
如有侵权,请联系 cloudcommunity@tencent.com 删除。