首页
学习
活动
专区
圈层
工具
发布
社区首页 >专栏 >单细胞空间--纤维相关蛋白阳性成纤维细胞调控伴瘤栓肾细胞癌的肿瘤微环境重构

单细胞空间--纤维相关蛋白阳性成纤维细胞调控伴瘤栓肾细胞癌的肿瘤微环境重构

原创
作者头像
追风少年i
发布2025-10-27 10:28:10
发布2025-10-27 10:28:10
1080
举报

作者,Evil Genius

经历了这么多,真的感觉到,没有人容易,但是大家也都在努力的前进。

生信职场或者科研的第一课,就是基础代码能力,有了这个1,后面无数的0才有意义。

今天我们分享文献,清华大学发的文章。

知识积累

肾脏肿瘤是第三大常见的泌尿系统恶性肿瘤,占所有成人癌症的2% ~ 3%。其中超过90%为起源于肾小管上皮细胞的肾细胞癌(RCC),而透明细胞肾细胞癌是最主要的亚型(约75%)。在RCC中,肿瘤可能侵入肾静脉或下腔静脉形成瘤栓(TT),约有4%~10%的RCC患者会受此影响。瘤栓的存在显著影响RCC的临床分期、手术策略和预后。既往研究已证实,瘤栓是一个强烈关联更差生存率和更高复发风险的不良预后因素。此外,高级别的瘤栓增加了手术的复杂性和风险,进而导致更高的围手术期并发症(34%)和死亡率(10%)。

最近的基因组研究发现,瘤栓很可能起源于原发肿瘤的亚克隆,且仅带有极少的额外突变。值得注意的是,来自伴瘤栓患者的原发肿瘤,其突变负荷和基因组不稳定性(尤其是在BAP1、SETD2等染色质重塑基因中)显著高于不伴瘤栓患者的原发肿瘤。

结果1、单细胞图谱构建

瘤栓相关的肿瘤微环境变化

首先在同一TT患者体内比较了不同组织区域(AT、PT、TT)的细胞组成。结果显示,AT与肿瘤(PT/TT)之间存在显著差异:AT富集正常上皮细胞和NK/B细胞等,而肿瘤区域则富集癌细胞、肿瘤内皮细胞和调节性T细胞、巨噬细胞等。然而,PT与TT之间的细胞比例无统计学差异。

比较了伴TT与不伴TT患者在其原发肿瘤(PT) 中的细胞组成。关键发现是:与不伴TT的患者相比,伴TT患者的PT中具有更高比例的成纤维细胞和更低比例的自然杀伤(NK)细胞。

细胞通讯分析进一步显示,在伴TT的RCC肿瘤微环境中,成纤维细胞拥有最活跃的细胞间相互作用,提示其在协调细胞间通讯中可能扮演核心角色。

结果2、肾细胞癌的空间组织结构

细胞在肿瘤内的空间位置被揭示与其功能和状态密切相关。

10X Visium数据,包括肿瘤-正常组织交界区、肿瘤核心区和免疫阳性区的样本。

cell2location对每个空间转录组样本进行了细胞类型的空间定位。同时,利用stLearn(整合空间位置、形态学和基因表达)鉴定了每个空间转录组样本内的空间域。

通过整合所有空间转录组样本的空间域,我们在RCC的TME内鉴定出23个不同的CNs,并将其分类为无癌细胞niche(CN1-11)或富集癌细胞niche(CN12-23)

发现关键细胞niche CN15:

组成特征: CN15是一个由EMT样癌细胞、周期中癌细胞和成纤维细胞共同富集的空间单元。

核心发现: CN15在伴瘤栓(TT)的RCC患者的原发肿瘤(PT)中显著扩张。这一发现通过了多重免疫荧光等独立实验方法的验证,且在排除多种混杂因素后依然成立。

成纤维细胞的核心作用:

成纤维细胞相关的细胞niche(CN7, CN15)出现频率很高,提示其在RCC中作用广泛。

空间网络分析显示,成纤维细胞能与B细胞、巨噬细胞、血管平滑肌细胞、上皮细胞以及癌细胞(形成CN15) 等多种细胞相互作用,表明其功能异质性强,是TME中的关键“协调者”。

结果3、肾细胞癌发生与进展中的基质重塑

对成纤维细胞及其他间充质细胞进行了亚群分析,鉴定出12个间充质细胞亚群,包括2个血管平滑肌细胞(vSMC)亚群、4个周细胞亚群、5个成纤维细胞亚群和系膜细胞。

血管周围细胞(vSMC/周细胞)的状态改变:

分析发现,vSMC2和周细胞2亚群在肿瘤(PT/TT)中比例增加,而vSMC1主要存在于正常组织(AT)中。

vSMC2和周细胞2高表达与细胞外基质(ECM)重塑和干细胞特性相关的基因,表明在RCC肿瘤发生过程中发生了血管周围细胞状态的改变和潜在的血管重塑。

成纤维细胞亚群的特征与鉴定:

在五个成纤维细胞亚群中,FAP+ 成纤维细胞和CYSLTR2+ 成纤维细胞被鉴定为潜在的癌症相关成纤维细胞(CAFs)。

证据如下:

它们在肿瘤组织(PT)中显著富集。

在空间位置上,它们主要分布于肿瘤核心区和癌细胞富集的细胞niche(CNs)中。

它们无法被正常肾脏的间充质细胞标签所注释,表明它们是肿瘤演化过程中的重塑产物。

它们表达多种CAFs和肌成纤维细胞的标志物。

成纤维细胞与瘤栓(TT)的关键关联:

比较伴TT与不伴TT的患者发现,伴TT患者的原发肿瘤(PT)和甚至其癌旁组织(AT)中,FAP+ 和 CYSLTR2+ 成纤维细胞的比例都显著升高。这一发现在TCGA数据库、独立验证队列的多组学数据以及多重免疫荧光实验中均得到证实。

细胞互作分析显示,FAP+ 成纤维细胞在伴TT的RCC肿瘤微环境中拥有最活跃且高度激活的相互作用。

最关键的是,在伴TT患者中显著扩张的关键细胞niche CN15(富含EMT样癌细胞和成纤维细胞)中,其中的成纤维细胞几乎全部是FAP+ 成纤维细胞。

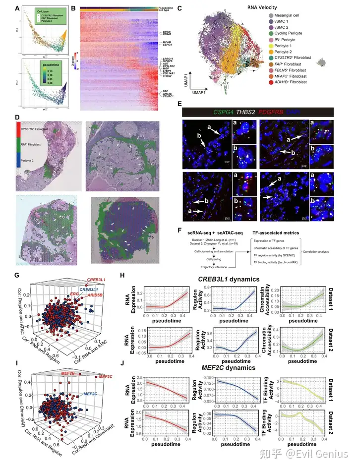
结果4、RCC中的周细胞-成纤维细胞转化:从周细胞2到CYSLTR2+成纤维细胞,再到FAP+成纤维细胞

发现细胞转化路径: 明确了一条清晰的细胞转化路径:肿瘤周细胞(Pericyte 2)→ CYSLTR2+ 成纤维细胞(过渡状态)→ FAP+ 成纤维细胞(终末状态)。该路径通过拟时序分析、RNA速率和空间转录组学等多重技术得到证实。

揭示转化在TT形成中的关键作用:

在伴TT的RCC患者中,这一周细胞-成纤维细胞转化过程被显著激活和加速。

肿瘤内皮细胞高表达的PDGFB通过PDGFRβ信号驱动了这一转化。

转化过程中的细胞(周细胞、过渡态和终末态)高表达促癌胶原基因,共同构成了促肿瘤微环境。

阐明核心转录调控机制:

CREB3L1:其活性和表达在转化过程中逐渐上调,是启动和维持FAP+ 成纤维细胞身份的关键促进因子。

MEF2C:其活性和表达在转化过程中逐渐下调,作为周细胞身份的"守护者",其抑制可能解除了对成纤维细胞程序的刹车,从而允许转化发生。

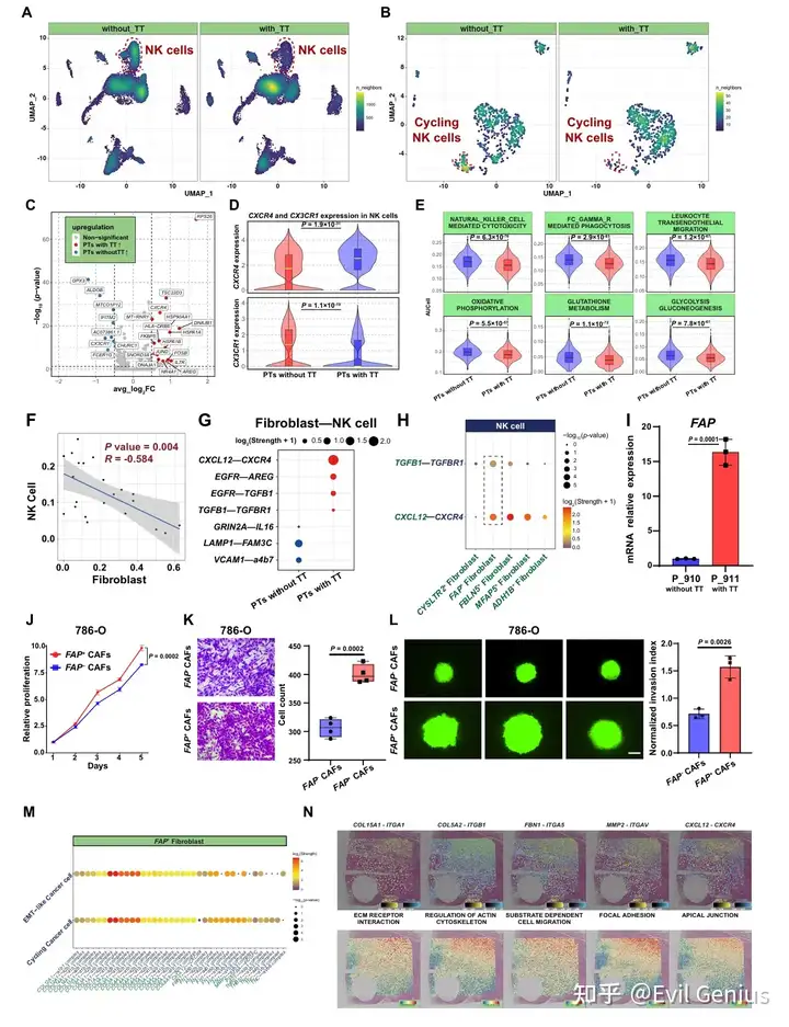
结果5、FAP+ 成纤维细胞介导NK细胞抑制并直接调控癌细胞促进瘤栓发展

FAP+ 成纤维细胞介导NK细胞抑制

现象: 在伴TT患者的PT中,NK细胞的比例和增殖能力(周期中的NK细胞)显著降低,功能受损(细胞毒性、迁移能力下降),且表现出更不成熟的基因特征(高表达CXCR4,低表达CX3CR1)。

机制:

相关性: 成纤维细胞的总比例与NK细胞的比例和细胞毒性呈显著负相关。

相互作用: 细胞通讯分析发现,在伴TT患者中,成纤维细胞(尤其是FAP+ 亚群)通过CXCL12-CXCR4和TGFB1-TGFBR1信号通路与NK细胞发生特异性相互作用。这两种信号分别可诱导NK细胞静息和抑制其代谢(糖酵解和氧化磷酸化),从而导致NK细胞功能失调。

核心角色: 回归模型显示,FAP+ 成纤维细胞是预测NK细胞减少的最强负相关因素之一。

2. FAP+ 成纤维细胞直接调控癌细胞(尤其是EMT样癌细胞)促进TT发展

功能验证: 体外实验证实,从RCC组织中分离出的FAP+ 成纤维细胞相较于FAP-成纤维细胞,能显著增强RCC细胞系的增殖、迁移和3D球体侵袭能力。

机制探索:

相互作用: FAP+ 成纤维细胞与EMT样癌细胞和周期中癌细胞通过ECM-整合素信号等发生强烈相互作用。

信号激活: 在伴TT患者的EMT样癌细胞中,整合素相关通路(如ECM-受体相互作用、细胞骨架调控、粘着斑等)的活性显著升高,表明ECM-整合素信号增强。

空间共定位: 在空间转录组数据中,在富含FAP+ 成纤维细胞和癌细胞的CN15 niche内及其边界,发现了COL15A1-ITGA3、MMP2-ITGAV/ITGB3、CXCL12-CXCR4等配体-受体对的共表达,且这些区域的整合素通路评分也更高,形成了促癌侵袭的协同微环境。

结果6、FAP+ 成纤维细胞富集预示RCC不良预后及抗VEGF治疗耐药

临床关联: FAP+成纤维细胞的富集与肾癌的更晚期阶段、更高恶性程度以及更差的患者总生存期密切相关。

关键发现(治疗预测): FAP+成纤维细胞是预测抗VEGF靶向治疗耐药的潜在生物标志物。在接受含抗VEGF药物治疗的患者中,高FAP+成纤维细胞评分预示着更短的无进展生存期,但在不接受此类药物的治疗方案中则无此预测作用。

潜在机制提示: FAP+成纤维细胞在肿瘤内紧密环绕血管分布,这种特殊的空间位置可能介导了其对血管靶向药物的抵抗机制。

角色定位: 它更像是整体侵袭性肿瘤微环境的一个标志和推动者,其预后价值可能被更传统的临床病理因素(如分期、分级)所涵盖,但其在预测特定疗法(尤其是抗VEGF治疗)疗效方面具有独特且重要的价值。

最后,我们来看看方法

单细胞部分

空间转录组部分

生活很好,有你更好

原创声明:本文系作者授权腾讯云开发者社区发表,未经许可,不得转载。

如有侵权,请联系 cloudcommunity@tencent.com 删除。

原创声明:本文系作者授权腾讯云开发者社区发表,未经许可,不得转载。

如有侵权,请联系 cloudcommunity@tencent.com 删除。

评论
登录后参与评论
0 条评论
热度
最新
推荐阅读
目录
  • 作者,Evil Genius
  • 生信职场或者科研的第一课,就是基础代码能力,有了这个1,后面无数的0才有意义。
  • 今天我们分享文献,清华大学发的文章。
  • 知识积累
  • 肾脏肿瘤是第三大常见的泌尿系统恶性肿瘤,占所有成人癌症的2% ~ 3%。其中超过90%为起源于肾小管上皮细胞的肾细胞癌(RCC),而透明细胞肾细胞癌是最主要的亚型(约75%)。在RCC中,肿瘤可能侵入肾静脉或下腔静脉形成瘤栓(TT),约有4%~10%的RCC患者会受此影响。瘤栓的存在显著影响RCC的临床分期、手术策略和预后。既往研究已证实,瘤栓是一个强烈关联更差生存率和更高复发风险的不良预后因素。此外,高级别的瘤栓增加了手术的复杂性和风险,进而导致更高的围手术期并发症(34%)和死亡率(10%)。
  • 最近的基因组研究发现,瘤栓很可能起源于原发肿瘤的亚克隆,且仅带有极少的额外突变。值得注意的是,来自伴瘤栓患者的原发肿瘤,其突变负荷和基因组不稳定性(尤其是在BAP1、SETD2等染色质重塑基因中)显著高于不伴瘤栓患者的原发肿瘤。
  • 结果1、单细胞图谱构建
  • 瘤栓相关的肿瘤微环境变化
  • 首先在同一TT患者体内比较了不同组织区域(AT、PT、TT)的细胞组成。结果显示,AT与肿瘤(PT/TT)之间存在显著差异:AT富集正常上皮细胞和NK/B细胞等,而肿瘤区域则富集癌细胞、肿瘤内皮细胞和调节性T细胞、巨噬细胞等。然而,PT与TT之间的细胞比例无统计学差异。
  • 比较了伴TT与不伴TT患者在其原发肿瘤(PT) 中的细胞组成。关键发现是:与不伴TT的患者相比,伴TT患者的PT中具有更高比例的成纤维细胞和更低比例的自然杀伤(NK)细胞。
  • 细胞通讯分析进一步显示,在伴TT的RCC肿瘤微环境中,成纤维细胞拥有最活跃的细胞间相互作用,提示其在协调细胞间通讯中可能扮演核心角色。
  • 结果2、肾细胞癌的空间组织结构
  • 细胞在肿瘤内的空间位置被揭示与其功能和状态密切相关。
  • 10X Visium数据,包括肿瘤-正常组织交界区、肿瘤核心区和免疫阳性区的样本。
  • cell2location对每个空间转录组样本进行了细胞类型的空间定位。同时,利用stLearn(整合空间位置、形态学和基因表达)鉴定了每个空间转录组样本内的空间域。
  • 通过整合所有空间转录组样本的空间域,我们在RCC的TME内鉴定出23个不同的CNs,并将其分类为无癌细胞niche(CN1-11)或富集癌细胞niche(CN12-23)
  • 发现关键细胞niche CN15:
  • 组成特征: CN15是一个由EMT样癌细胞、周期中癌细胞和成纤维细胞共同富集的空间单元。
  • 核心发现: CN15在伴瘤栓(TT)的RCC患者的原发肿瘤(PT)中显著扩张。这一发现通过了多重免疫荧光等独立实验方法的验证,且在排除多种混杂因素后依然成立。
  • 成纤维细胞的核心作用:
  • 成纤维细胞相关的细胞niche(CN7, CN15)出现频率很高,提示其在RCC中作用广泛。
  • 空间网络分析显示,成纤维细胞能与B细胞、巨噬细胞、血管平滑肌细胞、上皮细胞以及癌细胞(形成CN15) 等多种细胞相互作用,表明其功能异质性强,是TME中的关键“协调者”。
  • 结果3、肾细胞癌发生与进展中的基质重塑
  • 对成纤维细胞及其他间充质细胞进行了亚群分析,鉴定出12个间充质细胞亚群,包括2个血管平滑肌细胞(vSMC)亚群、4个周细胞亚群、5个成纤维细胞亚群和系膜细胞。
  • 血管周围细胞(vSMC/周细胞)的状态改变:
  • 分析发现,vSMC2和周细胞2亚群在肿瘤(PT/TT)中比例增加,而vSMC1主要存在于正常组织(AT)中。
  • vSMC2和周细胞2高表达与细胞外基质(ECM)重塑和干细胞特性相关的基因,表明在RCC肿瘤发生过程中发生了血管周围细胞状态的改变和潜在的血管重塑。
  • 成纤维细胞亚群的特征与鉴定:
  • 在五个成纤维细胞亚群中,FAP+ 成纤维细胞和CYSLTR2+ 成纤维细胞被鉴定为潜在的癌症相关成纤维细胞(CAFs)。
  • 证据如下:
  • 它们在肿瘤组织(PT)中显著富集。
  • 在空间位置上,它们主要分布于肿瘤核心区和癌细胞富集的细胞niche(CNs)中。
  • 它们无法被正常肾脏的间充质细胞标签所注释,表明它们是肿瘤演化过程中的重塑产物。
  • 它们表达多种CAFs和肌成纤维细胞的标志物。
  • 成纤维细胞与瘤栓(TT)的关键关联:
  • 比较伴TT与不伴TT的患者发现,伴TT患者的原发肿瘤(PT)和甚至其癌旁组织(AT)中,FAP+ 和 CYSLTR2+ 成纤维细胞的比例都显著升高。这一发现在TCGA数据库、独立验证队列的多组学数据以及多重免疫荧光实验中均得到证实。
  • 细胞互作分析显示,FAP+ 成纤维细胞在伴TT的RCC肿瘤微环境中拥有最活跃且高度激活的相互作用。
  • 最关键的是,在伴TT患者中显著扩张的关键细胞niche CN15(富含EMT样癌细胞和成纤维细胞)中,其中的成纤维细胞几乎全部是FAP+ 成纤维细胞。
  • 结果4、RCC中的周细胞-成纤维细胞转化:从周细胞2到CYSLTR2+成纤维细胞,再到FAP+成纤维细胞
  • 发现细胞转化路径: 明确了一条清晰的细胞转化路径:肿瘤周细胞(Pericyte 2)→ CYSLTR2+ 成纤维细胞(过渡状态)→ FAP+ 成纤维细胞(终末状态)。该路径通过拟时序分析、RNA速率和空间转录组学等多重技术得到证实。
  • 揭示转化在TT形成中的关键作用:
  • 在伴TT的RCC患者中,这一周细胞-成纤维细胞转化过程被显著激活和加速。
  • 肿瘤内皮细胞高表达的PDGFB通过PDGFRβ信号驱动了这一转化。
  • 转化过程中的细胞(周细胞、过渡态和终末态)高表达促癌胶原基因,共同构成了促肿瘤微环境。
  • 阐明核心转录调控机制:
  • CREB3L1:其活性和表达在转化过程中逐渐上调,是启动和维持FAP+ 成纤维细胞身份的关键促进因子。
  • MEF2C:其活性和表达在转化过程中逐渐下调,作为周细胞身份的"守护者",其抑制可能解除了对成纤维细胞程序的刹车,从而允许转化发生。
  • 结果5、FAP+ 成纤维细胞介导NK细胞抑制并直接调控癌细胞促进瘤栓发展
  • FAP+ 成纤维细胞介导NK细胞抑制
  • 现象: 在伴TT患者的PT中,NK细胞的比例和增殖能力(周期中的NK细胞)显著降低,功能受损(细胞毒性、迁移能力下降),且表现出更不成熟的基因特征(高表达CXCR4,低表达CX3CR1)。
  • 机制:
  • 相关性: 成纤维细胞的总比例与NK细胞的比例和细胞毒性呈显著负相关。
  • 相互作用: 细胞通讯分析发现,在伴TT患者中,成纤维细胞(尤其是FAP+ 亚群)通过CXCL12-CXCR4和TGFB1-TGFBR1信号通路与NK细胞发生特异性相互作用。这两种信号分别可诱导NK细胞静息和抑制其代谢(糖酵解和氧化磷酸化),从而导致NK细胞功能失调。
  • 核心角色: 回归模型显示,FAP+ 成纤维细胞是预测NK细胞减少的最强负相关因素之一。
  • 2. FAP+ 成纤维细胞直接调控癌细胞(尤其是EMT样癌细胞)促进TT发展
  • 功能验证: 体外实验证实,从RCC组织中分离出的FAP+ 成纤维细胞相较于FAP-成纤维细胞,能显著增强RCC细胞系的增殖、迁移和3D球体侵袭能力。
  • 机制探索:
  • 相互作用: FAP+ 成纤维细胞与EMT样癌细胞和周期中癌细胞通过ECM-整合素信号等发生强烈相互作用。
  • 信号激活: 在伴TT患者的EMT样癌细胞中,整合素相关通路(如ECM-受体相互作用、细胞骨架调控、粘着斑等)的活性显著升高,表明ECM-整合素信号增强。
  • 空间共定位: 在空间转录组数据中,在富含FAP+ 成纤维细胞和癌细胞的CN15 niche内及其边界,发现了COL15A1-ITGA3、MMP2-ITGAV/ITGB3、CXCL12-CXCR4等配体-受体对的共表达,且这些区域的整合素通路评分也更高,形成了促癌侵袭的协同微环境。
  • 结果6、FAP+ 成纤维细胞富集预示RCC不良预后及抗VEGF治疗耐药
  • 临床关联: FAP+成纤维细胞的富集与肾癌的更晚期阶段、更高恶性程度以及更差的患者总生存期密切相关。
  • 关键发现(治疗预测): FAP+成纤维细胞是预测抗VEGF靶向治疗耐药的潜在生物标志物。在接受含抗VEGF药物治疗的患者中,高FAP+成纤维细胞评分预示着更短的无进展生存期,但在不接受此类药物的治疗方案中则无此预测作用。
  • 潜在机制提示: FAP+成纤维细胞在肿瘤内紧密环绕血管分布,这种特殊的空间位置可能介导了其对血管靶向药物的抵抗机制。
  • 角色定位: 它更像是整体侵袭性肿瘤微环境的一个标志和推动者,其预后价值可能被更传统的临床病理因素(如分期、分级)所涵盖,但其在预测特定疗法(尤其是抗VEGF治疗)疗效方面具有独特且重要的价值。
  • 最后,我们来看看方法
  • 单细胞部分
  • 空间转录组部分
  • 生活很好,有你更好
领券
问题归档专栏文章快讯文章归档关键词归档开发者手册归档开发者手册 Section 归档