当同一个单词兼具名词、动词、形容词等多种词性时,如何判断其在修饰名词时应使用的正确形式? 本文将提供一个清晰、系统且易于操作的判断体系。
判断一个多词性单词作定语时的形式,根本在于识别其在该特定语境下所扮演的语法角色
黄金法则:
-ing 或 -ed)。
💡 核心认知转变: 关键不在于“这个词有没有动词词性”,而在于“在当前语境中,它是否以动词的身份来修饰名词”。如果是,则必须分词化。
【本质】 一个名词置于另一个名词之前,起分类、限定作用,构成复合名词。前面的名词说明了后面名词的类别、材料、用途或地点。
【示例】

【特别注意】
a shoe store(鞋店),而非 a shoes store。
sports car(跑车),clothes shop(服装店)。
【本质】 该词本身就是形容词,直接描述名词的状态、性质或特征。
【判断标准】
very, quite, really 等程度副词修饰。
【示例】

【本质】 当需要表达一个动作或过程来修饰名词时,动词不能以原形出现,必须变为非谓语动词——现在分词或过去分词。
【两种分词的核心区别】

【错误 vs 正确 对比】

许多分词因长期频繁使用,已从纯粹的动词性分词转变为描述状态或特征的形容词,但它们依然保留分词的形式。
【如何判断分词是否已形容词化?】
very 测试法:能否被 very 修饰。
a very exciting game → exciting 是形容词。
a very burning house → burning 仍是动词分词。
a more interesting book → interesting 是形容词。
a more breaking window → breaking 不能这样用。
a tired employee(疲惫的员工)→ 描述状态(形容词)。
a retiring employee(即将退休的员工)→ 描述动作(动词分词)。
【常见形容词化分词列表】

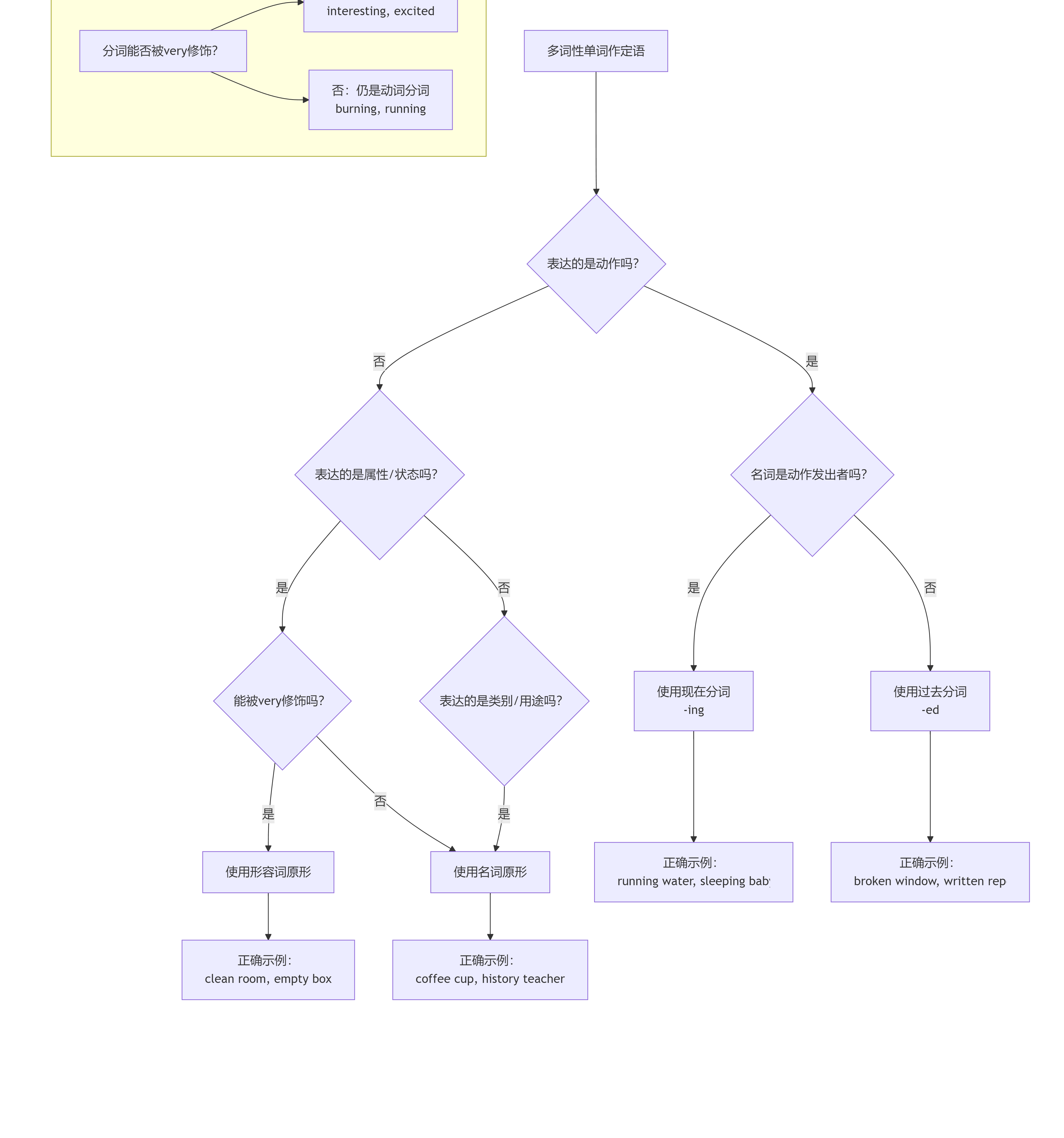
当您遇到任何一个多词性单词需要作定语时,请遵循以下决策路径:

记住这个简单的口诀,即可解决大部分问题:
“先看语义,再定词性; 是动分词,是形出名用原形。”
-ing(主动)或 -ed(被动)分词。