
在金融与财税这个由海量文档驱动的领域中,效率与准确性是生命线。从繁复的财务报表、五花八门的发票,到冗长的合同与合规文件,传统的人工处理方式不仅成本高昂、效率低下,还极易出错。随着人工智能技术的成熟,文档抽取技术正成为解决这些痛点的关键利器,驱动着整个行业向智能化、自动化加速转型。
文档抽取技术简介及其工作原理
文档抽取技术是自然语言处理(NLP)和计算机视觉(CV)的一个交叉分支,其核心目标是从非结构化或半结构化的文档(如PDF、图片、扫描件)中,自动识别、定位并提取出特定的关键信息,并将其转化为计算机可以理解和处理的结构化数据。
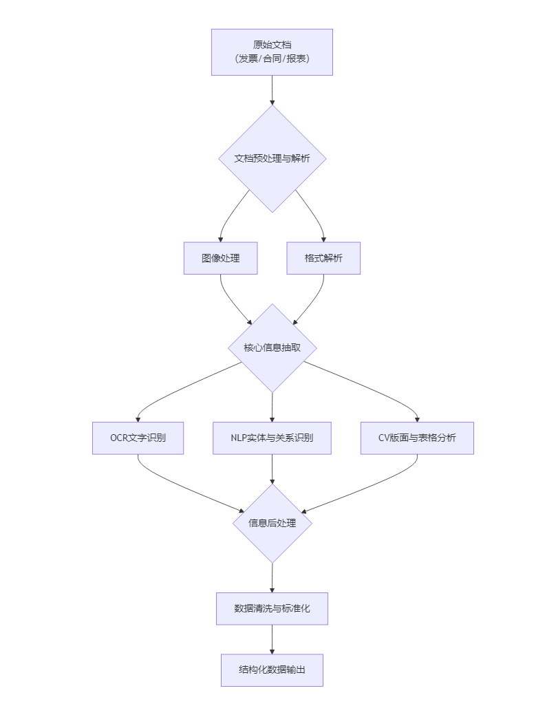
文档抽取技术的工作原理可以概括为以下几个核心步骤:
1. 文档预处理与解析:
2. 关键信息定位与识别:
这是技术的核心,通常采用以下多种方法结合:
光学字符识别(OCR):
自然语言处理(NLP):
计算机视觉与深度学习:
3. 信息后处理与输出:
整个工作流程如下图所示:

文档抽取技术在金融财税的核心应用场景
1. 智能财税审核与记账
2. 信贷审批与风险管理
3. 合规与内控审计
4. 保险理赔处理
5. 智能投研与知识管理

文档抽取技术带来的核心优势
1. 效率的指数级提升
2. 准确性与可靠性的质的飞跃
3. 运营成本的显著降低
4. 卓越的风险控制能力
5. 数据价值的深度挖掘
文档抽取技术已不再是实验室里的概念,它正以前所未有的力量重塑金融财税行业的运作模式。通过将人类从繁琐的文书工作中解脱出来,该技术不仅优化了流程、降低了成本,更重要的是,它让从业者能够聚焦于更具创造性和战略性的工作,从而推动整个行业向更智能、更高效、更安全的未来迈进。拥抱这项技术,已成为企业在数字化浪潮中保持竞争力的必然选择。
原创声明:本文系作者授权腾讯云开发者社区发表,未经许可,不得转载。
如有侵权,请联系 cloudcommunity@tencent.com 删除。
原创声明:本文系作者授权腾讯云开发者社区发表,未经许可,不得转载。
如有侵权,请联系 cloudcommunity@tencent.com 删除。