
USB Type-C PD诱骗指的是通过特定的方法或设备,诱骗具有PD(Power Delivery)功能的电源输出一个特定的电压和电流,以满足特定设备或应用的需求。其原理主要基于改变快充协议,使电源输出电压和电流满足需求者的要求。

与供电端进行PD协议握手通信:取电芯片需要与供电端进行PD协议握手通信,以协商出合适的电压和电流输出。
申请出需要的电压给产品供电:在握手通信成功后,取电芯片会根据协商结果申请出所需的电压给产品供电。
具体来说,诱骗设备会模拟一个具有PD功能的设备,与电源进行握手通信,并请求所需的电压和电流。电源在接收到请求后,会根据自身的能力和协议规范,输出相应的电压和电流。

在选择快充有诱骗协议时,需要考虑设备的兼容性、电源的支持的快充协议情况以及所需的电压和电流范围。不同的电源可能支持不同的快充协议,因此,在选择快充诱骗协议芯片时,需要确保所选芯片能兼容所有的电源,并且能够满足所需的电压和电流要求。

大功率产品通常会遇到的一个问题,充电器功率不足导致不充电,很多用户误以为是产品坏了,解决这一问题只需要通过串口来读取充电器功率信息,根据读取到的信息来调整负载大小,就能避免充电器功率不足导致不充电问题。
支持通过串口读取充电器功率信息的诱骗协议芯片推荐使用汇铭达的XSP25,这款芯片支持PD协议、QC协议、华为FCP/SSCP协议和三星的AFC协议兼容性非常强,它支持通过串口读取充电器功率信息,性价比非常高。
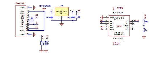
XSP25 是Type-C 受电端(sink)多功能快充取电芯片。支持UART 串口发送电压/电流消息,供外部MCU 读取,以便适应不同的负载。芯片带 EN 使能功能,当输入电压大于设置电压,芯片关闭输出保护后端电路。芯片集成 USB PD2.0/3.0 协议、QC2.0/3.0 协议、FCP/SSCP超级快充、三星 AFC 协议和 BC1.2 协议,支持从充电器/车充/充电宝等电源上取电给产品供电,支持最大 20V5A 100W 快速充电。

UART 串口发送电压/电流消息
支持多种快充协议, 支持电压向下兼容模式
可通过 I/O 动态切换或固定请求电压
带 EN 使能控制输出和保护
集成 PD2.0/3.0 快充协议
集成 FCP/SSCP 超级快充协议
集成三星 AFC 快充协议
集成 QC2.0/QC3.0 快充协议
自动检测 CC 引脚, 支持 Type-C 正反插
芯片采用QFN20_3*3小封装
PD 协议: 5V、 9V、 12V、 15V、 20V
QC 协议: 5V、 9V、 12V、 20V
SSCP 协议: 5V4.5A、 10V、 11V、 20V
FCP 协议: 5V、 9V、 12V
三星 AFC 协议: 5V、 9V


将外部 MCU芯片的RX 连接 XSP25的TX 接口,刚上电时,将外部 MCU的串口设置为高阻态,不能给 XSP25 的串口电压,否则会影响到芯片取电,等待 3-4 秒左右即可读取,外部设备的 MCU 读取到功率信息后,可以根据充电器的功率调整负载的大小。


UART 串口波特率 115200, 发送的是 8 位十六进制数据。
计算方法: 电压数据直接把十六进制转换成十进制即可, 电流数据转换十进制后再除以 10。
数据是连续重复发送, 数据结构: 数据包头+电压+电流。
当动态切换电压档位之后, 发送的是切换电压后的数据。
如上图: 0xFB 为数据头, 0x0C 为电压 12V, 0x10 为电流 1.6A
原创声明:本文系作者授权腾讯云开发者社区发表,未经许可,不得转载。
如有侵权,请联系 cloudcommunity@tencent.com 删除。
原创声明:本文系作者授权腾讯云开发者社区发表,未经许可,不得转载。
如有侵权,请联系 cloudcommunity@tencent.com 删除。