首页
学习
活动
专区
圈层
工具
发布
社区首页 >专栏 >基因组+单细胞--多组学分析揭示复发性非小细胞肺癌的生物学机制与临床见解

基因组+单细胞--多组学分析揭示复发性非小细胞肺癌的生物学机制与临床见解

原创
作者头像
追风少年i
发布2025-10-17 10:21:57
发布2025-10-17 10:21:57
1150
举报
作者,Evil Genius
生活如果恶心起来,真的是让人随时想吐。
天下的那些不负责任的老板们,你们一定不会有好结果的。
今天我们分享文献

知识积累
肺癌被认为是全球最常见确诊的恶性肿瘤及癌症相关死亡的首要原因。约85%的肺癌病例为非小细胞肺癌,其中肺腺癌和肺鳞癌构成其两大主要亚型。当前临床实践中,手术是早期非小细胞肺癌的标准治疗方案。然而即便经过手术切除,复发仍是重大临床挑战。据估计,20%-40%的I期非小细胞肺癌患者会出现肿瘤复发。约80%的复发发生在术后两年内并导致治疗失败。患者复发后5年生存率仅为15%-16.6%,预后极差。因此,亟需解析I期非小细胞肺癌术后复发的生物学机制。
为探究促进肿瘤发生及复发转移等相关进程的驱动因素,现有研究证实了分子异常与肿瘤微环境内相互作用的复杂交织。
单组学检测难以捕捉肿瘤生态系统的复杂性,且表观基因组模式研究仍存在局限。因此,整合多组学分析成为揭示术后复发全面分子特征的关键步骤,最终为个体化临床决策提供依据。
基因组 + 单细胞组学。
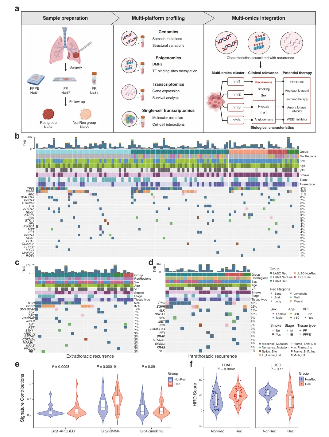
结果1、原发性NSCLC复发肿瘤呈现独特基因组特征
癌基因和抑癌基因中的已知体细胞突变在本队列中非常普遍,包括TP53、EGFR和APC等,驱动基因如 TP53 和 EGFR 在胸外复发患者中突变比例更高。
基于突变谱,识别出4种突变特征谱。

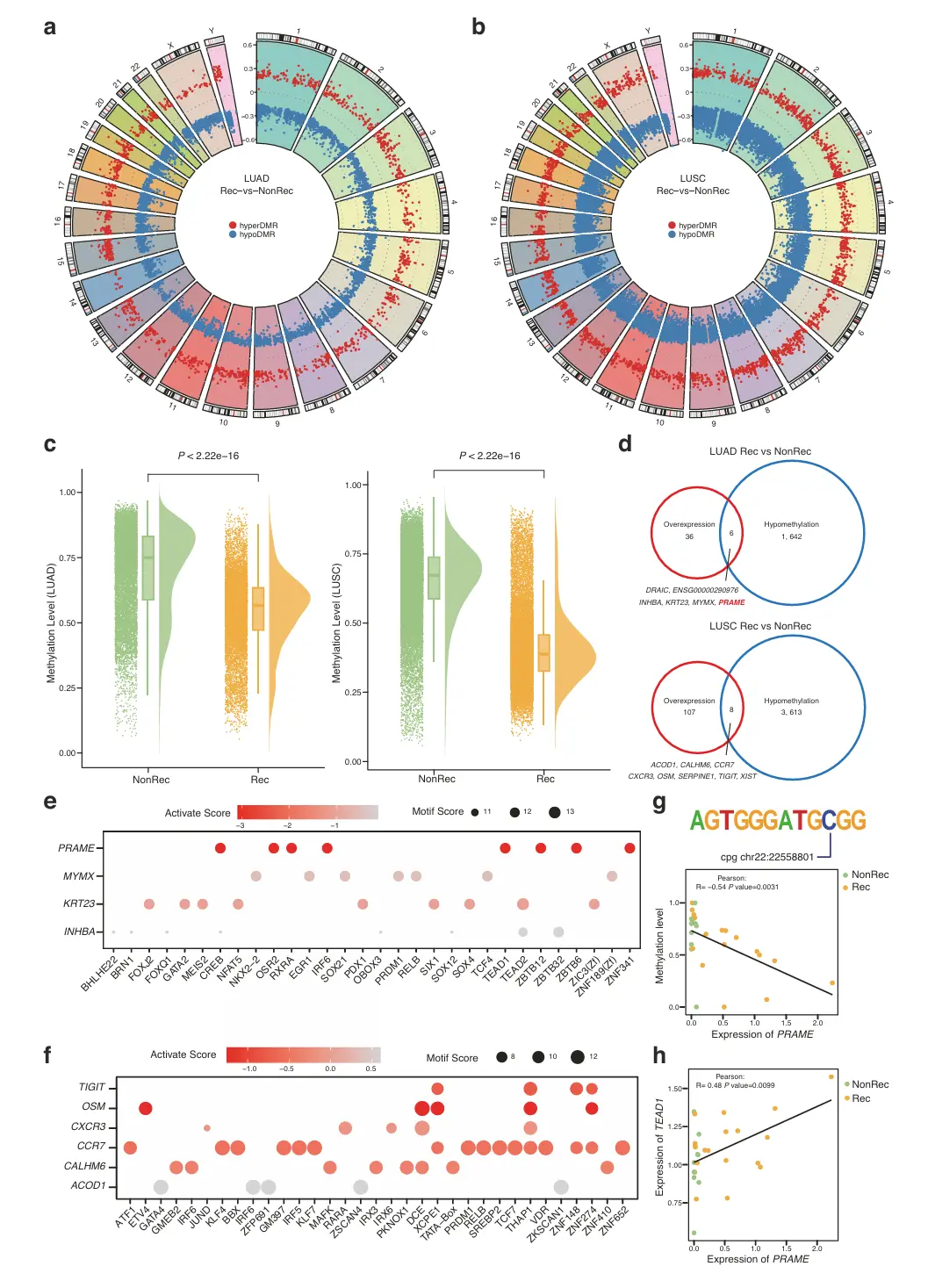
结果2、与术后复发相关的DNA甲基化改变
以DNA甲基化为代表的表观遗传景观改变,已在包括肺癌在内的多种癌症中被证明与肿瘤发生、复发和转移相关。
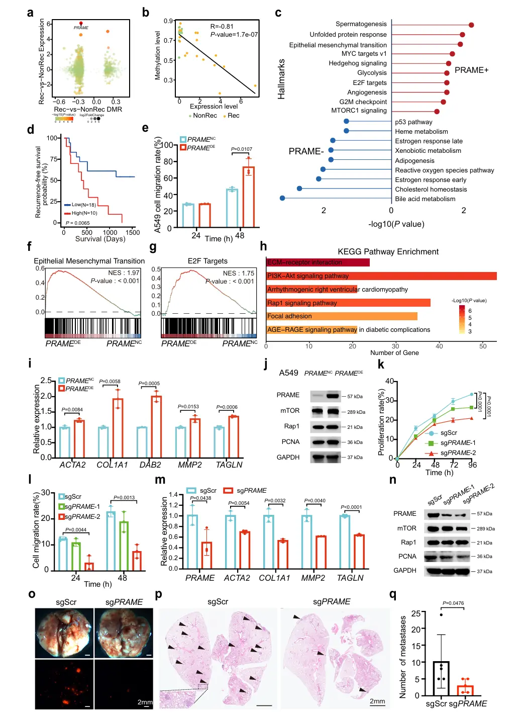
复发肿瘤表现出显著的基因组不稳定性,其特征为TP53突变主导的克隆进化、更高的同源重组缺陷评分以及APOBEC突变特征;同时存在广泛的DNA低甲基化,其中TEAD1结合位点的低甲基化通过解除对PRAME癌基因的转录抑制,进而上调上皮-间质转化相关通路促进转移;此外,复发肿瘤微环境内形成了以AT2细胞、耗竭CD8+ T细胞和SPP1+巨噬细胞富集为特征的免疫抑制生态系统。

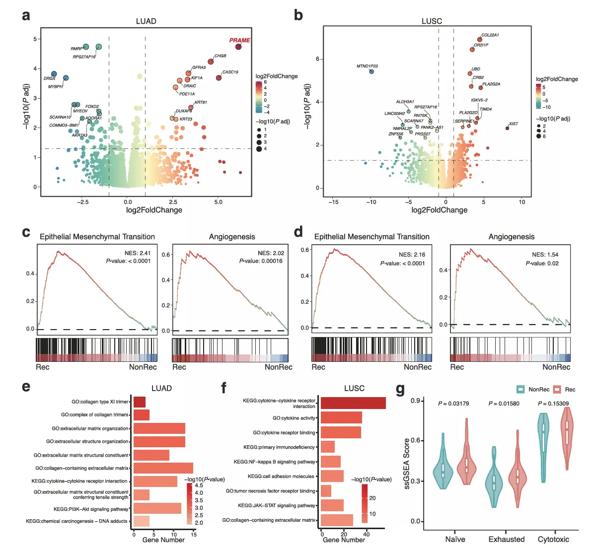
结果3、与I期NSCLC术后复发相关的转录组特征
复发肿瘤中PRAME、DRAIC等促癌基因显著上调,同时上皮-间质转化和血管生成通路被激活,这些变化共同促进了肿瘤的侵袭转移能力;更重要的是,复发患者肿瘤微环境呈现显著的免疫抑制状态,其特征是T细胞耗竭程度显著增高,这为肿瘤复发创造了有利条件。

结果4、PRAME是驱动I期肺腺癌术后复发的关键基因
PRAME在肺腺癌复发组中呈现高表达和低甲基化。功能上,PRAME调控细胞死亡和视黄酸受体信号通路,这可能促进肿瘤进展和导致更差预后。
功能机制:
体外实验:过表达PRAME能显著增强肺癌细胞的迁移能力,并激活上皮-间质转化、E2F靶点、mTORC1信号等促增殖和转移通路;反之,敲低PRAME则抑制这些恶性表型。
体内实验:利用CRISPR/Cas9技术敲除PRAME,能有效抑制肺癌细胞在小鼠体内的转移定殖能力,肺部转移灶显著减少。
核心结论:PRAME通过表观遗传失调(低甲基化)而激活,通过驱动上皮-间质转化和细胞增殖信号,成为推动肺腺癌术后复发转移的关键分子,凸显其作为预防复发潜在治疗靶点的重要价值。

结果5、AT2细胞特征丢失与恶性特征获得和肺腺癌术后复发相关
研究通过单细胞测序揭示了AT2细胞在肺腺癌术后复发中的关键作用:
细胞组成变化:复发肿瘤中AT2细胞异常富集,而具有保护作用的AT1细胞和CD8+ T细胞减少。
AT2细胞恶性演化:
复发组AT2细胞失去正常特征(SFTPC表达下降),获得增殖基因高表达的"AT2样"表型。
其中AT2样2亚群在复发组中特异性富集,表现出最高的拷贝数变异负荷和最强的恶性特征(激活上皮-间质转化、缺氧等通路)。
复发轨迹:拟时序分析描绘出两条分化路径——路线2代表了复发路径,其特征是正常AT2特征丢失、AT2样2细胞主导、CNV不断积累,最终形成复发肿瘤。
核心结论:肺腺癌术后复发与AT2细胞的恶性转化密切相关,特别是AT2样2亚群通过基因组不稳定性和促癌通路激活,驱动了肿瘤的复发进程,明确了该细胞亚群在复发中的关键作用。

结果6、免疫细胞的转录重编程塑造肺腺癌复发性微环境
巨噬细胞/单核细胞分析:
巨噬细胞/单核细胞在髓系细胞中丰度最高,被分为5个亚群。与NonRec组相比,Rec组的巨噬细胞/单核细胞炎症通路激活。其中,高表达CD14的Macro_SPP1被定义为发挥关键促瘤作用的单核来源巨噬细胞。尽管巨噬细胞/单核细胞总比例组间相似,但Macro_SPP1和单核细胞在Rec组中更富集。拟时序分析显示,Macro_SPP1和单核细胞主要处于分化路径的末端,其特征是血管生成关键调节因子VEGFA的上调以及炎症相关通路的激活。标志性通路分析也证实炎症反应在这两个簇中富集。这些分析表明,Macro_SPP1和单核细胞通过触发血管生成和促瘤性炎症,促进了肺癌复发。
CD8+ T细胞分析:
CD8+ T细胞被分为5个亚群。与NonRec组相比,Rec组中CD8-CCR6、CD8-LAG3和CD8-GZMK的比例更高。其中:
CD8-CCR6 同时过表达耗竭标记和初始基因,被定义为早期耗竭CD8+ T细胞。
CD8-LAG3 被定义为耗竭性CD8+ T细胞。
CD8-GZMH显示细胞毒性特征。
拟时序分析表明,CD8+ T细胞从具有细胞毒性(在NonRec组比例更高)的CD8-GZMH亚型开始,最终转变为耗竭状态。通路分析也显示,Rec组的CD8+ T细胞中免疫缺陷相关通路富集,而细胞毒性相关通路被抑制。这表明,以低细胞毒性和高耗竭状态为特征的免疫抑制TME与肺癌术后复发相关。
细胞间相互作用分析:
总体上,Rec组的细胞间相互作用远少于NonRec组,特别是AT2细胞与髓系细胞之间的串扰减少,表明肿瘤细胞与环境的接触减少。尽管相互作用总体减少,但Rec组中与耗竭T细胞(CD8-GZMK和CD8-CCR6)相关的细胞相互作用却更强。因此,普遍减弱的细胞间通讯,连同耗竭T细胞调控的增强,可能是导致肺癌细胞在复发部位定植的关键生物学行为。
验证分析:
基于bulk RNA-seq数据的免疫浸润和生存分析验证了上述发现。Rec组中CD8-CCR6、CD8-LAG3、Macro_SPP1和单核细胞的丰度显著更高,且AT2样2和Macro_SPP1确实与较差预后相关。

结果7、多组学整合赋能非小细胞肺癌的复发风险分层与精准治疗
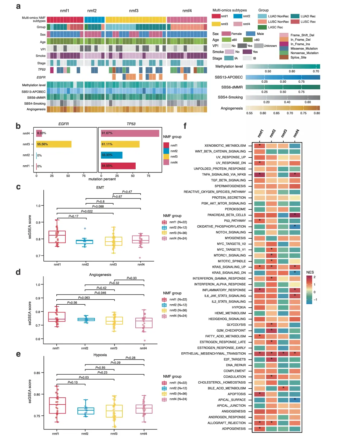
基于多组学整合分析,本研究通过无监督非负矩阵分解将I期非小细胞肺癌划分为4个具有不同复发风险和治疗敏感性的分子亚型:
1. nmf1亚型(高风险)
特征:EMT/血管生成/缺氧通路激活、T细胞耗竭评分最高
治疗策略:免疫检查点抑制剂联合抗血管生成药物(如贝伐珠单抗)
2. nmf2亚型(高风险)
特征:MYC/E2F/G2M检查点通路激活、错配修复缺陷特征
治疗策略:Aurora激酶抑制剂或WEE1靶向治疗
3. nmf3亚型(中风险)
特征:EGFR突变富集(复发率达50%)
治疗策略:EGFR-TKI靶向治疗
4. nmf4亚型(低风险)
特征:显著吸烟特征、血管生成活性低
治疗策略:可能无需辅助治疗
该多组学分型体系为实现非小细胞肺癌术后个体化辅助治疗提供了重要依据,有望针对性降低复发风险。

最后来看看方法
WES部分

单细胞部分

生活很好,有你更好

原创声明:本文系作者授权腾讯云开发者社区发表,未经许可,不得转载。

如有侵权,请联系 cloudcommunity@tencent.com 删除。

原创声明:本文系作者授权腾讯云开发者社区发表,未经许可,不得转载。

如有侵权,请联系 cloudcommunity@tencent.com 删除。

评论
登录后参与评论
0 条评论
热度
最新
推荐阅读
目录
  • 作者,Evil Genius
  • 生活如果恶心起来,真的是让人随时想吐。
  • 天下的那些不负责任的老板们,你们一定不会有好结果的。
  • 今天我们分享文献
  • 知识积累
    • 肺癌被认为是全球最常见确诊的恶性肿瘤及癌症相关死亡的首要原因。约85%的肺癌病例为非小细胞肺癌,其中肺腺癌和肺鳞癌构成其两大主要亚型。当前临床实践中,手术是早期非小细胞肺癌的标准治疗方案。然而即便经过手术切除,复发仍是重大临床挑战。据估计,20%-40%的I期非小细胞肺癌患者会出现肿瘤复发。约80%的复发发生在术后两年内并导致治疗失败。患者复发后5年生存率仅为15%-16.6%,预后极差。因此,亟需解析I期非小细胞肺癌术后复发的生物学机制。
    • 为探究促进肿瘤发生及复发转移等相关进程的驱动因素,现有研究证实了分子异常与肿瘤微环境内相互作用的复杂交织。
    • 单组学检测难以捕捉肿瘤生态系统的复杂性,且表观基因组模式研究仍存在局限。因此,整合多组学分析成为揭示术后复发全面分子特征的关键步骤,最终为个体化临床决策提供依据。
    • 基因组 + 单细胞组学。
  • 结果1、原发性NSCLC复发肿瘤呈现独特基因组特征
    • 癌基因和抑癌基因中的已知体细胞突变在本队列中非常普遍,包括TP53、EGFR和APC等,驱动基因如 TP53 和 EGFR 在胸外复发患者中突变比例更高。
    • 基于突变谱,识别出4种突变特征谱。
  • 结果2、与术后复发相关的DNA甲基化改变
    • 以DNA甲基化为代表的表观遗传景观改变,已在包括肺癌在内的多种癌症中被证明与肿瘤发生、复发和转移相关。
    • 复发肿瘤表现出显著的基因组不稳定性,其特征为TP53突变主导的克隆进化、更高的同源重组缺陷评分以及APOBEC突变特征;同时存在广泛的DNA低甲基化,其中TEAD1结合位点的低甲基化通过解除对PRAME癌基因的转录抑制,进而上调上皮-间质转化相关通路促进转移;此外,复发肿瘤微环境内形成了以AT2细胞、耗竭CD8+ T细胞和SPP1+巨噬细胞富集为特征的免疫抑制生态系统。
  • 结果3、与I期NSCLC术后复发相关的转录组特征
    • 复发肿瘤中PRAME、DRAIC等促癌基因显著上调,同时上皮-间质转化和血管生成通路被激活,这些变化共同促进了肿瘤的侵袭转移能力;更重要的是,复发患者肿瘤微环境呈现显著的免疫抑制状态,其特征是T细胞耗竭程度显著增高,这为肿瘤复发创造了有利条件。
  • 结果4、PRAME是驱动I期肺腺癌术后复发的关键基因
    • PRAME在肺腺癌复发组中呈现高表达和低甲基化。功能上,PRAME调控细胞死亡和视黄酸受体信号通路,这可能促进肿瘤进展和导致更差预后。
  • 功能机制:
    • 体外实验:过表达PRAME能显著增强肺癌细胞的迁移能力,并激活上皮-间质转化、E2F靶点、mTORC1信号等促增殖和转移通路;反之,敲低PRAME则抑制这些恶性表型。
    • 体内实验:利用CRISPR/Cas9技术敲除PRAME,能有效抑制肺癌细胞在小鼠体内的转移定殖能力,肺部转移灶显著减少。
    • 核心结论:PRAME通过表观遗传失调(低甲基化)而激活,通过驱动上皮-间质转化和细胞增殖信号,成为推动肺腺癌术后复发转移的关键分子,凸显其作为预防复发潜在治疗靶点的重要价值。
  • 结果5、AT2细胞特征丢失与恶性特征获得和肺腺癌术后复发相关
    • 研究通过单细胞测序揭示了AT2细胞在肺腺癌术后复发中的关键作用:
    • 细胞组成变化:复发肿瘤中AT2细胞异常富集,而具有保护作用的AT1细胞和CD8+ T细胞减少。
  • AT2细胞恶性演化:
    • 复发组AT2细胞失去正常特征(SFTPC表达下降),获得增殖基因高表达的"AT2样"表型。
    • 其中AT2样2亚群在复发组中特异性富集,表现出最高的拷贝数变异负荷和最强的恶性特征(激活上皮-间质转化、缺氧等通路)。
    • 复发轨迹:拟时序分析描绘出两条分化路径——路线2代表了复发路径,其特征是正常AT2特征丢失、AT2样2细胞主导、CNV不断积累,最终形成复发肿瘤。
    • 核心结论:肺腺癌术后复发与AT2细胞的恶性转化密切相关,特别是AT2样2亚群通过基因组不稳定性和促癌通路激活,驱动了肿瘤的复发进程,明确了该细胞亚群在复发中的关键作用。
  • 结果6、免疫细胞的转录重编程塑造肺腺癌复发性微环境
  • 巨噬细胞/单核细胞分析:
    • 巨噬细胞/单核细胞在髓系细胞中丰度最高,被分为5个亚群。与NonRec组相比,Rec组的巨噬细胞/单核细胞炎症通路激活。其中,高表达CD14的Macro_SPP1被定义为发挥关键促瘤作用的单核来源巨噬细胞。尽管巨噬细胞/单核细胞总比例组间相似,但Macro_SPP1和单核细胞在Rec组中更富集。拟时序分析显示,Macro_SPP1和单核细胞主要处于分化路径的末端,其特征是血管生成关键调节因子VEGFA的上调以及炎症相关通路的激活。标志性通路分析也证实炎症反应在这两个簇中富集。这些分析表明,Macro_SPP1和单核细胞通过触发血管生成和促瘤性炎症,促进了肺癌复发。
  • CD8+ T细胞分析:
    • CD8+ T细胞被分为5个亚群。与NonRec组相比,Rec组中CD8-CCR6、CD8-LAG3和CD8-GZMK的比例更高。其中:
    • CD8-CCR6 同时过表达耗竭标记和初始基因,被定义为早期耗竭CD8+ T细胞。
    • CD8-LAG3 被定义为耗竭性CD8+ T细胞。
    • CD8-GZMH显示细胞毒性特征。
    • 拟时序分析表明,CD8+ T细胞从具有细胞毒性(在NonRec组比例更高)的CD8-GZMH亚型开始,最终转变为耗竭状态。通路分析也显示,Rec组的CD8+ T细胞中免疫缺陷相关通路富集,而细胞毒性相关通路被抑制。这表明,以低细胞毒性和高耗竭状态为特征的免疫抑制TME与肺癌术后复发相关。
  • 细胞间相互作用分析:
    • 总体上,Rec组的细胞间相互作用远少于NonRec组,特别是AT2细胞与髓系细胞之间的串扰减少,表明肿瘤细胞与环境的接触减少。尽管相互作用总体减少,但Rec组中与耗竭T细胞(CD8-GZMK和CD8-CCR6)相关的细胞相互作用却更强。因此,普遍减弱的细胞间通讯,连同耗竭T细胞调控的增强,可能是导致肺癌细胞在复发部位定植的关键生物学行为。
  • 验证分析:
    • 基于bulk RNA-seq数据的免疫浸润和生存分析验证了上述发现。Rec组中CD8-CCR6、CD8-LAG3、Macro_SPP1和单核细胞的丰度显著更高,且AT2样2和Macro_SPP1确实与较差预后相关。
  • 结果7、多组学整合赋能非小细胞肺癌的复发风险分层与精准治疗
    • 基于多组学整合分析,本研究通过无监督非负矩阵分解将I期非小细胞肺癌划分为4个具有不同复发风险和治疗敏感性的分子亚型:
  • 1. nmf1亚型(高风险)
    • 特征:EMT/血管生成/缺氧通路激活、T细胞耗竭评分最高
    • 治疗策略:免疫检查点抑制剂联合抗血管生成药物(如贝伐珠单抗)
  • 2. nmf2亚型(高风险)
    • 特征:MYC/E2F/G2M检查点通路激活、错配修复缺陷特征
    • 治疗策略:Aurora激酶抑制剂或WEE1靶向治疗
  • 3. nmf3亚型(中风险)
    • 特征:EGFR突变富集(复发率达50%)
    • 治疗策略:EGFR-TKI靶向治疗
  • 4. nmf4亚型(低风险)
    • 特征:显著吸烟特征、血管生成活性低
    • 治疗策略:可能无需辅助治疗
  • 该多组学分型体系为实现非小细胞肺癌术后个体化辅助治疗提供了重要依据,有望针对性降低复发风险。
  • 最后来看看方法
    • WES部分
    • 单细胞部分
  • 生活很好,有你更好
领券
问题归档专栏文章快讯文章归档关键词归档开发者手册归档开发者手册 Section 归档