
周报汇总地址:http://www.armbbs.cn/forum.php?mod=forumdisplay&fid=12&filter=typeid&typeid=104

本周更新一期视频教程
第5期:RTX5/FreeRTOS全家桶源码工程综合实战模板集成CANopen组件(2024-10-30) https://www.armbbs.cn/forum.php?mod=viewthread&tid=126274 视频版
https://www.bilibili.com/video/BV1xtDxY7Ete/
目录
1、开源USB3.0 HUB,带电压电流测量,分辨率1mV和1mA 2、开源无线电收发器RNode 3、开源微型赛车 4、开源RF信号扫描仪 5、TI推出的LCR电桥前端模拟测量参考设计 6、英飞凌推出的开源蓝牙游戏手柄参考设计 7、ST相关更新 (1)ST推出的音频流处理软件LiveTune和目标板开发库X-CUBE-AUDIO-KIT (2)ST推出独立的CMSIS-Driver软件包 8、资讯 (1)Eclipse 基金会分享的一项市场研究报告分析 Jakarta EE 用户的TOP5云端厂商 (2)瑞萨推出4 通道 IO-Link 主收发器,带集成帧处理程序 (3)Micropython V1.24发布 (4)TI推出汽车级完全可互操作且符合 EMC 标准的 3.3V CAN 收发器 (5)SEGGER的emFile通过exFAT许可 (6)TI分享的一个USB PD控制器视频教程 9、emWin模拟器和单片机版6.46发布,同时配套的AppWizard V1.54发布,支持MDK, IAR和GCC 10、Zephyr大更,带来V4.0RC2,正式版将本月中旬发布 11、IAR 9.60.3发布 12、H7-TOOL本周进展 (1)脱机烧录芯片支持 (2)连更三期LUA小程序教程 (3)H7-TOOL自制Flash读写保护算法系列 (4)H7-TOOL的CAN/CANFD助手增加个帧发送成功标识支持,继续加强完善功能细节
1、开源USB3.0 HUB,带电压电流测量,分辨率1mV和1mA
https://github.com/Aeriosolutions/USB-Insight-HUB-Hardware https://www.crowdsupply.com/aerio-solutions/usb-insight-hub
之前很早关注到这个项目,但是一直没有开源,近期终于宣布开源了,设计效果挺好看。




带保护:

规格:

2、开源无线电收发器RNode
https://unsigned.io/rnode/ https://unsigned.io/rnode_firmware/
RNode 是一种开放、免费且不受限制的数字无线电收发器。它使任何人都能够在短距离和长距离内发送和接收任何类型的数据。RNode 可以与多种程序和系统一起使用,但特别适合与加密网络堆栈 Reticulum 一起使用。
RNode 不是一种产品,也不是特定的设备。它是一个易于在不同时间和空间复制的系统,能够生成高效的通信工具。该系统的核心是 RNode 固件以及 Reticulum 中包含的设置和安装工具。


3、开源微型赛车
整体设计效果还不错,软件,硬件和机械全开源
https://github.com/StuckAtPrototype/Racer



4、开源RF信号扫描仪
https://github.com/RamboRogers/rfhunter
这个项目是一个使用 ESP32、AD8317 射频检测器和其他各种组件构建的射频信号扫描仪。它旨在检测和测量环境中的射频信号,并在 OLED 显示屏上显示信号强度。它对于寻找隐藏摄像头、窃听设备和其他射频设备非常有用。


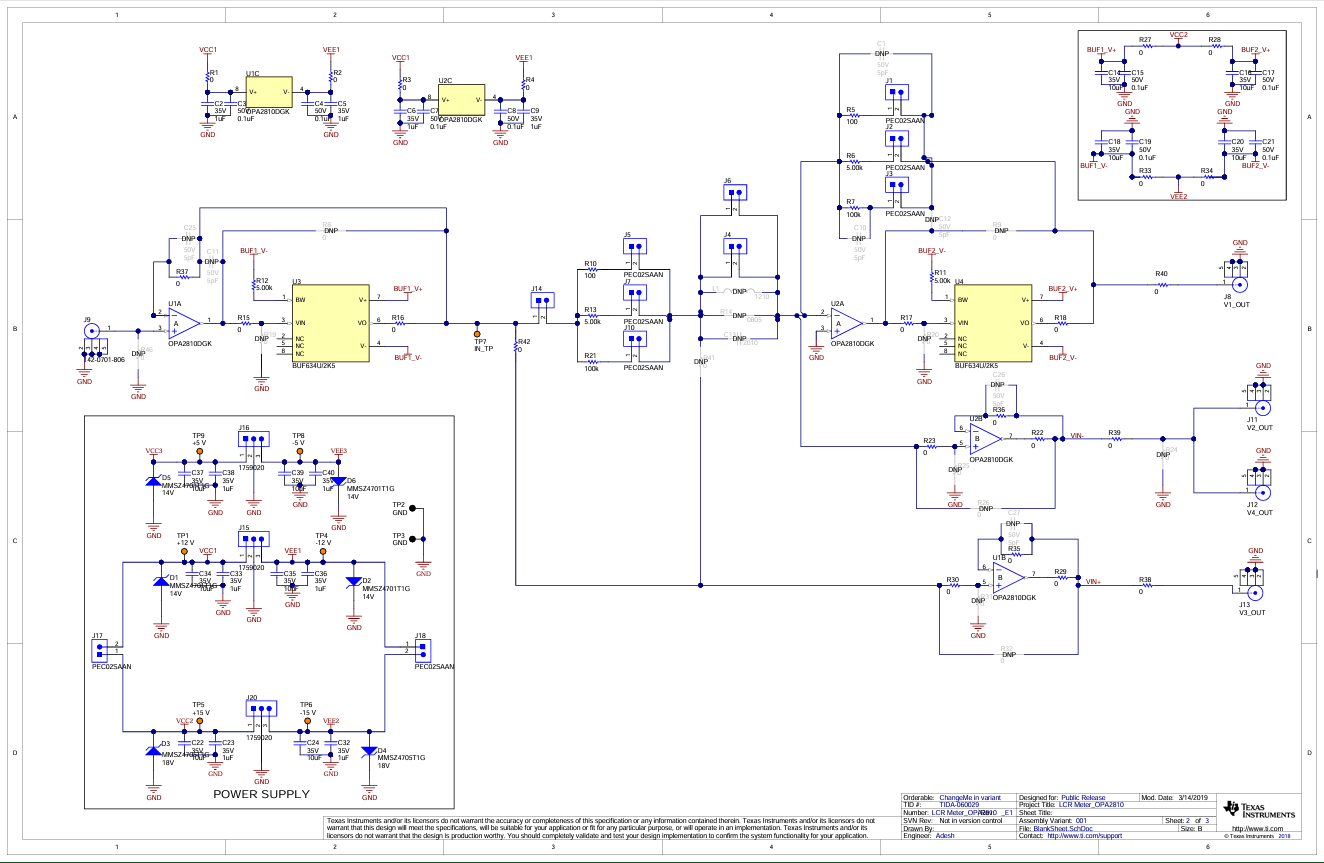
5、TI推出的LCR电桥前端模拟测量参考设计
https://www.ti.com/tool/TIDA-060029#description
这款参考设计展示了一种用于 LCR 表应用的模拟信号链解决方案,采用自动平衡阻抗测量方法。
设计指导.pdf (1.95 MB) 原理图.pdf (264.27 KB)
特点
1、测量范围广泛的元件(L、C、R),阻抗值从 1欧姆到 10 M欧姆 2、运行频率高达 100 kHz 3、在 100 Hz、1 kHz、10 kHz、100 kHz 进行测试 4、阻抗精度为 0.1% 5、信号链操作固有稳定


6、英飞凌推出的开源蓝牙游戏手柄参考设计
https://www.infineon.com/cms/en/product/evaluation-boards/game-controller/#!designsupport
XENSIV蓝牙游戏控制器在创新设计中集成了英飞凌各种产品。利用 XENSIV磁位置传感器,操纵杆提供了卓越的精度,不会受到传感器漂移的影响。XENSIV开关触发器、CAPSENSE按钮、CAPSENSE存在检测和 SPIDER+ 震动驱动器都与 PSoC6 BLE 微控制器无缝集成,实现了低功耗、即插即用的游戏控制器。

7、ST相关更新
1、ST推出的音频流处理软件LiveTune和目标板开发库X-CUBE-AUDIO-KIT
下载:
https://www.st.com/en/embedded-software/x-cube-audio-kit.html
当前版本主要对STM32H7和STM32H5做了支持.
规格:




早期给大家分享过一个AudioWeaver,很强
https://www.armbbs.cn/forum.php?mod=viewthread&tid=27569

超过200+的音频处理模型,用只需拖动拖动控件就可以使用了:

如果初级版不能满足您的需求,还有将近200个高级版函数供用户使用:


2、ST推出独立的CMSIS-Driver软件包
还没研究这个独立的软件包和MDK现有的STM32 Pack中带的CMSIS CMSIS有什么区别
https://github.com/Open-CMSIS-Pack/CMSIS-Driver_STM32/tree/main


8、资讯
1、Eclipse 基金会分享的一项市场研究报告分析 Jakarta EE 用户的TOP5云端厂商
https://outreach.eclipse.foundation/hubfs/2024%20Jakarta%20EE%20Developer%20Survey%20Report%20.pdf
Jakarta EE(以前称为 Java EE,即 Java 平台企业版)是一组扩展 Java SE(标准版)的规范,提供了企业级功能,如分布式计算和 Web 服务。它由 Eclipse 基金会管理,旨在支持云原生企业应用程序

2、瑞萨推出4 通道 IO-Link 主收发器,带集成帧处理程序
CCE4511 是一款基于 0.18μm HV-CMOS 技术的高压接口 IC,具有过压检测以及高温和过流保护功能

3、Micropython V1.24发布
https://github.com/micropython/micropython/releases/tag/v1.24.0
更新内容比较多,部分截图

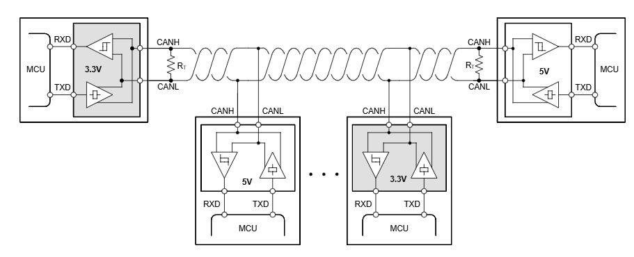
4、TI推出汽车级完全可互操作且符合 EMC 标准的 3.3V CAN 收发器
https://www.ti.com/document-viewer/lit/html/SSZTD46
我们这里重点不是分享这个芯片,是TI分享的这个帖子里面有个介绍3.3V CAN接到5V CAN网络中的测试问题,这个需要通过测试才可以
TI 的 3.3V CAN 系列成功通过国际标准化组织 (ISO) 16845-2 测试。 测试涵盖所有 3.3V 收发器的同构网络和一个 异构网络,其中 16 个 CAN 节点中有 4 个是 3.3V 收发器和 其余 12 个 CAN 节点是其他三个行业认可的 5V CAN 的混合收发器

5、SEGGER的emFile通过exFAT许可
使用exFAT是收费的,需要微软授权
https://www.segger.com/news/pr-241009-emfile-exfat/

6、TI分享的一个USB PD控制器视频教程
https://www.ti.com/video/series/how-to-evaluate-and-configure-our-usb-type-c-pd-controllers.html

9、emWin模拟器和单片机版6.46发布,同时配套的AppWizard V1.54发布,支持MDK, IAR和GCC
AppWizard AppWizardTrial_V154_646_Install.exe (90.44MB)
emWin模拟器: SeggerEval_WIN32_MSVC_GUI_V646.zip (75.13MB)
emWin单片机版,不限制MDK,IAR和GCC使用: emWin_V646_OBJ_STM32.zip (142.91MB)
emWin6.46更新记录:

AppWizard更新记录:

单片机版相关文件:

配套的各种小软件:

新增的多国语言动态切换功能案例


10、Zephyr大更,带来V4.0RC2,正式版将本月中旬发布
https://github.com/zephyrproject-rtos/zephyr/releases
正式宣布从V3.7版本进入V4.0,算是一个比较大版本的更新
https://github.com/zephyrproject-rtos/zephyr/releases/tag/v4.0.0-rc1
下面是未来和之前的更新计划

更新内容比较多,部分截图

11、IAR 9.60.3发布
https://updates.iar.com/FileStore/STANDARD/001/003/381/arm/doc/infocenter/readme.ENU.html
部分更新记录如下:

12、H7-TOOL本周进展
H7-TOOL详细介绍:https://www.armbbs.cn/forum.php?mod=viewthread&tid=89934
1、脱机烧录芯片支持
(1)新增闪信微FCM32F1全系列支持。 (2)新增加瑞萨RA0系列支持 (3)增加Eastsoft东软载波的ES32F0系列支持
在线烧录

离线烧录


2、连更三期LUA小程序教程
H7-TOOL的LUA小程序教程第15期:电压,电流,NTC热敏电阻以及4-20mA输入(2024-10-21,已经发布) https://www.armbbs.cn/forum.php?mod=viewthread&tid=126167

H7-TOOL的LUA小程序教程第16期:脉冲测量,4路PWM,多路GPIO和波形打印(2024-10-25, 更新完毕) https://www.armbbs.cn/forum.php?mod=viewthread&tid=126176

H7-TOOL的LUA小程序教程第17期:扩展驱动AD7606, ADS1256,MCP3421, 8路继电器和5路DS18B20(2024-11-01) https://www.armbbs.cn/forum.php?mod=viewthread&tid=126305

3、H7-TOOL自制Flash读写保护算法系列
很多IC厂家仅发布了内部Flash算法文件,并没有提供读写保护算法文件,也就是选项字节算法文件,需要我们制作。实际上当前已经发布的TOOL版本,已经自制很多了。但是依然有些厂家还没自制,所以陆续开始为这些厂家提供读写保护支持。
近期已经自制了STM32H7全系列,N32G003,N32G031, STM32U5全系列,本次升级新制作两个
(1)为凌欧LKS32MC03x制作读写使能和解除算法,支持在线烧录和脱机烧录使用
从2.27版本开始将正式带此支持,支持解除和使能。这款芯片没有选项字节的概念,是通过Flash末尾的4字节来解除和使能。
解除保护已经在TOOL上位机集成:

写保护的时候,大家可以TOOL的滚码常量功能,将Flash末尾设置非0xFFFF FFFF数值即可,比如我这里使用的32KB容量Flash,设置地址0x0000 7FFC为0x0000 0000,就可以使能保护

(2)为兆易创新GD32E23X制作使能和解除算法,支持在线烧录和脱机烧录使用
之前我们已经为兆易创新自制了GD32E50x,GD32E10x,GD32F3x0,GD32F4xx,GD32F10x,GD32F20x,GD32F30x,GD32F1x0,GD32C10x等系列的选项字节编程算法功能,含读写保护。
这次为GD32E23x系列也提供支持。
实现效果,从2.27版本开始将正式带此支持,支持解除和使能。

通过TOOL的寄存器检测功能可以了解各种寄存器地址和状态信息,大大方便算法文件自制:

4、H7-TOOL的CAN/CANFD助手增加个帧发送成功标识支持,继续加强完善功能细节
2.27版本固件正式携带此功能,包括之前做的负载率检测和错误信息展示也将集成到这个版本固件中。
对于接收,我们可以直接看到效果,而发送不行,所以打算在发送的地方展示下发送成功标识。
发送成功效果:

发送失败超时:

动态效果,通信过程中断开,然后重新连接上:
