
视频教程汇总帖:https://www.armbbs.cn/forum.php?mod=viewthread&tid=110519
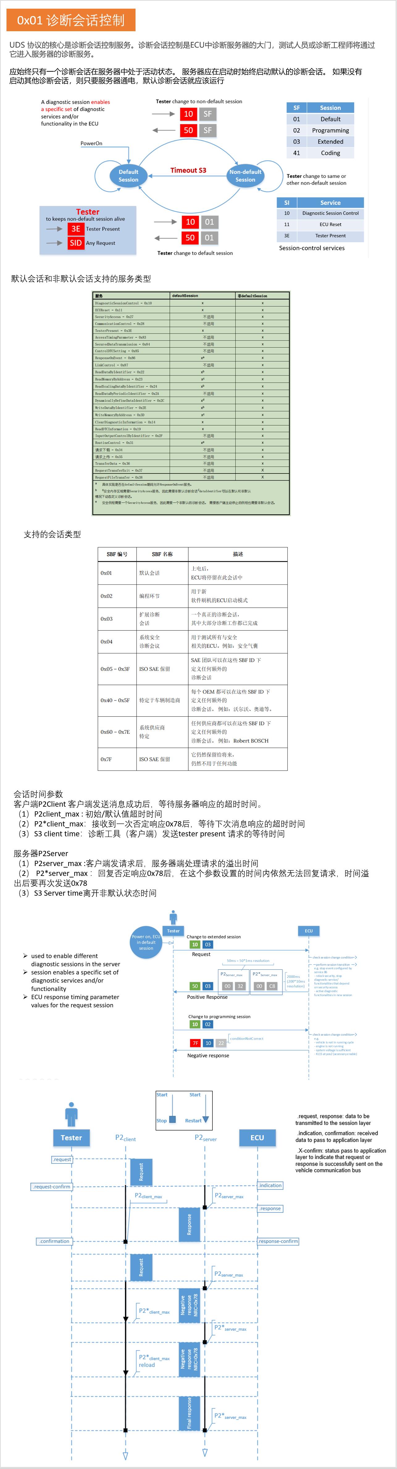
【前言】 1、继前面分享了CANopen和J1939的专题后,这次继续为大家分享UDS专题视频第1期。 2、统一诊断服务(Unified Diagnostic Services,简称UDS)是车用电子的通信协议,是电子控制器ECU中设备诊断用的网络传输协议。目前所有汽车一级供应商新生产的ECU都已支持此通信协议,主要用于车辆运行情况,故障检测,固件升级等。 3、UDS要研究明白,必须将源码和文档研究透才行,这样遇到各种问题了都会得心应手。缺点是UDS涉及到的知识点非常多,规格书也非常。 4、为了制作本期视频教程,参考了很多开源UDS代码和网上的很多文档,才将UDS的基础知识点捋顺。可以大大节省大家的研究时间。
【视频】
https://www.bilibili.com/video/BV1wm421x7Zn
【视频提纲】












【参考资料】 1、UDS服务器模板和ISO14229文档下载:
链接:https://pan.baidu.com/s/1lo5iyTK9mVzw22jy-vKYZQ 提取码:mnda
案例基于V7板子,波特率250K,使用的CANFD2接口。

2、开源UDS代码
(1) NXP https://www.armbbs.cn/forum.php?mod=viewthread&tid=122716 (2) 福特 https://www.armbbs.cn/forum.php?mod=viewthread&tid=122713 (3) 网友,设计的非常好 https://github.com/driftregion/iso14229 3、https://piembsystech.com/uds-protocol/ 4、https://nvdungx.github.io/unified-diagnostic-protocol-overview/ 5、H7-TOOL的UDS解析和控制操作说明: https://www.armbbs.cn/forum.php?mod=viewthread&tid=122699