
为什么docker会出现?
假定您在开发一款平台项目,您的开发环境具有特定的配置。其他开发人员身处的环境配置也各有不同。
**要求:**希望尽可能多在本地模拟这些环境而不产生重新创建服务器环境的开销
问题:
解决方案:Docker 容器化技术
Docker之所以发展如此迅速,也是因为它对此给出了一个标准化的解决方案
环境配置非常麻烦,当去其他电脑上部署时还要重新部署一次

解决这个的问题,Docker通俗来说
Docker的出现使得Docker得以打破过去**「程序即应用」**的观念。
通过镜像(images)将作业系统核心除外,运作应用程式所需要的系统环境,由下而上打包,达到应用程式跨平台间的无缝接轨运作。
Docker是基于Go语言实现的云开源项目。
Docker的主要目标
Linux容器技术的出现其实解决了这样的问题,而 Docker 就是在它的基础上发展过来的。
将应用打成镜像,通过镜像成为运行在Docker容器上面的实例
Docker容器在任何操作系统上都是一致的,
从而实现了
只需要一次配置好环境,在其他机器上运行就可以一键部署
总结:解决了运行环境和配置问题的软件容器,方便做持续集成并有助于整体发布的容器虚拟化技术

它可以在一种操作系统里面运行另一种操作系统,比如在Windows系统里面运行Linux系统。
因为虚拟机看上去跟真实系统一模一样,而对于底层系统来说,虚拟机就是一个普通文件,不需要了就删掉,对其他部分毫无影响。
这类虚拟机完美的运行了另一套系统,能够使应用程序,操作系统和硬件三者之间的逻辑不变

缺点:
Linux容器是与系统其他部分隔离开的一系列进程,从另一个镜像运行,并由该镜像提供支持进程所需的全部文件。

Linux 容器不是模拟一个完整的操作系统而是对进程进行隔离
有了容器,就可以将软件运行所需的所有资源打包到一个隔离的容器中
Docker 容器是在操作系统层面上实现虚拟化,直接复用本地主机的操作系统,而传统虚拟机则是在硬件层面实现虚拟化。 与传统的虚拟机相比,Docker优势体现为启动速度快、占用体积小
比较了 Docker 和传统虚拟化方式的不同之处:

Docker借鉴了标准集装箱的概念
标准集装箱将货物运往世界各地,DOcker将这个模型运用到自己的设计中
Docker运输软件docker官网:
Docker Hub 官网:
Docker并非是一个通用容器工具,它依赖于已存在并运行的Linux内核环境
Docker实质上是在已经运行的Linux下制造了一个隔离的文件环境,因此它执行的效率几乎等同于所部署的Linux主机
因此,DOcker必须部署在Linux内核的系统上。
如果其他系统想部署Docker就必须安装一个虚拟Linux环境

在Windows上部署Docker的方法都是先安装一个虚拟机,并在安装Linux系统的虚拟机中运行Docker
Linux中 uname 命令用于打印当前系统相关信息
uname -r:查看自己的Linux内核版本
Docker 镜像(Image)就是一个==只读==的模板。镜像可以用来创建 Docker 容器,一个镜像可以创建很多容器。
相当于容器的“源代码”,docker镜像文件类似于Java的类模板,而Docker容器实例类似于java中new出来的实例对象。
Docker | 面向对象 |
|---|---|
容器 | 对象 |
镜像 | 类 |
Docker 利用容器(Container)独立运行的一个或一组应用,应用程序或服务运行在容器里面,容器就类似于一个虚拟化的运行环境,容器是用镜像创建的运行实例
就像是Java中的类和实例对象一样,镜像是静态的定义,容器是镜像运行时的实体
容器为镜像提供了一个标准的和隔离的运行环境,它可以被启动、开始、停止、删除
每个容器都是相互隔离的、保证安全的平台
可以把容器看做是一个简易版的 Linux 环境
(包括root用户权限、进程空间、用户空间和网络空间等)和运行在其中的应用程序。
Docker会提供一些命令来对容器进行管理
类似于
Docker公司提供的官方registry被称为Docker Hub,存放各种镜像模板的地方
仓库分为公开仓库(Public)和私有仓库(Private)两种形式。
最大的公开仓库是 Docker Hub(https://hub.docker.com/),存放了数量庞大的镜像供用户下载。
国内的公开仓库包括 阿里云、腾讯云 等
需要正确的理解仓库/镜像/容器这几个概念:
image文件可以看作是容器的模板
Docker 根据 image 文件生成容器的实例
同一个 image 文件,可以生成多个同时运行的容器实例。
不过,现目前Docker的镜像仓库网络环境堪忧… 经常会遇到镜像仓库失效的窘境


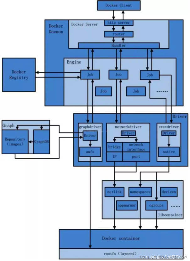
Docker 是一个 C/S 模式的架构,后端是一个松耦合架构,众多模块各司其职。
Docker运行的基本流程:

不同的版本有不同的安装步骤,可以参考Docker官网来走
我这里是CentOS7 参考步骤:https://docs.docker.com/engine/install/centos/
前提:
具体安装可以参考Docker官网文档
一般来说,推荐CentOS和Ubantu
不同的Linux发行系统的软件安装 (1)基于源 在ubuntu 中软件安装:
sudo apt-get install softname在centos中软件安装:yum install softname(2) 基于安装包 在ubuntu 中软件安装:sudo dpkg -i package.deb在centos中软件安装:rpm - ivh httpd.rpm
使用Root权限登录 Centos。确保yum包更新到最新。
sudo yum update确保在一个linux系统中,只存在一个docker
当使用k8s的时候,则另外
使用该命令,卸载已安装的docker
sudo yum remove docker \
docker-client \
docker-client-latest \
docker-common \
docker-latest \
docker-latest-logrotate \
docker-logrotate \
docker-engine## 安装Docker所需要的一些工具包
sudo yum install -y yum-utils
## 建立Docker仓库 (映射仓库地址)
sudo yum-config-manager \
--add-repo \
https://download.docker.com/linux/centos/docker-ce.repoyum install -y docker-ce可以来拉取一个小案例,来测试一下docker环境是否没问题
docker run hello-world还有一些其他的命令,可以方便我们启动/关闭Docker
守护进程重启:
systemctl daemon-reload重启Docker服务:
systemctl restart docker / service docker restart关闭Docker服务:
docker service docker stop / docker systemctl stop docker其他的命令
安装完成Docker之后,这里汇总列一下常见的Docker操作命令:
docker attach 容器ID或docker exec -it 容器ID /bin/bash,推荐使用后者。更多的命令可以通过docker help命令来查看
这些命令在后面也会提及
最后
Error response from daemon: Get “https://registry-1.docker.io/v2/”: context deadline exceeded (Client.Timeout exceeded while awaiting headers)
则大概率代表,你的镜像仓库不行,需要更换
删除安装包:
yum remove docker-ce删除镜像、容器、配置文件等内容:
rm -rf /var/lib/docke