本文所有讨论基于 **+3.3V PECL 电平标准 ** 展开,详细阐述不同差分接口间的互连方式、关键参数要求及实际应用案例。
LVPECL(低压正射极耦合逻辑)与 CML(电流模式逻辑)的互连支持交流耦合和直流耦合两种方式,需根据实际场景选择合适方案以满足信号完整性要求。
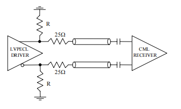
LVPECL 驱动器与 CML 接收器的交流耦合连接如图 1 所示,核心设计要点如下:

图 1. LVPECL 与 CML 之间的交流耦合
直流耦合需设计专用电平转换网络,核心目标是:
①匹配 LVPECL 输出与 CML 输入的共模电压;
②最小化网络引入的信号损耗,保证 CML 接收器输入摆幅满足灵敏度要求;
③确保从 LVPECL 输出端看进去的总阻抗近似50Ω(匹配传输线特性阻抗)。
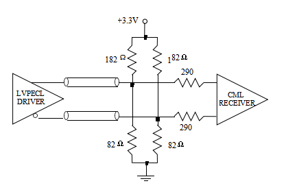
以 LVPECL 输出驱动 MAX3875 的 CML 输入为例,电平转换网络如图 2 所示,设计需满足以下 4 个核心条件:

图 2. LVPECL 与 CML 之间的电阻网络
(MAX3875)
必须满足以下条件:



共模电压假设:设 LVPECL 输出共模电压 V_A = V_{PECL-CM} = V_{CC} - 1.3V ( V_{CC}=3.3V 时,理论 V_A=2.0V );

注:假定 LVPECL 的最小差分输出摆幅为1200mV,而 MAX3875 的输入灵敏度为 50mV, 这样电阻网络的增益必须大于 50mV/1200mV = 0.042。
通过求解上述条件方程组,选取1% 精度标准电阻,得到最优参数:
LVPECL 与 MAX3875 的直流耦合完整结构如图 3 所示。对于其他型号的 CML 接收器,需根据其最小共模输入电压和最小输入信号摆幅,参照上述计算逻辑重新推导电阻参数,确保互连性能稳定。

图 3. LVPECL 与 CML 之间的直流耦合
(MAX3875)
CML 与 LVPECL 的互连仅支持交流耦合方式(连接示意图如图 4 所示)。该方案通过耦合电容隔离直流分量,同时需注意:

图 4. CML 与 LVPECL 之间的交流耦合
LVDS(低压差分信号)与 CML 的互连均采用交流耦合方式,需根据信号流向选择对应拓扑,核心关注 “信号摆幅兼容性”。
连接示意图如图 5 所示,关键要求:CML 输出信号摆幅必须在 LVDS 接收器的输入处理范围内(典型 LVDS 输入摆幅范围为 100mV~600mV,需根据具体芯片 datasheet 确认),若摆幅过大,需增加衰减网络。

图 5. CML 与 LVDS 之间的交流耦合
连接示意图如图 6 所示,设计要点与 3.1 一致:需确保 LVDS 输出摆幅符合 CML 接收器的输入灵敏度要求,同时保持传输路径 50Ω 阻抗匹配,避免信号完整性问题。

图 6. LVDS 与 CML 之间的交流耦合
原创声明:本文系作者授权腾讯云开发者社区发表,未经许可,不得转载。
如有侵权,请联系 cloudcommunity@tencent.com 删除。
原创声明:本文系作者授权腾讯云开发者社区发表,未经许可,不得转载。
如有侵权,请联系 cloudcommunity@tencent.com 删除。