
大厂基础知识面试拆解第10篇文章
历史文章:
序号 | 知识地图 | 题目 |
|---|---|---|
1 | 网络 | 判断一个端口是否可用 |
2 | 网络 | epoll不支持文件IO,kqueue怎么做到的 |
3 | 并发 | Redis 单线程为什这么快 |
4 | 数据结构 | 什么是跳表(Skip List) |
5 | 数据库 | 如何把一个文件系统目录树存储到数据库 |
6 | 并发 | 从一道面试题谈linux下fork的运行机制 |
7 | 并发 | close-on-exec机制 |
8 | 数据结构 | LRU缓存 |
9 | 分布式 | 什是线性一致性 |
生产环境如何使用gdb调试发行Release版本程序?
提示:
•
先别急着直接回答问题,先提问在回答
•
看看青铜(工作0-3年)到王者(工作5-10年)怎么提问的。

•
一台物理机部署很多服务,我如何区分Coredump属于哪个服务?
•
只有区分哪个服务才能执行 gdb ./my_program ./core.1234
•
/proc/sys/kernel/core_pattern:指定核心转储文件的路径和命名规则
•
刚罐装的操作系统 配置 可能指定 核心转储文件的路径 但是 命名规则 没有
•
core生成的目录:/var/log/下,名为core.xxxx文件
首先进入/var/log目录下通过file命令查看是哪个程序出的core
示例输出**:
/var/core/my_program.core: ELF 64-bit LSB core file x86-64, version 1 (SYSV), SVR4-style, from '/usr/bin/osd-xxxx'来源程序:from '/usr/bin/osd-xxxxm'
显示生成 Core 文件的进程名称(即崩溃的程序名)。
•
gdb /usr/bin/ceph-mds core .370020 使用gdb进行调试
关键字段:not stripped 包含调试符号和调试信息。
关键字段:stripped表示符号表和调试信息已被移除。
使用 strip剥离符号
剥离符号 strip hello
//去掉符号表、调试节区,只保留运行所需部分
再次查看文件信息 file hello
hello: ELF 64-bit LSB executable, x86-64, , stripped
状态 | 用途 | |
|---|---|---|
stripped | 生产环境部署,减小文件体积(约 20%-50%),提升运行效率 | |
not stripped | 开发/测试环境调试,保留符号信息(如函数名、变量名) | |
•
生产的 Release版本 开启 -O2/-O3 优化, 内联、循环展开、死代码消除、寄存器分配等全面启用
•
运行速度通常比 Debug 版本快 3~50 倍
•
Release版本的程序 我根本无法定位core的原因?
•
请管理员给我安装 debug包
•
ceph 为例子 cmake工程 已经debug信息打包rpmp包
•
直接rpm -ivh 安装xxxx即可
•
例如 gdb 调试时候 自动加载同步下 usr/lib/debug/path/to/ceph-mds.debug
也可以手工加载
# 启动 GDB 并加载符号
gdb myapp_release
(gdb) symbol-file myapp_release.debug # 手动加载符号
(gdb) set debug-file-directory /path/to/symbols # 设置符号搜索路径
我完全同意上面做法,
但是不能在生产环境执行,安装debug符号 , 会导致整个服务响应 降低5-10倍,
Ceph: A Journey to 1 TiB/s
增加通过调整cmake 编译方式提升性能。
•
生产环境的core 迁移到 测试环境来定位
•
但是 为什么 gdb 查看全部 ???怎么办?
•
debug安装包 已经安装成功。
•
是不是cpu类型有关?debug版本对应cpu类型的
lscpu | grep 'Model name'
Model name: Intel(R) Xeon(R) Platinum 8255C CPU @ 2.50GHz
Model name: Hygon C86 7285
1
海光(Hygon)CPU
•
海光是中国的国产CPU品牌,基于AMD Zen架构设计(其实是AMD的授权和定制版本)。

1
Intel CPU

•
不装逼
•
面试时候不说因为我不懂。
•
查看寄存器状态 (gdb) info registers
•
x/10x &bind_var
•
watch *0x7ffc12345678
•
这命令全部了还是看不懂
•
看代码,核心代码不懂,确实看不懂
•
我同意上面做法,
•
gdb 汇编 没有经历过
•
gdb 调试 大型项目 没有经过
•
无法解决,该怎么处理
•
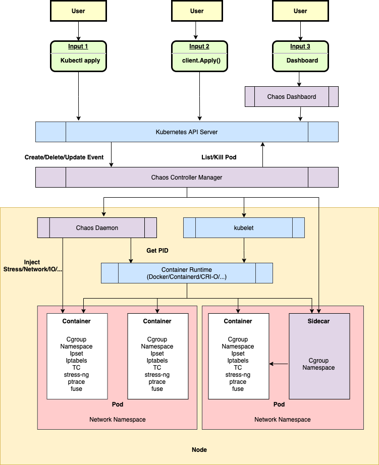
混沌工程(Chaos Engineering)
•
混沌工程的概念很早之前就有,但是直到 2012 年,
•
为了更好地推广混沌工程,Netflix 引入了一只猴子(Chaos Monkey),试想一只猴子在系统里面,平时是安安静静的,什么事情都不做,突然一天发疯开始在系统里到处捣乱,作为工程师,要干的一件事情就是逮住这只猴子,让它别捣乱,这大概就是混沌工程要表达的意思。

通过Chaos-Mesh打造更稳定TiDB数据库高可用架构
Chaos Mesh 作为业内领先的混沌测试平台,具备以下核心优势:
•
核心能力稳固:Chaos Mesh 起源于 TiDB 的核心测试平台,发布初期即继承了大量 TiDB 已有的测试经验。
•
被充分验证:Chaos Mesh 被众多公司以及组织所使用,例如腾讯和美团等;同时被用于众多知名分布式系统的测试体系中,例如 Apache APISIX 和 RabbitMQ 等。
•
系统易用性强:图形化操作和基于 Kubernetes 的使用方式,充分利用了自动化能力。
•
云原生:Chaos Mesh 原生支持 Kubernetes 环境,提供了强悍的自动化能力。
•
丰富的故障模拟场景:Chaos Mesh 几乎涵盖了分布式测试体系中基础故障模拟的绝大多数场景。
•
灵活的实验编排能力:用户可以通过平台设计自己的混沌实验场景,场景可包含多个混沌实验编排,以及应用状态检查等。
•
安全性高:Chaos Mesh 具有多层次安全控制设计,提供高安全性。
•
活跃的社区:Chaos Mesh 为全球知名开源混沌测试平台,CNCF 开源基金会孵化项目。
•
强大的扩展能力:Chaos Mesh 为故障测试类型扩展和功能扩展提供了充分的扩展能力。
我在寻找一位积极上进的小伙伴,
一起参与神奇早起 30 天改变人生计划,发展个人事业,不妨 试试
1️⃣关注公众号:后端开发成长指南(回复"面经"获取)获取过去我全部面试录音和大厂面试复盘攻略
2️⃣ 感兴趣的读者可以通过公众号获取老王的联系方式。
加入我的技术交流群Offer 来碗里 (回复"面经"获取),一起抱团取暖

本群目标是:
•
不要给自己这样假设:别人完成就等着自己完成了,大家都在一个集团,一个公司,分工不同,不,这个懒惰表现,这个逃避问题表现。
•
别人不这么假设,至少本月绩效上不会写成自己的,至少晋升不是你,裁员淘汰就是你。
•
目标:在跨越最后一道坎,拿百万年薪,进大厂。
•
不扫一屋 何以扫天下。
•
让自己早睡,早起,锻炼身体,刷牙保持个人卫生,多喝水 ,表达清楚 基本事情做好。
