首页
学习
活动
专区
圈层
工具
发布
首页
学习
活动
专区
圈层
工具
MCP广场
社区首页 >专栏 >2串3串锂电池充电芯片:带PD+QC协议,升降压型具有自适应2A快速充电

2串3串锂电池充电芯片:带PD+QC协议,升降压型具有自适应2A快速充电

原创
作者头像
用户11859063
发布2025-09-30 14:44:43
发布2025-09-30 14:44:43
1670
举报

常见的两节18650电池串联锂电池的供电电压是低至6V,充满电高至8.4V,标称电压是7.4V。我们都知道,要给电池充电,需要输入电压高于电池电压,比如电池是7V,要想充电,输入就要7.1V以上,这样才能充电。

对于充电类型,常见的有升压型,降压型,升降压型。

升压型充电,一般常见的是输入使用充电器的5V2A功率,升压到8.4V给2节串联电池充电,输入最大功率是10W,减去转换效率,进电池大概800mA-1A左右。这就是我们常说的慢充了,如果电池容量是5000mAh,大概需要十几个小时充满电。

降压型的充电,例如2串8.4V锂电池,输入电压可以使用充电器的9V,通过降压到8.4V给电池充电,9V输入功率是18W/27W(9V2A或9V3A)大于5V的10W功率,充电速度明显加快,就是常说的快充了,电池容量同样是5000mAh,大概需要4个多小时即可充满电。

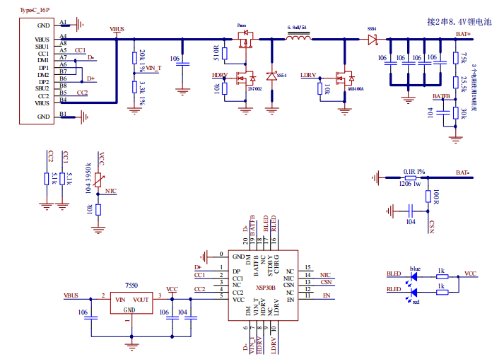
升降压型充电,就是既能升压,又能降压。比如XSP30芯片充电,当输入是5V的充电器,电路自动通过升压给电池充电。如果输入是9V的充电器,则电路开启降压给电池充电。这样无论使用哪种充电器,都可以给电池充电,应用更方便。

输入TYPE-C接口连接充电器,支持自动获取快充电压,例如5V/3A,9V3A,12V3A等。

无论连接的是PD协议的充电器,或是QC协议的充电器,都可以获取到快充电压,开启快速充电。即使是没有协议的传统5V充电器,也可以开启慢速充电。

自适应功能

充电芯片一定要有自适应功能,否则会因为没有快充的充电器,或者因为数据线的原因会导致无法充电。

自适应适配器功能就是,无论连接的适配器是5V2A/5V3A或是9V2A/9V3A,芯片会根据输入电源大小,采用升压/升降压方式自动调整输出功率以适应不同功率的适配器,防止功率过大导致适配器复位不充电。

例如,连接的是30w功率的充电器,XSP30芯片自动开启大电流快速充电,当连接的是5V2A或5V1A充电器,则自动减少充电电流,开启慢充。

原创声明:本文系作者授权腾讯云开发者社区发表,未经许可,不得转载。

如有侵权,请联系 cloudcommunity@tencent.com 删除。

原创声明:本文系作者授权腾讯云开发者社区发表,未经许可,不得转载。

如有侵权,请联系 cloudcommunity@tencent.com 删除。

评论
登录后参与评论
0 条评论
热度
最新
推荐阅读
领券
问题归档专栏文章快讯文章归档关键词归档开发者手册归档开发者手册 Section 归档