
今天我们将深入探讨 LVPECL与LVDS电平互连的核心设计准则,聚焦直流耦合与交流耦合两大方案的关键参数计算与硬件实现。
在高速信号互连领域,精准的电平转换与阻抗匹配直接决定系统稳定性,通过理论方程与实测数据对照,我们将解析以下核心议题:
1、 LVPECL与LVDS的直流耦合
LVPECL到LVDS的直流耦合结构需要一个电阻网络,如图5中所示,设计该网络时有这样几点必须考虑:
首先,我们知道当负载是50Ω接到VCC-2V时,LVPECL的输出性能是最优的,因此我们考虑该电阻网络应该与最优负载等效;然后我们还要考虑该电阻网络引入的衰减不应太大,LVPECL输出信号经衰减后仍能落在LVDS的有效输入范围内。
注意LVDS的输入差分阻抗为100Ω,或者每个单端到虚拟地为50Ω(图1所示),该阻抗不提供直流通路,这里意味着LVDS输入交流阻抗与直流阻抗不等。LVPECL到LVDS的直流耦合所需的电阻网络需满足下面方程组:


考虑VCC=+3.3V 情况,解上面的方程组得到:R1=182Ω,R2=47.5Ω,R3=47.5Ω,VA=1.13V,RAC=51.5Ω,RDC=62.4Ω,增益= 0.337。通过该终端网络连接LVPECL输出与LVDS输入时,实测得VA=2.1V,VB=1.06V。
假定LVPECL差分最小输出电压为930mV,在LVDS的输入端可达到313mV,能够满足LVDS输入灵敏度要求。考虑信号较大时,如果LVPECL的最大输出为1.9V,LVDS的最大输入电压则为640mV,同样可以满足LVDS输入指标要求。
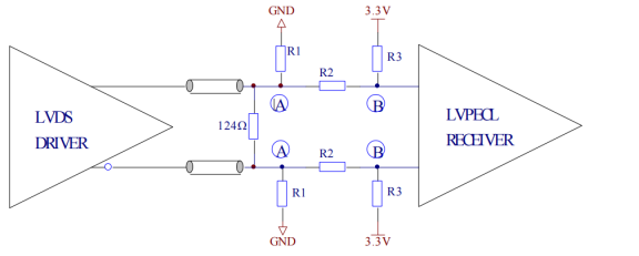
VDS与LVPECL之间采用直流耦合结构时,需要加一个电阻网络,如图2所示。该电阻网络完成LVDS输出电平(1.2V)到LVPECL输入电平(VCC-1.3V)的转换。由于LVDS的输出是以地为参考,而LVPECL的输入是以VCC为参考,这需要在构建电平转换网络时注意LVDS的输出不会对供电电源的变化敏感;
另一个问题是需要在功耗和速度方面折中考虑,如果电阻值(R1、R2、R3)取得较小,由电阻网络和LVPECL输入寄生电容构成的时间常数较小,允许电路在更高的速度下工作。但是,由于这些电阻上流过较大的电流,使得总功耗增大。这时,LVDS的输出性能容易受电源波动的影响。还有一个问题就是要考虑阻抗匹配和网络衰减问题,电阻值可以通过下面的方程导出。


原创声明:本文系作者授权腾讯云开发者社区发表,未经许可,不得转载。
如有侵权,请联系 cloudcommunity@tencent.com 删除。
原创声明:本文系作者授权腾讯云开发者社区发表,未经许可,不得转载。
如有侵权,请联系 cloudcommunity@tencent.com 删除。