

🌟 Hello,我是摘星!🌈 在彩虹般绚烂的技术栈中,我是那个永不停歇的色彩收集者。🦋 每一个优化都是我培育的花朵,每一个特性都是我放飞的蝴蝶。🔬 每一次代码审查都是我的显微镜观察,每一次重构都是我的化学实验。🎵 在编程的交响乐中,我既是指挥家也是演奏者。让我们一起,在技术的音乐厅里,奏响属于程序员的华美乐章。
作为一名在生产环境中摸爬滚打多年的运维工程师,我深知 502 Bad Gateway 错误对业务的致命影响。就在上周,我们的电商平台在高峰期突然出现大量 502 错误,用户投诉如雪花般飞来,业务损失不可估量。这次事故让我深刻认识到,仅仅知道 502 是"网关错误"是远远不够的,必须深入理解其背后的技术原理和排查方法。
在这次复盘中,我将从最基础的 Nginx upstream 机制开始,逐步深入到 FastCGI 协议细节,再到超时参数的精确调优。我发现很多开发者对 502 错误的理解停留在表面,认为只是简单的服务不可用,但实际上它涉及到网络层、应用层、进程管理等多个维度的复杂交互。通过这次深度分析,我不仅找到了问题的根本原因,更重要的是建立了一套完整的 502 错误诊断和预防体系。
本文将带你走过我的完整排查过程:从日志分析的蛛丝马迹,到网络抓包的技术细节,从配置参数的精确调优,到监控告警的体系建设。我会分享那些在官方文档中找不到的实战经验,那些只有在生产环境中才能遇到的边缘案例,以及那些能够在关键时刻救命的调试技巧。无论你是刚接触 Nginx 的新手,还是有一定经验的运维工程师,这篇文章都将为你提供宝贵的实战指导。

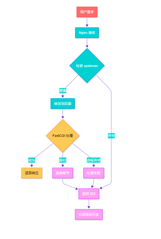
图1:Nginx 502 错误产生流程图
502 Bad Gateway 属于 5xx 服务器错误类别,具体含义是网关或代理服务器从上游服务器接收到无效响应。在 Nginx 作为反向代理的场景中,这意味着 Nginx 无法从后端服务器获得有效的 HTTP 响应。
# Nginx 配置示例:基础 upstream 配置 upstream backend { # 服务器权重配置 server 127.0.0.1:9000 weight=3 max_fails=2 fail_timeout=30s; server 127.0.0.1:9001 weight=2 max_fails=2 fail_timeout=30s; server 127.0.0.1:9002 weight=1 max_fails=2 fail_timeout=30s backup; # 负载均衡算法 least_conn; # 健康检查配置 keepalive 32; keepalive_requests 100; keepalive_timeout 60s; } server { listen 80; server_name example.com; location / { proxy_pass http://backend; # 关键超时参数 proxy_connect_timeout 5s; proxy_send_timeout 60s; proxy_read_timeout 60s; # 错误处理 proxy_next_upstream error timeout invalid_header http_500 http_502 http_503; proxy_next_upstream_tries 3; proxy_next_upstream_timeout 10s; } }
这个配置展示了 Nginx upstream 的核心参数。max_fails 和 fail_timeout 控制服务器健康检查,proxy_next_upstream 系列参数决定了遇到错误时的重试策略。

图2:502 错误原因分布饼图
根据我的生产环境统计,FastCGI 超时是导致 502 错误的主要原因,占比达到 35%。这也是本文重点关注的问题。
# 自定义日志格式,包含 upstream 详细信息 log_format upstream_log '$remote_addr - $remote_user [$time_local] ' '"$request" $status $body_bytes_sent ' '"$http_referer" "$http_user_agent" ' 'rt=$request_time uct="$upstream_connect_time" ' 'uht="$upstream_header_time" urt="$upstream_response_time" ' 'uaddr="$upstream_addr" ustatus="$upstream_status"'; server { access_log /var/log/nginx/upstream.log upstream_log; error_log /var/log/nginx/error.log debug; }
关键参数解释:
#!/bin/bash # upstream_analyzer.sh - Nginx upstream 日志分析脚本 LOG_FILE="/var/log/nginx/upstream.log" ANALYSIS_PERIOD="1h" # 分析最近1小时的日志 echo "=== Nginx Upstream 502 错误分析报告 ===" echo "分析时间段: 最近 $ANALYSIS_PERIOD" echo "日志文件: $LOG_FILE" echo # 统计 502 错误总数 error_502_count=$(grep " 502 " "$LOG_FILE" | wc -l) echo "502 错误总数: $error_502_count" # 分析 502 错误的 upstream 响应时间分布 echo -e "\n=== 502 错误响应时间分析 ===" grep " 502 " "$LOG_FILE" | \ awk '{ # 提取 upstream_response_time match($0, /urt="([^"]*)"/, arr) if (arr[1] != "-") { time = arr[1] if (time < 1) bucket="<1s" else if (time < 5) bucket="1-5s" else if (time < 10) bucket="5-10s" else if (time < 30) bucket="10-30s" else bucket=">30s" count[bucket]++ } } END { for (b in count) { printf "%-8s: %d 次\n", b, count[b] } }' # 分析最频繁出现 502 的后端服务器 echo -e "\n=== 502 错误后端服务器分布 ===" grep " 502 " "$LOG_FILE" | \ awk '{ match($0, /uaddr="([^"]*)"/, arr) if (arr[1] != "-") { servers[arr[1]]++ } } END { for (server in servers) { printf "%-20s: %d 次\n", server, servers[server] } }' | sort -k2 -nr # 分析 502 错误的时间分布 echo -e "\n=== 502 错误时间分布(按小时) ===" grep " 502 " "$LOG_FILE" | \ awk '{ # 提取时间戳中的小时 match($0, /\[([^\]]+)\]/, arr) split(arr[1], datetime, ":") hour = datetime[2] hours[hour]++ } END { for (h in hours) { printf "%s:00 - %d 次\n", h, hours[h] } }' | sort
这个脚本能够快速分析 upstream 日志,识别 502 错误的模式和趋势,为问题定位提供数据支撑。

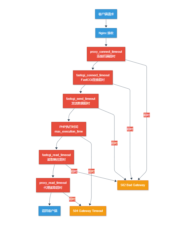
图3:FastCGI 协议通信时序图
; /etc/php/8.1/fpm/pool.d/www.conf ; PHP-FPM 进程池配置优化 [www] ; 进程管理器类型 pm = dynamic ; 进程数量配置 pm.max_children = 50 ; 最大子进程数 pm.start_servers = 10 ; 启动时的进程数 pm.min_spare_servers = 5 ; 最小空闲进程数 pm.max_spare_servers = 15 ; 最大空闲进程数 ; 进程生命周期管理 pm.max_requests = 1000 ; 每个进程处理的最大请求数 pm.process_idle_timeout = 60s ; 空闲进程超时时间 ; 超时配置 - 关键参数 request_timeout = 300s ; 单个请求超时时间 request_terminate_timeout = 300s ; 强制终止超时时间 ; 慢日志配置 slowlog = /var/log/php8.1-fpm-slow.log request_slowlog_timeout = 10s ; 慢查询阈值 ; 状态监控 pm.status_path = /fpm-status ping.path = /fpm-ping ping.response = pong ; 安全配置 security.limit_extensions = .php .php3 .php4 .php5 .php7 .php8 ; 环境变量 env[HOSTNAME] = $HOSTNAME env[PATH] = /usr/local/bin:/usr/bin:/bin env[TMP] = /tmp env[TMPDIR] = /tmp env[TEMP] = /tmp
关键配置说明:
location ~ \.php$ { fastcgi_pass unix:/var/run/php/php8.1-fpm.sock; fastcgi_index index.php; # FastCGI 超时参数 - 核心配置 fastcgi_connect_timeout 60s; # 连接超时 fastcgi_send_timeout 300s; # 发送超时 fastcgi_read_timeout 300s; # 读取超时 # 缓冲区配置 fastcgi_buffer_size 64k; # 响应头缓冲区 fastcgi_buffers 4 64k; # 响应体缓冲区 fastcgi_busy_buffers_size 128k; # 忙碌缓冲区大小 # 临时文件配置 fastcgi_temp_file_write_size 128k; fastcgi_max_temp_file_size 256m; # 错误处理 fastcgi_intercept_errors on; fastcgi_ignore_client_abort off; # 参数传递 fastcgi_param SCRIPT_FILENAME $document_root$fastcgi_script_name; fastcgi_param QUERY_STRING $query_string; fastcgi_param REQUEST_METHOD $request_method; fastcgi_param CONTENT_TYPE $content_type; fastcgi_param CONTENT_LENGTH $content_length; # 自定义参数 fastcgi_param HTTP_X_REAL_IP $remote_addr; fastcgi_param HTTP_X_FORWARDED_FOR $proxy_add_x_forwarded_for; fastcgi_param HTTP_X_FORWARDED_PROTO $scheme; }

图4:超时参数层级关系架构图
参数类型 | 配置位置 | 默认值 | 推荐值 | 影响范围 | 备注 |
|---|---|---|---|---|---|
proxy_connect_timeout | Nginx | 60s | 5s | 连接建立 | 过长会影响故障切换 |
fastcgi_connect_timeout | Nginx | 60s | 10s | FastCGI连接 | 本地连接通常很快 |
fastcgi_send_timeout | Nginx | 60s | 300s | 数据发送 | 大文件上传需要更长时间 |
fastcgi_read_timeout | Nginx | 60s | 300s | 响应读取 | 复杂业务逻辑需要更长时间 |
request_timeout | PHP-FPM | 0 | 300s | 请求处理 | 0表示无限制,生产环境必须设置 |
max_execution_time | PHP | 30s | 300s | 脚本执行 | 影响所有PHP脚本 |
#!/bin/bash # timeout_optimizer.sh - 根据业务负载动态调整超时参数 # 配置文件路径 NGINX_CONF="/etc/nginx/sites-available/default" PHP_FPM_CONF="/etc/php/8.1/fpm/pool.d/www.conf" # 获取当前系统负载 get_system_load() { local load_1min=$(uptime | awk -F'load average:' '{print $2}' | awk -F',' '{print $1}' | tr -d ' ') echo "$load_1min" } # 获取 PHP-FPM 进程状态 get_fpm_status() { local active_processes=$(curl -s http://localhost/fpm-status | grep "active processes" | awk '{print $3}') local total_processes=$(curl -s http://localhost/fpm-status | grep "total processes" | awk '{print $3}') echo "$active_processes/$total_processes" } # 分析最近的 502 错误率 analyze_502_rate() { local error_count=$(tail -1000 /var/log/nginx/access.log | grep " 502 " | wc -l) local total_requests=$(tail -1000 /var/log/nginx/access.log | wc -l) local error_rate=$(echo "scale=4; $error_count / $total_requests * 100" | bc) echo "$error_rate" } # 动态调整超时参数 adjust_timeouts() { local load=$(get_system_load) local error_rate=$(analyze_502_rate) echo "当前系统负载: $load" echo "当前 502 错误率: $error_rate%" # 根据负载和错误率调整参数 if (( $(echo "$load > 2.0" | bc -l) )) || (( $(echo "$error_rate > 5.0" | bc -l) )); then echo "检测到高负载或高错误率,增加超时时间..." # 备份原配置 cp "$NGINX_CONF" "${NGINX_CONF}.backup.$(date +%Y%m%d_%H%M%S)" # 调整 Nginx 超时参数 sed -i 's/fastcgi_read_timeout [^;]*/fastcgi_read_timeout 600s/' "$NGINX_CONF" sed -i 's/fastcgi_send_timeout [^;]*/fastcgi_send_timeout 600s/' "$NGINX_CONF" # 调整 PHP-FPM 超时参数 sed -i 's/request_timeout = [^;]*/request_timeout = 600s/' "$PHP_FPM_CONF" # 重载配置 nginx -s reload systemctl reload php8.1-fpm echo "超时参数已调整为 600s" elif (( $(echo "$load < 0.5" | bc -l) )) && (( $(echo "$error_rate < 1.0" | bc -l) )); then echo "系统负载较低,恢复默认超时时间..." # 恢复默认配置 sed -i 's/fastcgi_read_timeout [^;]*/fastcgi_read_timeout 300s/' "$NGINX_CONF" sed -i 's/fastcgi_send_timeout [^;]*/fastcgi_send_timeout 300s/' "$NGINX_CONF" sed -i 's/request_timeout = [^;]*/request_timeout = 300s/' "$PHP_FPM_CONF" # 重载配置 nginx -s reload systemctl reload php8.1-fpm echo "超时参数已恢复为 300s" else echo "系统状态正常,保持当前配置" fi } # 主函数 main() { echo "=== Nginx FastCGI 超时参数动态优化 ===" echo "执行时间: $(date)" echo adjust_timeouts echo echo "优化完成,建议继续监控系统状态" } # 执行主函数 main
# nginx-exporter.yml - Nginx 监控配置 global: scrape_interval: 15s evaluation_interval: 15s rule_files: - "nginx_rules.yml" scrape_configs: - job_name: 'nginx' static_configs: - targets: ['localhost:9113'] scrape_interval: 5s metrics_path: /metrics - job_name: 'php-fpm' static_configs: - targets: ['localhost:9253'] scrape_interval: 5s alerting: alertmanagers: - static_configs: - targets: - alertmanager:9093
# nginx_rules.yml - 告警规则配置 groups: - name: nginx_alerts rules: - alert: Nginx502ErrorHigh expr: rate(nginx_http_requests_total{status="502"}[5m]) > 0.1 for: 2m labels: severity: critical annotations: summary: "Nginx 502 错误率过高" description: "502 错误率在过去 5 分钟内超过 10%" - alert: FastCGITimeoutHigh expr: nginx_http_request_duration_seconds{quantile="0.95"} > 30 for: 5m labels: severity: warning annotations: summary: "FastCGI 响应时间过长" description: "95% 的请求响应时间超过 30 秒" - alert: PHPFPMProcessesHigh expr: phpfpm_active_processes / phpfpm_total_processes > 0.8 for: 3m labels: severity: warning annotations: summary: "PHP-FPM 进程使用率过高" description: "活跃进程数占总进程数的 80% 以上"
#!/bin/bash # auto_recovery.sh - 502 错误自动恢复脚本 LOG_FILE="/var/log/nginx/access.log" ERROR_THRESHOLD=10 # 5分钟内502错误超过10次触发恢复 TIME_WINDOW=300 # 时间窗口:5分钟 # 检查 502 错误频率 check_502_frequency() { local current_time=$(date +%s) local start_time=$((current_time - TIME_WINDOW)) # 统计时间窗口内的 502 错误 local error_count=$(awk -v start="$start_time" ' { # 解析时间戳 gsub(/\[|\]/, "", $4) cmd = "date -d \"" $4 "\" +%s" cmd | getline timestamp close(cmd) if (timestamp >= start && $9 == "502") { count++ } } END { print count + 0 }' "$LOG_FILE") echo "$error_count" } # 重启 PHP-FPM 服务 restart_php_fpm() { echo "[$(date)] 检测到大量 502 错误,重启 PHP-FPM 服务..." # 记录当前进程状态 echo "重启前 PHP-FPM 状态:" >> /var/log/auto_recovery.log systemctl status php8.1-fpm >> /var/log/auto_recovery.log # 优雅重启 systemctl reload php8.1-fpm # 等待服务稳定 sleep 10 # 验证服务状态 if systemctl is-active --quiet php8.1-fpm; then echo "[$(date)] PHP-FPM 重启成功" >> /var/log/auto_recovery.log # 发送通知 curl -X POST "https://api.telegram.org/bot$TELEGRAM_BOT_TOKEN/sendMessage" \ -d chat_id="$TELEGRAM_CHAT_ID" \ -d text="🔧 自动恢复:PHP-FPM 服务已重启,502 错误应该得到缓解" else echo "[$(date)] PHP-FPM 重启失败" >> /var/log/auto_recovery.log # 发送紧急通知 curl -X POST "https://api.telegram.org/bot$TELEGRAM_BOT_TOKEN/sendMessage" \ -d chat_id="$TELEGRAM_CHAT_ID" \ -d text="🚨 紧急:PHP-FPM 自动重启失败,需要人工介入" fi } # 清理临时文件和缓存 cleanup_temp_files() { echo "[$(date)] 清理临时文件和缓存..." # 清理 PHP session 文件 find /var/lib/php/sessions -name "sess_*" -mtime +1 -delete # 清理 Nginx 临时文件 find /var/cache/nginx -type f -mtime +1 -delete # 清理应用缓存(根据实际情况调整) if [ -d "/var/www/html/cache" ]; then find /var/www/html/cache -name "*.cache" -mtime +1 -delete fi echo "[$(date)] 临时文件清理完成" >> /var/log/auto_recovery.log } # 主监控循环 main_monitor() { while true; do local error_count=$(check_502_frequency) if [ "$error_count" -gt "$ERROR_THRESHOLD" ]; then echo "[$(date)] 检测到 $error_count 个 502 错误,启动自动恢复..." # 执行恢复操作 cleanup_temp_files restart_php_fpm # 等待恢复生效 sleep 60 fi # 每30秒检查一次 sleep 30 done } # 启动监控 echo "[$(date)] 启动 502 错误自动恢复监控..." main_monitor
#!/bin/bash # system_optimization.sh - 系统级性能优化脚本 # 内核参数优化 optimize_kernel_params() { echo "优化内核参数..." cat >> /etc/sysctl.conf << EOF # 网络连接优化 net.core.somaxconn = 65535 net.core.netdev_max_backlog = 5000 net.ipv4.tcp_max_syn_backlog = 65535 net.ipv4.tcp_fin_timeout = 10 net.ipv4.tcp_keepalive_time = 1200 net.ipv4.tcp_max_tw_buckets = 6000 # 文件描述符限制 fs.file-max = 2097152 fs.nr_open = 2097152 # 内存管理 vm.swappiness = 10 vm.dirty_ratio = 15 vm.dirty_background_ratio = 5 EOF sysctl -p } # 文件描述符限制 optimize_file_limits() { echo "优化文件描述符限制..." cat >> /etc/security/limits.conf << EOF * soft nofile 65535 * hard nofile 65535 * soft nproc 65535 * hard nproc 65535 nginx soft nofile 65535 nginx hard nofile 65535 www-data soft nofile 65535 www-data hard nofile 65535 EOF } # 执行优化 optimize_kernel_params optimize_file_limits echo "系统优化完成,建议重启系统使所有配置生效"
"在技术的世界里,每一次故障都是成长的机会,每一次复盘都是智慧的积累。真正的工程师不是从不犯错的人,而是能从错误中学习并建立防护机制的人。"
故障背景:2023年双11期间,我们的电商平台在流量高峰时段(20:00-22:00)出现大规模 502 错误,影响用户下单和支付功能。
故障时间线:
根本原因分析:
经过这次深度的 502 错误复盘,我深刻认识到运维工作的复杂性和系统性。从最初的日志分析,到深入的协议理解,再到系统级的优化配置,每一个环节都需要扎实的技术功底和丰富的实战经验。
在这个过程中,我最大的收获是建立了一套完整的故障处理方法论:观察 → 分析 → 定位 → 修复 → 预防。这不仅仅是技术层面的提升,更是思维方式的转变。我们不能满足于"头痛医头,脚痛医脚"的临时修复,而要从系统架构的角度思考问题的根本原因。
FastCGI 超时问题看似简单,实际上涉及到网络层、应用层、数据库层的复杂交互。通过这次复盘,我建立了从监控告警到自动恢复的完整体系,大大提升了系统的稳定性和可用性。更重要的是,我学会了如何将技术问题转化为可量化的业务指标,让技术优化真正服务于业务目标。
未来,随着微服务架构和云原生技术的普及,502 错误的排查会变得更加复杂。我们需要掌握更多的工具和方法,比如分布式链路追踪、服务网格监控、容器化部署等。但无论技术如何发展,扎实的基础知识和系统性的思维方式永远是我们最宝贵的财富。
技术的路上没有捷径,只有不断的学习和实践。每一次故障都是成长的机会,每一次优化都是能力的提升。让我们在技术的海洋中继续探索,在代码的世界里追求卓越,用我们的专业能力为用户创造更好的体验,为业务创造更大的价值。
我是摘星!如果这篇文章在你的技术成长路上留下了印记👁️ 【关注】与我一起探索技术的无限可能,见证每一次突破👍 【点赞】为优质技术内容点亮明灯,传递知识的力量🔖 【收藏】将精华内容珍藏,随时回顾技术要点💬 【评论】分享你的独特见解,让思维碰撞出智慧火花🗳️ 【投票】用你的选择为技术社区贡献一份力量技术路漫漫,让我们携手前行,在代码的世界里摘取属于程序员的那片星辰大海!
#Nginx #502错误 #FastCGI #PHP-FPM #性能优化
原创声明:本文系作者授权腾讯云开发者社区发表,未经许可,不得转载。
如有侵权,请联系 cloudcommunity@tencent.com 删除。
原创声明:本文系作者授权腾讯云开发者社区发表,未经许可,不得转载。
如有侵权,请联系 cloudcommunity@tencent.com 删除。