
⏩ 【资源A010】Win11 23H2正式版最新原版ISO系统映像
🔶 Windows 11 23H2 正式版渠道的最新ISO系统映像,2025年8月更新版本已上传,资源链接内会定期跟进,更新ISO版本,建议收藏备用!
Win11 23H2最新ISO映像下载:
https://pan.xunlei.com/s/VO9T3Z3m84FQZasx7nCJ0N6JA1?pwd=wwem#
简单功能介绍
Win11系统映像

先下载资源,之后可以把镜像用于安装Win11系统,或者升级系统,镜像已更新至8月26日发布的最新正式版,版本号23H2(22631.5840)。ISO映像文件名的结构为"系统_版本号_体系_语言_来源_版本_制作者_CRC32校验值.ISO"

映像内包含家庭版、家庭中文版、专业版、教育版、企业版、专业工作站版等大部分版本
映像文件名:
Win11_23H2_22631.5840_x64_zh-cn_uup_all_ITHaoge_5f8fc892.iso
校验信息:
CRC32: 5f8fc892
MD5: dfa7ec641d07ad22a56ea8abfff58a4f
SHA-1: 75c6a51a40106bfcf59a987389943899d137bdca
SHA-256: 91b4a5ed11c0eb59ac63ca8bdb05ba606b918b7704a14094bd95c3159c4b814e

Windows聚焦壁纸

安装后系统信息如图,版本号 22631.5840

开始菜单-默认固定的图标

默认预装应用

新系统初始占用空间



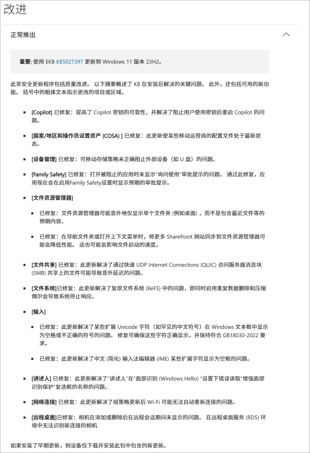
本次系统更新日志
原创声明:本文系作者授权腾讯云开发者社区发表,未经许可,不得转载。
如有侵权,请联系 cloudcommunity@tencent.com 删除。
原创声明:本文系作者授权腾讯云开发者社区发表,未经许可,不得转载。
如有侵权,请联系 cloudcommunity@tencent.com 删除。