首页
学习
活动
专区
圈层
工具
发布
社区首页 >专栏 >文献分享--单细胞与空间转录组学揭示复发性鼻咽癌中放疗抵抗及免疫逃逸的机制

文献分享--单细胞与空间转录组学揭示复发性鼻咽癌中放疗抵抗及免疫逃逸的机制

原创
作者头像
追风少年i
发布2025-08-19 10:58:49
发布2025-08-19 10:58:49
3010
举报

作者,Evil Genius

今天我们分享文献

中山大学附属医院的文章,实力看来非常强劲。

CAF这种细胞类型真的是在各个癌种都具有“恶性”。

知识积累

病理特征与肿瘤微环境(TME)的复杂性

鼻咽癌(NPC)在病理学上的典型特征是肿瘤病灶周围及内部存在大量免疫细胞浸润,表明其肿瘤微环境(TME)具有高度复杂性。TME 是一个由恶性细胞、免疫细胞和间质细胞等异质性细胞类型通过时空相互作用构成的生态系统。TME 及其异质性与肿瘤的治疗抵抗及复发密切相关,因此,靶向 TME 的治疗策略已成为临床研究的重点。

放疗抵抗是 NPC 局部复发的主要原因

放疗是鼻咽癌最核心的治疗手段。然而,在 NPC 患者中,约 10%–20% 的患者在接受根治性放疗后仍出现局部复发,且复发性鼻咽癌(rNPC)患者的生存结局较差。约 90% 的局部复发病灶位于放疗靶区的高剂量照射范围内。此前的研究表明,调强放疗中的超分割技术可改善 rNPC 患者的总生存期,并可作为标准治疗方案。但即便如此,49% 的再放疗患者仍出现局部区域复发,其中 89% 为照射区内复发。这些临床数据提示,放疗抵抗是 NPC 局部复发的主要因素。因此,阐明放疗抵抗的机制,并基于 TME 视角开发逆转放疗抵抗的靶向治疗策略,是预防 NPC 局部复发和改善 rNPC 患者生存的关键。

结果1、研究设计

通过整合多组学数据,首次绘制了pNPC与rNPC的全局肿瘤生态系统图谱

scRNA + WES + Spatial。

细胞组成异质性

所有肿瘤共享相同细胞类型,但免疫细胞比例存在显著差异

rNPC呈现独特的免疫生态特征:

• B细胞比例降低 • 成纤维细胞、中性粒细胞及内皮细胞比例升高

非免疫细胞特征

  • 主要由内皮细胞、成纤维细胞和恶性细胞构成
  • 病灶内非免疫细胞以恶性细胞为主

结果2、放射抗性与免疫逃逸是复发鼻咽癌(rNPC)细胞的双重特征

原发性肿瘤(PT)与放疗后复发肿瘤(RT)细胞之间存在一系列差异基因

PT细胞中富集于细胞周期相关通路,而RT细胞中上调基因主要参与免疫应答通路

RT细胞通过特定机制(而非降低免疫原性或抗原性)同时具备放射抗性和逃避免疫细胞杀伤的双重能力。

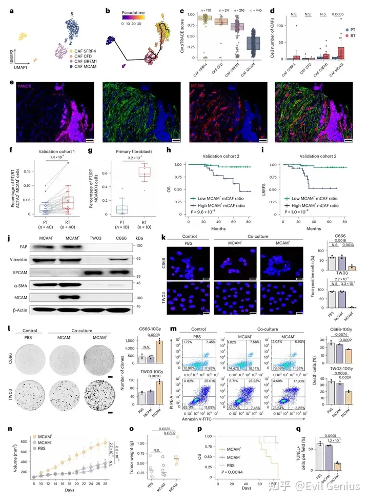
结果3、MCAM+ mCAFs促进复发鼻咽癌(rNPC)细胞的放射抗性

肿瘤微环境(TME)也可能促进rNPC恶性细胞放射抗性的发展。通过分析恶性细胞与其他细胞的互作网络,发现成纤维细胞与恶性细胞的相互作用数量最多。

进一步将795个成纤维细胞划分为四个亚群:CAF_CFD、CAF_MCAM、CAF_GREM1和CAF_SFRP4。

RT样本中MCAM+ mCAFs(黑色素瘤细胞黏附分子阳性癌相关成纤维细胞)比例显著升高。

空间转录组数据的邻近富集评分进一步表明,CAF_MCAM比其他CAF亚群更靠近恶性细胞。

结果4、MCAM+ mCAFs通过COL4–ITGA2–FAK–AKT轴促进放射抗性

对MCAM+ mCAFs中差异表达基因(DEGs)进行网络分析,发现关键枢纽基因包括ACTA2、COL4A2、ITGA1和COL4A1。

整合素是胶原的常见受体。配体-受体分析表明,恶性细胞与MCAM+ mCAFs通过COL4A1/2–ITGA2_ITGB1和COL4A1/2–ITGA3_ITGB1轴增强互作,空间通讯推断同样支持该结果。多组织免疫组化(IHC)显示,ITGA2(而非ITGA3)定位于NPC细胞表面,而IV型胶原分布于肿瘤细胞周围。

抑制PI3K-AKT通路可显著削弱MCAM+ mCAFs的促瘤作用。

结果5、TGF-β信号通路诱导MCAM+ mCAFs的形成

TGF-β信号通路组分在RT样本中的表达显著高于PT样本

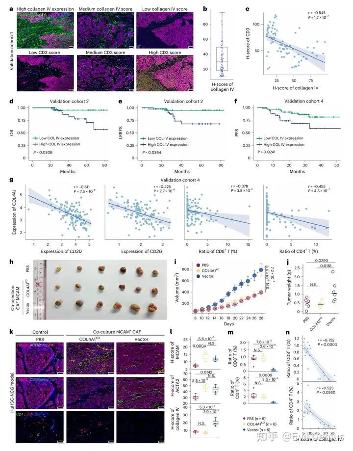
结果6、IV型胶原与鼻咽癌(NPC)中T细胞抑制及免疫逃逸相关

胶原可调控白细胞向肿瘤的浸润,间质细胞中COL4A1的表达与多种癌症的免疫抑制性肿瘤微环境(TME)相关

结果7、ZNF683+ CD8+ T细胞在复发鼻咽癌(rNPC)中呈现弱细胞毒性特征

对原发(PT)与复发(RT)鼻咽癌的肿瘤微环境(TME)差异进行深入分析,重点关注T细胞与自然杀伤细胞

重点发现:CD8 ZNF683与CD8 PNISR细胞亚群在rNPC中的比例显著高于初治鼻咽癌(pNPC)

CD8+ T细胞动态演变轨迹分析

通过Monocle 3软件构建状态演化轨迹,伪时间分析显示:

起始状态:以CD8 TCF7(初始样)细胞为主,主要存在于pNPC

中间状态:表现为CD8 FOSB和CD8 ITM2C标志的细胞毒性状态

终末状态:

  • 耗竭型:以CD8 TIGIT细胞为代表
  • 记忆型:以CD8 ZNF683细胞为主,其细胞毒性与颗粒酶评分甚至低于耗竭型T细胞

值得注意的是:

  • CD8 ZNF683细胞在rNPC中显著富集,并表现出组织驻留特征
  • PT与RT样本的T细胞耗竭评分无显著差异,但rNPC中T细胞的共刺激信号评分显著降低

临床验证与功能实验

  • 验证队列1中,RT样本的CD8 ZNF683细胞比例显著升高
  • 验证队列2中,CD8 ZNF683高比例患者的总生存期与局部无复发生存期(LRRFS)更差
  • 流式细胞术检测显示:肿瘤浸润的CD8 ZNF683+细胞中颗粒酶B(GZMB)表达量显著低于CD8 ZNF683−细胞

结果8、三级淋巴结构在复发鼻咽癌(rNPC)中显著减少

三级淋巴结构(TLS)的空间分布与功能

TLS在多种癌症中被证实可通过以下机制改善预后:

  • 增强抗原呈递
  • 促进细胞因子信号传导
  • 释放肿瘤特异性抗体

空间转录组共定位分析显示:

pNPC中CD4+ T、CD8+ T、调节性T和增殖性T细胞更靠近B细胞分布

经H&E染色病理评估(由W.M.H.医师完成):

  • pNPC样本中62.5%(8例中的5例)存在TLS
  • rNPC样本均未检测到TLS(0/7)

TLS的免疫微环境架构

免疫荧光显示TLS区域存在特征性细胞共定位:

  • CD20+ B细胞与CD4+、CD8+、FOXP3+ T细胞
  • CD21+滤泡树突状细胞
  • 验证队列1中,PT样本的TLS密度显著高于RT样本。

临床预后相关性

  • 验证队列2:高TLS密度患者总生存期显著更优
  • 验证队列4:B细胞标志物(MS4A1、BANK1)高表达及B细胞比例升高与更长无进展生存期相关
  • 验证队列3:TLS阴性患者接受抗VEGFR/PD-1抑制剂联合治疗后预后更差

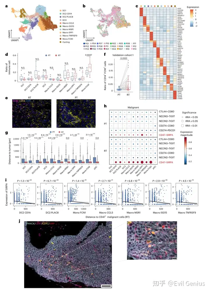
结果9、CD47-SIRPα互作抑制复发鼻咽癌(rNPC)的抗原呈递功能

对髓系细胞进行单细胞分析共鉴定出11个亚群,包括:

  • 巨噬细胞(5个亚群)
  • 单核细胞(1个亚群,FCN1+特征)
  • 树突状细胞(4个亚群)
  • 增殖性细胞(1个亚群)

髓系细胞分布特征

  • FCN1+单核细胞高表达FCN1、VCAN、S100A8/A9,在RT样本中比例显著高于PT样本
  • 多色免疫荧光验证:验证队列1中RT样本的FCN1+单核细胞数量明显增加

空间互作模式分析

空间转录组显示:

  • RT样本中髓系细胞与肿瘤细胞的邻近程度及互作强度显著更高
  • 配体-受体分析揭示:rNPC中恶性细胞通过CD47-SIRPα轴与髓系细胞形成密切互作
  • 仅在RT样本中,靠近CD47+恶性细胞的髓系区域呈现SIRPα表达显著上调

免疫微环境验证

  • 多重免疫组化证实:SIRPα+CD1C+树突状细胞在复发肿瘤中特异性聚集于CD47+恶性细胞周围

最后来看看方法

单细胞部分

空间转录组部分

生活很好,有你更好

原创声明:本文系作者授权腾讯云开发者社区发表,未经许可,不得转载。

如有侵权,请联系 cloudcommunity@tencent.com 删除。

原创声明:本文系作者授权腾讯云开发者社区发表,未经许可,不得转载。

如有侵权,请联系 cloudcommunity@tencent.com 删除。

评论
登录后参与评论
0 条评论
热度
最新
推荐阅读
目录
  • 作者,Evil Genius
  • 今天我们分享文献
  • 中山大学附属医院的文章,实力看来非常强劲。
  • CAF这种细胞类型真的是在各个癌种都具有“恶性”。
  • 知识积累
  • 病理特征与肿瘤微环境(TME)的复杂性
  • 鼻咽癌(NPC)在病理学上的典型特征是肿瘤病灶周围及内部存在大量免疫细胞浸润,表明其肿瘤微环境(TME)具有高度复杂性。TME 是一个由恶性细胞、免疫细胞和间质细胞等异质性细胞类型通过时空相互作用构成的生态系统。TME 及其异质性与肿瘤的治疗抵抗及复发密切相关,因此,靶向 TME 的治疗策略已成为临床研究的重点。
  • 放疗抵抗是 NPC 局部复发的主要原因
  • 放疗是鼻咽癌最核心的治疗手段。然而,在 NPC 患者中,约 10%–20% 的患者在接受根治性放疗后仍出现局部复发,且复发性鼻咽癌(rNPC)患者的生存结局较差。约 90% 的局部复发病灶位于放疗靶区的高剂量照射范围内。此前的研究表明,调强放疗中的超分割技术可改善 rNPC 患者的总生存期,并可作为标准治疗方案。但即便如此,49% 的再放疗患者仍出现局部区域复发,其中 89% 为照射区内复发。这些临床数据提示,放疗抵抗是 NPC 局部复发的主要因素。因此,阐明放疗抵抗的机制,并基于 TME 视角开发逆转放疗抵抗的靶向治疗策略,是预防 NPC 局部复发和改善 rNPC 患者生存的关键。
  • 结果1、研究设计
  • 通过整合多组学数据,首次绘制了pNPC与rNPC的全局肿瘤生态系统图谱
  • scRNA + WES + Spatial。
  • 细胞组成异质性
  • 所有肿瘤共享相同细胞类型,但免疫细胞比例存在显著差异
  • rNPC呈现独特的免疫生态特征:
  • 非免疫细胞特征
  • 结果2、放射抗性与免疫逃逸是复发鼻咽癌(rNPC)细胞的双重特征
  • 原发性肿瘤(PT)与放疗后复发肿瘤(RT)细胞之间存在一系列差异基因
  • PT细胞中富集于细胞周期相关通路,而RT细胞中上调基因主要参与免疫应答通路
  • RT细胞通过特定机制(而非降低免疫原性或抗原性)同时具备放射抗性和逃避免疫细胞杀伤的双重能力。
  • 结果3、MCAM+ mCAFs促进复发鼻咽癌(rNPC)细胞的放射抗性
  • 肿瘤微环境(TME)也可能促进rNPC恶性细胞放射抗性的发展。通过分析恶性细胞与其他细胞的互作网络,发现成纤维细胞与恶性细胞的相互作用数量最多。
  • 进一步将795个成纤维细胞划分为四个亚群:CAF_CFD、CAF_MCAM、CAF_GREM1和CAF_SFRP4。
  • RT样本中MCAM+ mCAFs(黑色素瘤细胞黏附分子阳性癌相关成纤维细胞)比例显著升高。
  • 空间转录组数据的邻近富集评分进一步表明,CAF_MCAM比其他CAF亚群更靠近恶性细胞。
  • 结果4、MCAM+ mCAFs通过COL4–ITGA2–FAK–AKT轴促进放射抗性
  • 对MCAM+ mCAFs中差异表达基因(DEGs)进行网络分析,发现关键枢纽基因包括ACTA2、COL4A2、ITGA1和COL4A1。
  • 整合素是胶原的常见受体。配体-受体分析表明,恶性细胞与MCAM+ mCAFs通过COL4A1/2–ITGA2_ITGB1和COL4A1/2–ITGA3_ITGB1轴增强互作,空间通讯推断同样支持该结果。多组织免疫组化(IHC)显示,ITGA2(而非ITGA3)定位于NPC细胞表面,而IV型胶原分布于肿瘤细胞周围。
  • 抑制PI3K-AKT通路可显著削弱MCAM+ mCAFs的促瘤作用。
  • 结果5、TGF-β信号通路诱导MCAM+ mCAFs的形成
  • TGF-β信号通路组分在RT样本中的表达显著高于PT样本
  • 结果6、IV型胶原与鼻咽癌(NPC)中T细胞抑制及免疫逃逸相关
  • 胶原可调控白细胞向肿瘤的浸润,间质细胞中COL4A1的表达与多种癌症的免疫抑制性肿瘤微环境(TME)相关
  • 结果7、ZNF683+ CD8+ T细胞在复发鼻咽癌(rNPC)中呈现弱细胞毒性特征
  • 对原发(PT)与复发(RT)鼻咽癌的肿瘤微环境(TME)差异进行深入分析,重点关注T细胞与自然杀伤细胞
  • 重点发现:CD8 ZNF683与CD8 PNISR细胞亚群在rNPC中的比例显著高于初治鼻咽癌(pNPC)
  • CD8+ T细胞动态演变轨迹分析
  • 通过Monocle 3软件构建状态演化轨迹,伪时间分析显示:
  • 起始状态:以CD8 TCF7(初始样)细胞为主,主要存在于pNPC
  • 中间状态:表现为CD8 FOSB和CD8 ITM2C标志的细胞毒性状态
  • 终末状态:
  • 值得注意的是:
  • 临床验证与功能实验
  • 结果8、三级淋巴结构在复发鼻咽癌(rNPC)中显著减少
  • 三级淋巴结构(TLS)的空间分布与功能
  • TLS在多种癌症中被证实可通过以下机制改善预后:
  • 空间转录组共定位分析显示:
  • pNPC中CD4+ T、CD8+ T、调节性T和增殖性T细胞更靠近B细胞分布
  • 经H&E染色病理评估(由W.M.H.医师完成):
  • TLS的免疫微环境架构
  • 免疫荧光显示TLS区域存在特征性细胞共定位:
  • 临床预后相关性
  • 结果9、CD47-SIRPα互作抑制复发鼻咽癌(rNPC)的抗原呈递功能
  • 对髓系细胞进行单细胞分析共鉴定出11个亚群,包括:
  • 髓系细胞分布特征
  • 空间互作模式分析
  • 空间转录组显示:
  • 免疫微环境验证
  • 最后来看看方法
  • 单细胞部分
  • 空间转录组部分
  • 生活很好,有你更好
领券
问题归档专栏文章快讯文章归档关键词归档开发者手册归档开发者手册 Section 归档