
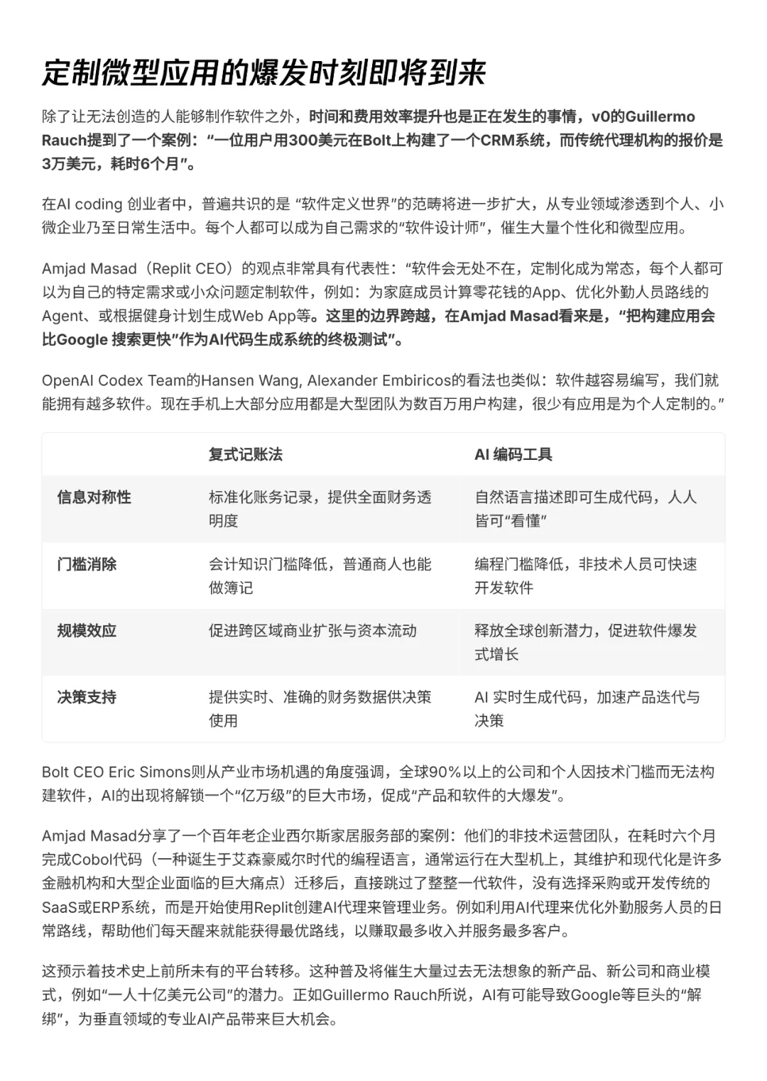
长久以来,编程被定义为一种严谨的、逻辑驱动的活动,是将人类意图转化为机器可执行的、确定性指令的过程。然而,AI正在颠覆这一核心定义,将编程从“Coding”这一动作,提升到“表达意图”和“实现愿景”的更高维度。
1995年的比尔·盖茨在《未来之路》中预言"信息高速公路"的到来,在那个时间节点,很难想象今天每个人都能随时随地连接全世界。我们现在又正站在了新的转折点上,这不仅仅是技术更迭或者工具升级,软件开发正经历一场范式级变革,更是对三个底层问题的重新定义:
和信息高速公路不同的是,这场范式变革正在以惊人速度和共识,从想象走向现实。在AI Ascent 2025上,红杉资本把AI Coding的进行时和未来时放在了更具有前哨视角的位置,预测我们正在步入“丰饶时代”,代码是第一个被颠覆的市场,而这场颠覆将成为“丰饶时代”的预演 。并且认为Coding Agent的持续演进值得拭目以待,因为这不仅会重塑整个软件产业,也将成为未来其他行业AI化进程的重要先兆。
这意味着当我们将产品、模型、价值、投融资、商业化、竞争策略等多层镀膜的认知镜头,对准飞速演化的AI Coding现场,从微软、谷歌、Meta、亚马逊、Salesforce等领先企业的内部调研数据和CEO访谈,到招聘数据到开发者、创建者的广泛调研,再转到对AI Coding生态中核心创新企业的系统分析,以及深入创始人或核心构建者的近150个深度访谈洞察时,也在用一个独特的“AI透镜”看向软件行业的演进和未来行业的AI化进程。
在数据透镜之下,AI Coding从消费者端到企业端,渗透率、采用率和影响力都在飞速地跨越边界。这种断层式的领先优势,在融资市场上得到了最直接的体现,但更令人印象深刻的是,这个行业在收入增长方面创造的奇迹。
AI创新视角下,AI Coding公司正在以极小的团队规模、极快的发展速度达到千万、过亿美元甚至5亿美元的年度经常性收入(ARR),冲击大公司的增长和商业模式。AI转型视角下,编程是企业内部AI变革发生最快、效果最为显著的应用方向。从微软Github Copilot开始,AI Coding已成为融资规模仅次于基础大模型、增长最迅猛的AI应用方向之一,甚至出现了成立仅3年的百亿美元公司。爆发式增长的背后,反映的是产业生态的系统性重构。
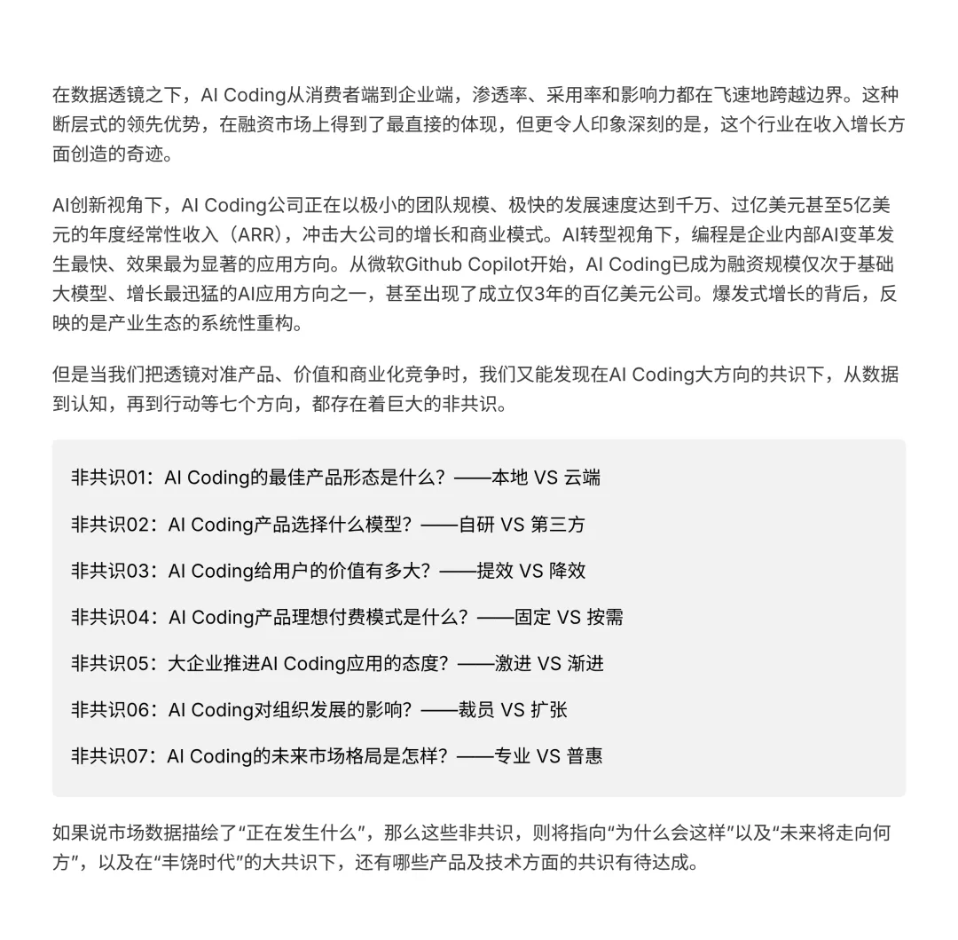
但是当我们把透镜对准产品、价值和商业化竞争时,我们又能发现在AI Coding大方向的共识下,从数据到认知,再到行动等七个方向,都存在着巨大的非共识。
如果说市场数据描绘了“正在发生什么”,那么这些非共识,则将指向“为什么会这样”以及“未来将走向何方”,以及在“丰饶时代”的大共识下,还有哪些产品及技术方面的共识有待达成。
后台回复“AI编程”,即可下载PDF版报告全文
以下为《AI Coding⾮共识报告》全文:





















































本文系转载,前往查看
如有侵权,请联系 cloudcommunity@tencent.com 删除。
本文系转载,前往查看
如有侵权,请联系 cloudcommunity@tencent.com 删除。